电脑桌面
添加小米粒文库到电脑桌面
安装后可以在桌面快捷访问

高考生物一轮复习 选修3 现代生物科技专题 第1讲 基因工程教学案 新人教版-新人教版高三选修3生物教学案

高考生物一轮复习 选修3 现代生物科技专题 第1讲 基因工程教学案 新人教版-新人教版高三选修3生物教学案_第1页
1/14
高考生物一轮复习 选修3 现代生物科技专题 第1讲 基因工程教学案 新人教版-新人教版高三选修3生物教学案_第2页
2/14
高考生物一轮复习 选修3 现代生物科技专题 第1讲 基因工程教学案 新人教版-新人教版高三选修3生物教学案_第3页
3/14
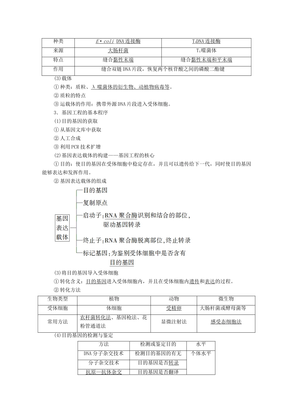
第 1 讲 基因工程1.基因工程的诞生(Ⅰ)2.基因工程的原理及技术(含 PCR 技术)(Ⅱ)3.基因工程的应用(Ⅱ)4.蛋白质工程(Ⅰ) 1.基因的结构与功能。(生命观念)2.基因工程的操作流程图及蛋白质的流程图等。(科学思维)3.基因工程的应用和蛋白质工程。(科学探究)4.正确看待转基因生物与环境安全问题。(社会责任) 基因工程的基本工具及基本程序1.基因工程的概念(1)概念:按照人们的愿望,进行严格的设计,并通过体外 DNA 重组 和转基因等技术,赋予生物以新的遗传特性,从而创造出更符合人们需要的新的生物类型和生物产品。(2)优点① 与杂交育种相比:克服了远缘杂交不亲和的障碍。② 与诱变育种相比:定向改造生物的遗传性状。2.基因工程的基本工具(1)限制性核酸内切酶(简称限制酶)。① 来源:主要来自原核生物。② 特点:具有专一性,表现在两个方面:识别——双链 DNA 分子的某种特定核苷酸序列。切割——特定核苷酸序列中的特定位点。③ 作用:断裂特定的两个核苷酸之间的磷酸二酯键。④ 结果:产生黏性末端或平末端。(2)DNA 连接酶种类E · coli _DNA 连接酶 T4DNA 连接酶 来源大肠杆菌T4噬菌体特点缝合黏性末端缝合黏性末端和平末端作用缝合双链 DNA 片段,恢复两个核苷酸之间的磷酸二酯键(3)载体① 种类:质粒、λ 噬菌体的衍生物、动植物病毒等 。② 质粒的特点③ 运载体的作用:携带外源 DNA 片段进入受体细胞。3.基因工程的基本程序(1)目的基因的获取① 从基因文库中获取② 人工合成③ 利用 PCR 技术扩增(2)基因表达载体的构建——基因工程的核心① 目的:使目的基因在受体细胞中稳定存在,并且可以遗传给下一代,同时使目的基因能够表达和发挥作用。② 基因表达载体的组成(3)将目的基因导入受体细胞① 转化含义:目的基因进入受体细胞内,并且在受体细胞内遗传和表达的过程。② 转化方法生物类型植物动物微生物受体细胞体细胞受精卵大肠杆菌或酵母菌等常用方法农杆菌转化法、基因枪法、花粉管通道法显微注射法感受态细胞法(4)目的基因的检测与鉴定方法检测或鉴定目的水平DNA 分子杂交技术检测目的基因的有无个体水平分子杂交技术目的基因是否转录抗原—抗体杂交目的基因是否翻译抗虫或抗病接种实验是否具有抗虫抗病特性分子水平4.PCR 技术(1)原理:DNA 双链复制 。(2)条件(4)结果:上述三步反应完成后,一个 DNA 分子就变成了两个 DNA 分子,随着重复次数的增多,DNA 分子就以 2n的形式...

1、当您付费下载文档后,您只拥有了使用权限,并不意味着购买了版权,文档只能用于自身使用,不得用于其他商业用途(如 [转卖]进行直接盈利或[编辑后售卖]进行间接盈利)。
2、本站所有内容均由合作方或网友上传,本站不对文档的完整性、权威性及其观点立场正确性做任何保证或承诺!文档内容仅供研究参考,付费前请自行鉴别。
3、如文档内容存在违规,或者侵犯商业秘密、侵犯著作权等,请点击“违规举报”。

碎片内容

高考生物一轮复习 选修3 现代生物科技专题 第1讲 基因工程教学案 新人教版-新人教版高三选修3生物教学案

确认删除?
VIP
微信客服
  • 扫码咨询
会员Q群
  • 会员专属群点击这里加入QQ群
客服邮箱
回到顶部