电脑桌面
添加小米粒文库到电脑桌面
安装后可以在桌面快捷访问

专题三:化学反应速度和化学平衡的梳理和综合

专题三:化学反应速度和化学平衡的梳理和综合_第1页
1/6
专题三:化学反应速度和化学平衡的梳理和综合_第2页
2/6
专题三:化学反应速度和化学平衡的梳理和综合_第3页
3/6
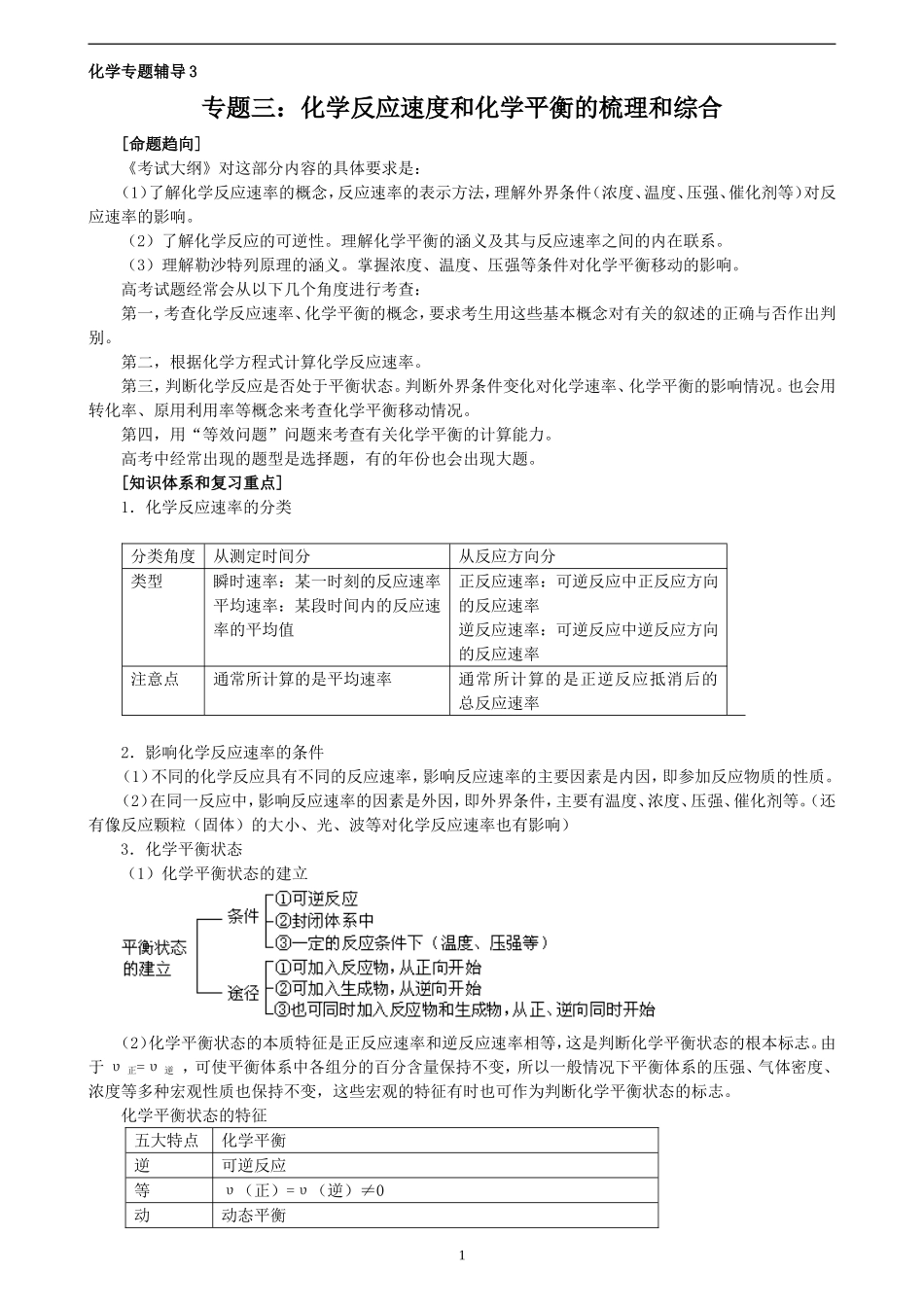
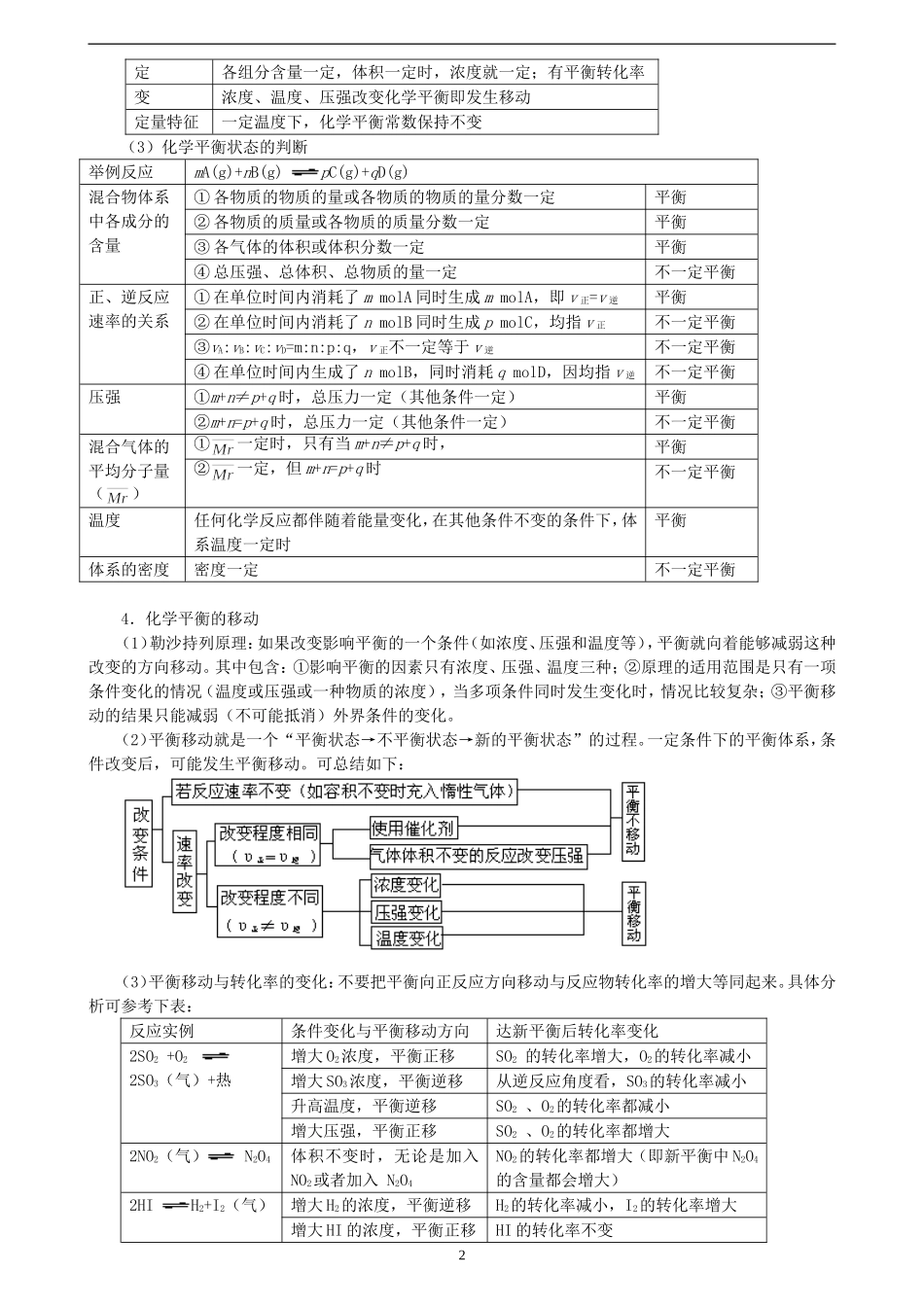
化学专题辅导 3专题三:化学反应速度和化学平衡的梳理和综合[命题趋向]《考试大纲》对这部分内容的具体要求是:(1)了解化学反应速率的概念,反应速率的表示方法,理解外界条件(浓度、温度、压强、催化剂等)对反应速率的影响。(2)了解化学反应的可逆性。理解化学平衡的涵义及其与反应速率之间的内在联系。(3)理解勒沙特列原理的涵义。掌握浓度、温度、压强等条件对化学平衡移动的影响。高考试题经常会从以下几个角度进行考查:第一,考查化学反应速率、化学平衡的概念,要求考生用这些基本概念对有关的叙述的正确与否作出判别。第二,根据化学方程式计算化学反应速率。第三,判断化学反应是否处于平衡状态。判断外界条件变化对化学速率、化学平衡的影响情况。也会用转化率、原用利用率等概念来考查化学平衡移动情况。第四,用“等效问题”问题来考查有关化学平衡的计算能力。高考中经常出现的题型是选择题,有的年份也会出现大题。[知识体系和复习重点]1.化学反应速率的分类分类角度从测定时间分从反应方向分类型瞬时速率:某一时刻的反应速率平均速率:某段时间内的反应速率的平均值正反应速率:可逆反应中正反应方向的反应速率逆反应速率:可逆反应中逆反应方向的反应速率注意点通常所计算的是平均速率通常所计算的是正逆反应抵消后的总反应速率2.影响化学反应速率的条件(1)不同的化学反应具有不同的反应速率,影响反应速率的主要因素是内因,即参加反应物质的性质。(2)在同一反应中,影响反应速率的因素是外因,即外界条件,主要有温度、浓度、压强、催化剂等。(还有像反应颗粒(固体)的大小、光、波等对化学反应速率也有影响)3.化学平衡状态(1)化学平衡状态的建立(2)化学平衡状态的本质特征是正反应速率和逆反应速率相等,这是判断化学平衡状态的根本标志。由于 υ 正=υ 逆 ,可使平衡体系中各组分的百分含量保持不变,所以一般情况下平衡体系的压强、气体密度、浓度等多种宏观性质也保持不变,这些宏观的特征有时也可作为判断化学平衡状态的标志。化学平衡状态的特征五大特点化学平衡逆可逆反应 等υ(正)=υ(逆)≠0动动态平衡1定各组分含量一定,体积一定时,浓度就一定;有平衡转化率变浓度、温度、压强改变化学平衡即发生移动定量特征一定温度下,化学平衡常数保持不变(3)化学平衡状态的判断举例反应mA(g)+nB(g) pC(g)+qD(g)混合物体系中各成分的含量① 各物质的物质的量或各物质的物质的量分数一定平...

1、当您付费下载文档后,您只拥有了使用权限,并不意味着购买了版权,文档只能用于自身使用,不得用于其他商业用途(如 [转卖]进行直接盈利或[编辑后售卖]进行间接盈利)。
2、本站所有内容均由合作方或网友上传,本站不对文档的完整性、权威性及其观点立场正确性做任何保证或承诺!文档内容仅供研究参考,付费前请自行鉴别。
3、如文档内容存在违规,或者侵犯商业秘密、侵犯著作权等,请点击“违规举报”。

碎片内容

专题三:化学反应速度和化学平衡的梳理和综合

您可能关注的文档

确认删除?
VIP
微信客服
  • 扫码咨询
会员Q群
  • 会员专属群点击这里加入QQ群
客服邮箱
回到顶部