电脑桌面
添加小米粒文库到电脑桌面
安装后可以在桌面快捷访问

毕业设计基于plc和组态软件的水位控制系统本科学位论文

毕业设计基于plc和组态软件的水位控制系统本科学位论文_第1页
1/34
毕业设计基于plc和组态软件的水位控制系统本科学位论文_第2页
2/34
毕业设计基于plc和组态软件的水位控制系统本科学位论文_第3页
3/34
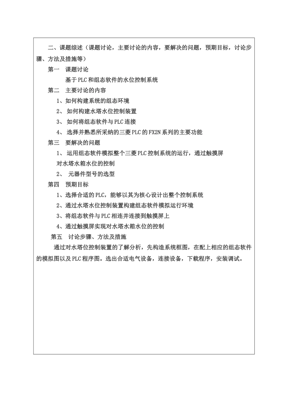
毕业设计(论文)题 目 基于 PLC 和组态软件的水位控制系统 英文并列题目 The water level control system based on PLC and configuration software毕 业 设 计 ( 论 文 ) 开 题 报 告学生姓名学号班级电气21331所属院系专业控制技术学院电气自动化指导老师职称讲师所在部门控制技术学院毕业设计基于 PLC 和组态软件的水位控制系统(论文)题目题目类型工程设计(项目)√论文类□作品设计类□其他□ 随着现代社会生产的进展和技术的进步,现代工业自动化水平的日益提高,电子技术的飞速进展,在继电器控制系统的基础上产生了一种新型的工业控制装置——可编程控制器。 工业液体的液位控制系统是工业生产中比较重要的控制应用之一。随着微处理器、自动化仪表和数字通信网络的飞速进展,控制手段也越来越丰富。在现代工业生产中,小型 PLC 的高可靠性和电动阀快速准确等特点在工业生产中有着宽阔的应用前景。随着科技的进展和现实暴露的一些问题,以便能更快更方便的完成一些任务,在生产过程中,常常需要对液位的来进行控制,而对于这控制,因 PLC 的功能特点及组态软件拥有能够完成现场数据采集、实时和历史数据处理、报警和安全机制、流程控制、动画显示、趋势曲线和报表输出以及企业监控网络等功能。所以非常适合来控制水位的高低。 本次毕业设计的课题是基于 PLC 与组态的水位控制系统。在设计中,主要是对PLC 控制程序的设计和组态的画面设计。二、课题综述(课题讨论,主要讨论的内容,要解决的问题,预期目标,讨论步骤、方法及措施等)第一 课题讨论 基于 PLC 和组态软件的水位控制系统第二 主要讨论的内容 1、如何构建系统的组态环境 2、 如何构建水塔水位控制装置 3、 如何将组态软件与 PLC 连接 4、 选择并熟悉所采纳的三菱 PLC 的 FX2N 系列的主要功能 第三 要解决的问题 1、 运用组态软件模拟整个三菱 PLC 控制系统的运行,通过触摸屏 对水塔水箱水位的控制 2、 元器件型号的选型 第四 预期目标 1、选择合适的 PLC,能够以其为核心设计出整个控制系统 2、通过水塔水位控制装置构建组态软件模拟运行环境 3、将组态软件与 PLC 相连并连接到触摸屏上 4、通过触摸屏实现对水塔水箱水位的控制 第五 讨论步骤、方法及措施 通过对水塔位控制装置的了解分析,先构造系统框图,在配上相应的组态软件的模拟图以及 PLC 程序图。选出合适电气设备,连接设备,...

1、当您付费下载文档后,您只拥有了使用权限,并不意味着购买了版权,文档只能用于自身使用,不得用于其他商业用途(如 [转卖]进行直接盈利或[编辑后售卖]进行间接盈利)。
2、本站所有内容均由合作方或网友上传,本站不对文档的完整性、权威性及其观点立场正确性做任何保证或承诺!文档内容仅供研究参考,付费前请自行鉴别。
3、如文档内容存在违规,或者侵犯商业秘密、侵犯著作权等,请点击“违规举报”。

碎片内容

毕业设计基于plc和组态软件的水位控制系统本科学位论文

您可能关注的文档

文森传品+ 关注
实名认证
内容提供者

一家传播文化教育的小店,资料丰富,随意挑选。

确认删除?
VIP
微信客服
  • 扫码咨询
会员Q群
  • 会员专属群点击这里加入QQ群
客服邮箱
回到顶部