电脑桌面
添加小米粒文库到电脑桌面
安装后可以在桌面快捷访问

混凝土习题计算题

混凝土习题计算题_第1页
1/12
混凝土习题计算题_第2页
2/12
混凝土习题计算题_第3页
3/12
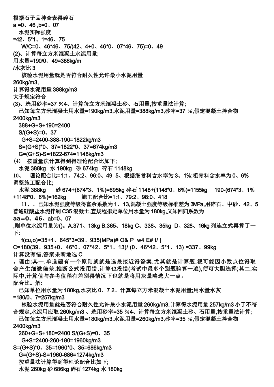
混凝土工计算题1、某混凝土经试拌调整后,得配合比为 1:2、20:4、40,W/C=0、6,已知 ρc=3、10g/,ρ′s=2、60g/,ρ′g=2、65g/。求 1m3混凝土各材料用量。解:通过绝对体积法计算出 mc 【绝对体积法:该法认为混凝土材料得 1m3体积等于水泥、砂、石与水四种材料得绝对体积与含空气体积之与 C/ρc+S/ρs +G/ρg+W/ρw+0、01α=1】由 W/C=0、6 C:S:G=1:2、20:4、40得出 mw=0、6mc、ms=2、2 mc 、mg=4、4 mc再由 C/ρc+S/ρs +G/ρg+W/ρw+0、01α=1; α=0、01;得出 mc=292㎏-295*0、01=295-2、95=292、05kg mw=175㎏ ms=642㎏ mg=1285㎏即1m3混凝土各材料用量 为 mc292、05kg mw=175㎏ ms=642㎏ mg=1285㎏答:1m3混凝土各材料用量就是2、混凝土计算配合比为 1:2、13:4、31,W/C=0、58,在试拌调整时,增加 10%得 水泥浆用量。求(1)该混凝土得基准配合比;(2)若已知以基准配合比配制得混凝土水泥用量为 320kg,求 1 方没混凝土中其它材料用量已知:混凝土计算配合比 Co:So:Go=1:2、13:4、31 W/C=0、58解:由 W/C=0、58 增加 10%得水泥用量 得出混凝土得基准配合比Cj:Sj:Gj=1×(1+10%):2、13:4、31=1:1、94:3、92由 Cj=320㎏得出 Sj=1、94×320㎏=621㎏ Gj=1254㎏即 混凝土得基准配合比为 1:1、94:3、92 1m3混凝土中其它材料用量为 水泥 320㎏、砂 621㎏、石 1254㎏ 水 …3、已知混凝土得实验室配合比为 1:2、40:4、10,W/C=0、6,1 混凝土得用水量 W=180。施工现场砂子含水率 3%,石子含水率 1%。求: (1)混凝土得施工配合比。 (2)每拌 100kg 水泥时,各材料得用量。已知:W/C=0、6 W=180㎏ C:S:G=1:2、4::4、1解:由 W/C=0、6 W=180㎏ 得出 C=300㎏即 C′=C=300㎏S′=2、4C(1+a%)=2、4×300×(1+3%)=742㎏、G′=4、1C(1+b%)=4、1×300×(1+1%)=1242㎏W′= W-S′a%-G′b%=146㎏4、水泥标号为 425 号,其富余系数为 1、13。石子采纳碎石,其材料系数 A=0、46,B=0、07。试计算配制 C25 混凝土 得水灰比。(σ=5、0Mpa解:fce=fce·k·rc=42、5×1、13=48 MPa fcu·o=fcu·k+1、645σ =25×1、645×5 =33、2MPaw/c=A fce/( fcu·o+AB fce)=0、46×48/(33、2+0、46×0、07×48)=0、64即水灰比 0、64 5、己确定混凝土得初步配合比,取 15 升进行试配。水泥为 4、6Kg,砂为 9、9Kg,石子为 19Kg,水为2、7Kg,经测定与易性合格。此时实测得混凝土体积密度为 2450Kg/m3,试计算该混凝...

1、当您付费下载文档后,您只拥有了使用权限,并不意味着购买了版权,文档只能用于自身使用,不得用于其他商业用途(如 [转卖]进行直接盈利或[编辑后售卖]进行间接盈利)。
2、本站所有内容均由合作方或网友上传,本站不对文档的完整性、权威性及其观点立场正确性做任何保证或承诺!文档内容仅供研究参考,付费前请自行鉴别。
3、如文档内容存在违规,或者侵犯商业秘密、侵犯著作权等,请点击“违规举报”。

碎片内容

混凝土习题计算题

确认删除?
VIP
微信客服
  • 扫码咨询
会员Q群
  • 会员专属群点击这里加入QQ群
客服邮箱
回到顶部