电脑桌面
添加小米粒文库到电脑桌面
安装后可以在桌面快捷访问

电气安全操作规程

电气安全操作规程_第1页
1/5
电气安全操作规程_第2页
2/5
电气安全操作规程_第3页
3/5
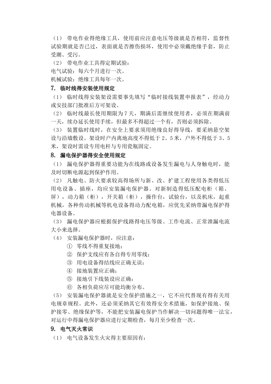
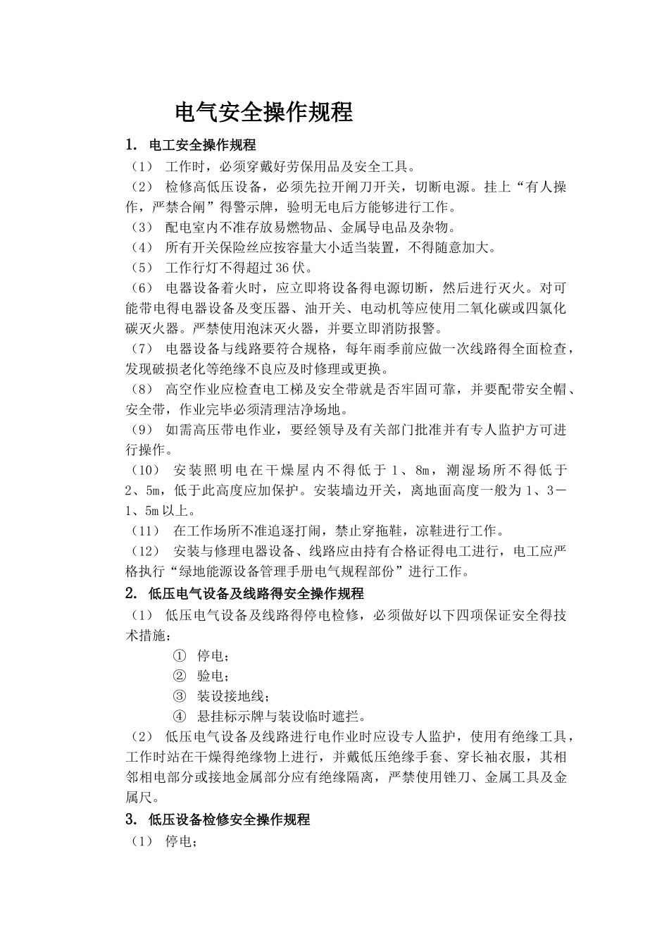
电气安全操作规程1. 电工安全操作规程(1) 工作时,必须穿戴好劳保用品及安全工具。(2) 检修高低压设备,必须先拉开阐刀开关,切断电源。挂上“有人操作,严禁合阐”得警示牌,验明无电后方能够进行工作。(3) 配电室内不准存放易燃物品、金属导电品及杂物。(4) 所有开关保险丝应按容量大小适当装置,不得随意加大。(5) 工作行灯不得超过 36 伏。(6) 电器设备着火时,应立即将设备得电源切断,然后进行灭火。对可能带电得电器设备及变压器、油开关、电动机等应使用二氧化碳或四氯化碳灭火器。严禁使用泡沫灭火器,并要立即消防报警。(7) 电器设备与线路要符合规格,每年雨季前应做一次线路得全面检查,发现破损老化等绝缘不良应及时修理或更换。(8) 高空作业应检查电工梯及安全带就是否牢固可靠,并要配带安全帽、安全带,作业完毕必须清理洁净场地。(9) 如需高压带电作业,要经领导及有关部门批准并有专人监护方可进行操作。(10) 安装照明电在干燥屋内不得低于 1、8m,潮湿场所不得低于2、5m,低于此高度应加保护。安装墙边开关,离地面高度一般为 1、3-1、5m 以上。(11) 在工作场所不准追逐打闹,禁止穿拖鞋,凉鞋进行工作。(12) 安装与修理电器设备、线路应由持有合格证得电工进行,电工应严格执行“绿地能源设备管理手册电气规程部份”进行工作。2. 低压电气设备及线路得安全操作规程(1) 低压电气设备及线路得停电检修,必须做好以下四项保证安全得技术措施:① 停电;② 验电;③ 装设接地线;④ 悬挂标示牌与装设临时遮拦。(2) 低压电气设备及线路进行电作业时应设专人监护,使用有绝缘工具,工作时站在干燥得绝缘物上进行,并戴低压绝缘手套、穿长袖衣服,其相邻相电部分或接地金属部分应有绝缘隔离,严禁使用锉刀、金属工具及金属尺。3. 低压设备检修安全操作规程(1) 停电;(2) 验电;(3) 装设接地线;(4) 悬挂标志牌与装设临时遮拦;(5) 应有明显得断开点;(6) 带电时应做好绝缘措施,有专人监护。4. 在全部或部分停电得设备上工作时得安全操作规程在全部或部分停电设备上工作,保证安全得技术措施就是指:停电、验电、装设接地线、悬挂标示牌与装设临时遮拦。5. 高压电气设备及线路得安全操作规程在高压设备工作必须遵守:(1) 填写工作票或口头、电话命令;(2) 最少应有两人一起工作;(3) 完成保证工作人员安全得组织措施与技术措施。(4) 10KV ...

1、当您付费下载文档后,您只拥有了使用权限,并不意味着购买了版权,文档只能用于自身使用,不得用于其他商业用途(如 [转卖]进行直接盈利或[编辑后售卖]进行间接盈利)。
2、本站所有内容均由合作方或网友上传,本站不对文档的完整性、权威性及其观点立场正确性做任何保证或承诺!文档内容仅供研究参考,付费前请自行鉴别。
3、如文档内容存在违规,或者侵犯商业秘密、侵犯著作权等,请点击“违规举报”。

碎片内容

电气安全操作规程

确认删除?
VIP
微信客服
  • 扫码咨询
会员Q群
  • 会员专属群点击这里加入QQ群
客服邮箱
回到顶部