电脑桌面
添加小米粒文库到电脑桌面
安装后可以在桌面快捷访问

18个常见文言虚词用法意义归类

18个常见文言虚词用法意义归类_第1页
1/6
18个常见文言虚词用法意义归类_第2页
2/6
18个常见文言虚词用法意义归类_第3页
3/6
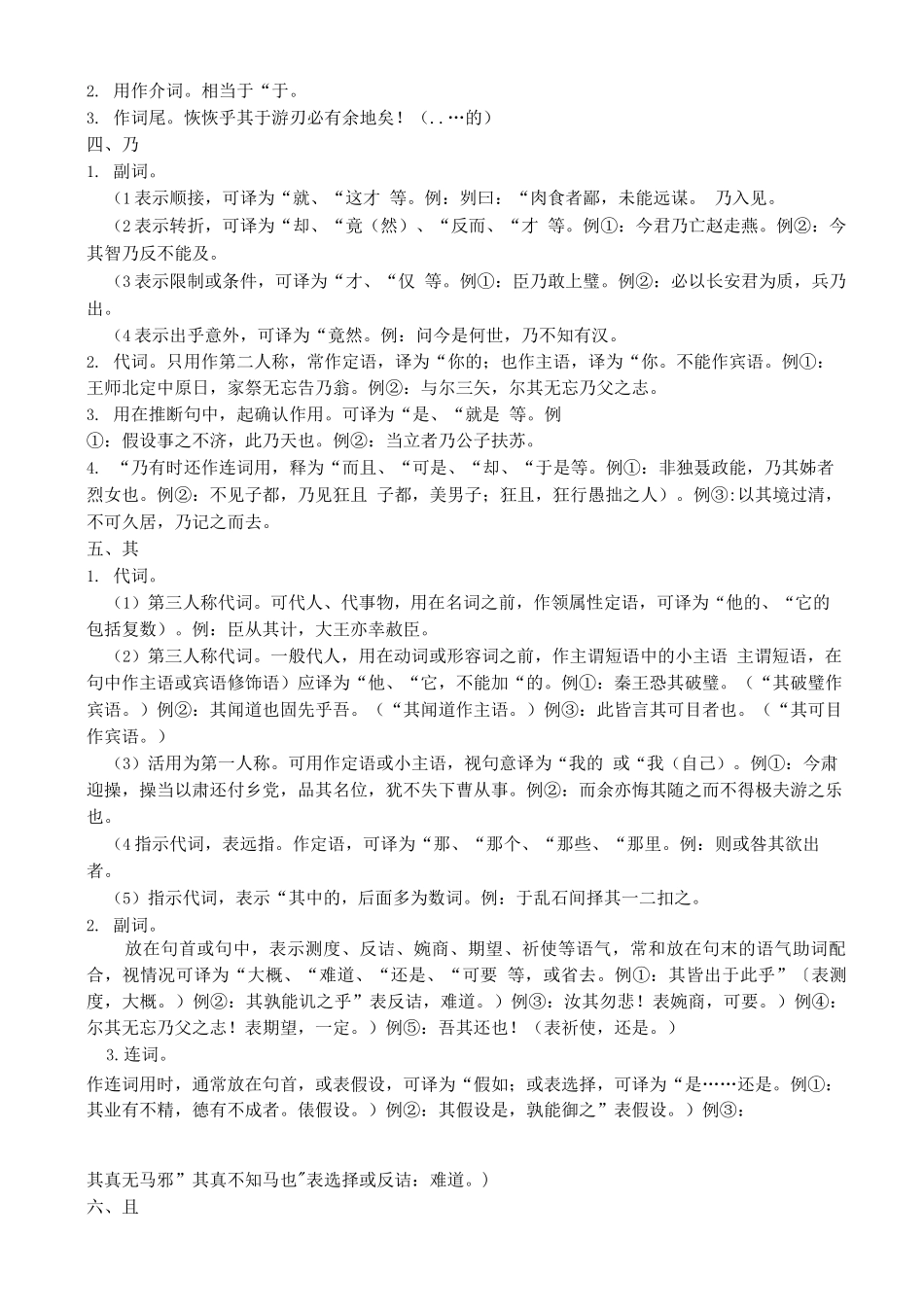
18 个常见文言虚词用法归类配套练习一、而1. 连词。(1 表并列:一般不译,有时可译为“又。例①:蟹六跪而二螯。例②:北救赵而西却秦。(2) 表递进:可译为“并且 或“而且。例:君子博学而日参省乎己。(3) 表承接:可译为“就、“接着、“然后、“于是,或不译。例①:余方心动欲还,而大声发于水上。例②:图穷而匕首见(4) 表转折:可译为“但是、“却。例:青,取之于蓝,而青于蓝。(5) 表假设:可译为“假如、“假设。例:诸君而有意,瞻予马首可也。(6) 表修饰:即连接状语,可不译或译为“地。例①:吾尝终日而思矣。例②:吾恂恂而起。例③*而察之(7) 表因果:可译为“因而。例:诸人徒见操书言水步八十万而各慑恐。2. 代词。只用作第二人称,一般作定语,译为“你的;间或也作主语,译为“你。例①:而翁长铃,迁我京职,则汝朝夕侍母。例②:而翁归,自与汝复算尔。3.音节助词。常与其他虚词构成“复音虚词。如:“而已,放在句末,表示限止的语气助词,相当于“罢了 。例①:一人、一桌、一椅、一扇、一抚尺而已。例②:闻道有先后,术业有专攻,如是而已。“已而、“俄而 一般用来表示时间不久。二、何1. 疑问代词。(1) 单独作谓语,问原因,后面常有语气助词“哉、“也,可译为“为什么、“什么原因。例:何者严大国之威以修敬也。(2) 作宾语,常放在谓语动词前,主要代处所和事物,可译为“哪里、“什么。译时,“何要后置。例①:豫州今欲何至"例②:大王来何操”(3) 作定语,可译为“什么、“哪。例①:然则何时而乐耶”例②:其间旦暮闻何物,杜鹃啼血猿哀鸣。2. 副词。(1) 用在句首或动词前,常表示反问,可译为“为什么、“怎么。例①:何不按兵束甲,北面而事之"例②:*公何能及君也”(2) 用在形容词前,表示程度深,可译为“怎么、“多么、“怎么这样。例①:至于誓天断发,泣下沾襟,何其衰也!例②:水何澹澹,山岛竦峙3. 复音虚词。“何如、“何以。“何如常用于疑问句中,表疑问或诘问,相当于“怎么样或“什么样。例:樊哙日:“今日之事何如"“何以 即“以何,介宾短语用于疑问句中作状语,根据“以 的不同用法,分别相当于“拿什么、“凭什么 等。例:荣禄遇足下素厚,足下何以待之”又:何以战”三、乎1.语气助词。(1)表疑问语气,可译为“吗、“呢。例①:儿寒乎欲食乎”例②:岂有相公此时出见客乎”(2 表测度语气,可译为“吧。例①:王之好乐甚,则齐国其庶几乎。例②:日食饮得无衰乎”...

1、当您付费下载文档后,您只拥有了使用权限,并不意味着购买了版权,文档只能用于自身使用,不得用于其他商业用途(如 [转卖]进行直接盈利或[编辑后售卖]进行间接盈利)。
2、本站所有内容均由合作方或网友上传,本站不对文档的完整性、权威性及其观点立场正确性做任何保证或承诺!文档内容仅供研究参考,付费前请自行鉴别。
3、如文档内容存在违规,或者侵犯商业秘密、侵犯著作权等,请点击“违规举报”。

碎片内容

18个常见文言虚词用法意义归类

不二商店+ 关注
实名认证
内容提供者

我是你的不二选择

确认删除?
VIP
微信客服
  • 扫码咨询
会员Q群
  • 会员专属群点击这里加入QQ群
客服邮箱
回到顶部