电脑桌面
添加小米粒文库到电脑桌面
安装后可以在桌面快捷访问

C语言---图书销售管理系统

C语言---图书销售管理系统_第1页
1/23
C语言---图书销售管理系统_第2页
2/23
C语言---图书销售管理系统_第3页
3/23
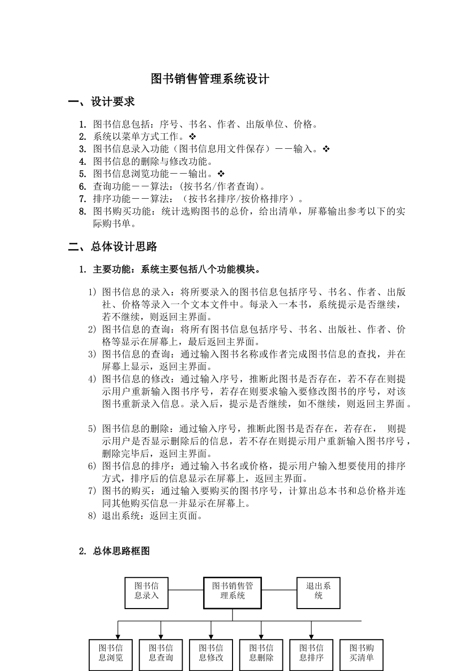
目录图书销售管理系统设计......................................................................................................................2一、设计要求..............................................................................................................................2二、总体设计思路......................................................................................................................21.主要功能:系统主要包括八个功能模块。...............................................................32.总体思路框图..............................................................................................................3三、主要参数和函数..................................................................................................................41.全局变量......................................................................................................................42.主要函数......................................................................................................................5四、程序调试及整体实现........................................................................................................141.主菜单运行界面........................................................................................................142.图书信息录入界面....................................................................................................143.图书信息浏览界面....................................................................................................144.图书查询界面............................................................................................................155.图书信息修改界面....................................................................................................166.图书信息删除界面....................................................................................................167.图书信息排序主界面...........................................................................................

1、当您付费下载文档后,您只拥有了使用权限,并不意味着购买了版权,文档只能用于自身使用,不得用于其他商业用途(如 [转卖]进行直接盈利或[编辑后售卖]进行间接盈利)。
2、本站所有内容均由合作方或网友上传,本站不对文档的完整性、权威性及其观点立场正确性做任何保证或承诺!文档内容仅供研究参考,付费前请自行鉴别。
3、如文档内容存在违规,或者侵犯商业秘密、侵犯著作权等,请点击“违规举报”。

碎片内容

C语言---图书销售管理系统

确认删除?
VIP
微信客服
  • 扫码咨询
会员Q群
  • 会员专属群点击这里加入QQ群
客服邮箱
回到顶部