电脑桌面
添加小米粒文库到电脑桌面
安装后可以在桌面快捷访问

企事业单位档案工作规范化管理评估内容及评分细则

企事业单位档案工作规范化管理评估内容及评分细则_第1页
1/11
企事业单位档案工作规范化管理评估内容及评分细则_第2页
2/11
企事业单位档案工作规范化管理评估内容及评分细则_第3页
3/11
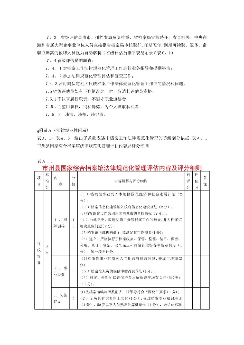
档案工作法律规范化管理(湖南省地方性标准)发布日期:2 014 年0 8 月2 7 日 来源:长沙市档案局 字号:[ 大 中 小 ] 档案工作法律规范化管理湖南省地方标准 D B4 3/T 263—20 05(省质量技术监督局发布 2 0 05 年 8 月1日施行)1范围本标准规定了湖南省国家综合档案馆、机关和企事业单位档案工作法律规范化管理等级、评估办法和监督管理的要求。本标准适用于湖南省区域内各级各类国家综合档案馆、机关和企事业单位的档案工作法律规范化管理等级评定。2 分类和等级2。1 分类档案工作法律规范化管理分市州县国家综合档案馆、机关和企事业单位三种类型。2.2等级档案工作法律规范化管理分为省特级、省一级、省二级。省二级是对申报单位档案工作的基本要求;省一级是对申报单位档案工作现代化管理的基本要求;省特级为本省最高等级,是对申报单位档案工作信息化建设的基本要求。2.3 等级划分依据2.3。1 市州县国家综合档案馆法律规范化管理见表 A.1;机关档案工作法律规范化管理见表 A.2;企事业档案工作法律规范化管理见表A。3。2。3.2 档案工作法律规范化管理等级划分按分数多少和必达项完成情况认定等级 .满分 1 0 0 分,每个大项内都有必须达到的项目.等级分数标准为:在必达项完成的基础上,省特级为 95 分以上(含 95 分);省一级为8 0-9 5分(含 80 分,不含 95 分);省二级为60—80 分(含 6 0分,不含8 0 分)。3 等级划分依据等级认定坚持自愿申报,坚持标准,公正评估,实事求是的原则。4申报程序4。1 根据市州县国家综合档案馆和机关、企事业单位档案工作法律规范化管理评估内容及评分细则(见表 A。1、表 A.2、表 A3.)逐项对比自检,自检合格后,再提出相应的申报等级。自检时,各单位可请专家或省级评估员进行业务指导或咨询。4。2 申报单位按其隶属关系向当地档案行政管理部门或上级主管部门提出申请。省直机关、中央在湘和省属大型企事业单位直接向省档案局申请.4.3 单位在提出申请时,准备如下申报材料:4.3。1 档案工作法律规范化管理评估申报函,并填写《档案工作法律规范化管理评估申报表》(见附录B。1);4。3.2 自检报告,对比市州县国家综合档案馆和机关、企事业单位档案工作法律规范化管理评估内容及评分细则进行自我评价,并说明扣分原因;4。3.3自检评分表。5 评估组织5.1 档案行政管理部门要按评估权限组织评估对申报单位进行...

1、当您付费下载文档后,您只拥有了使用权限,并不意味着购买了版权,文档只能用于自身使用,不得用于其他商业用途(如 [转卖]进行直接盈利或[编辑后售卖]进行间接盈利)。
2、本站所有内容均由合作方或网友上传,本站不对文档的完整性、权威性及其观点立场正确性做任何保证或承诺!文档内容仅供研究参考,付费前请自行鉴别。
3、如文档内容存在违规,或者侵犯商业秘密、侵犯著作权等,请点击“违规举报”。

碎片内容

企事业单位档案工作规范化管理评估内容及评分细则

您可能关注的文档

确认删除?
VIP
微信客服
  • 扫码咨询
会员Q群
  • 会员专属群点击这里加入QQ群
客服邮箱
回到顶部