电脑桌面
添加小米粒文库到电脑桌面
安装后可以在桌面快捷访问

劳动合同模板

劳动合同模板_第1页
1/8
劳动合同模板_第2页
2/8
劳动合同模板_第3页
3/8
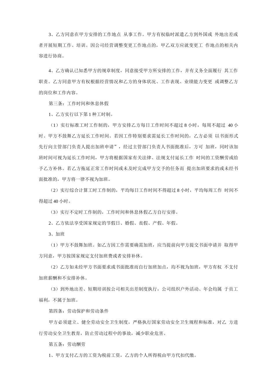
劳动合同模板甲方(用人单位):法定代表人:乙方(劳动者):身份证号码:根据《中华人民共和国劳动法》、《中华人民共和国劳动合同法》及相关法律、法规,你 将与本公司签订本《劳动合同书》。本合同及附件《保密、知识产权保护和竞业禁止协议》 规定了你和本公司各自拥有的权利及应尽职责,你应认真阅读本合同及附件,你的签署表明 你同意加入本公司、接受所有条款和条件并承担有关义务和职责。你与本公司是在平等自愿 的基础上一致同意签订本劳动合同,并共同遵守本合同所列条款。此外,你同意在签订本合 同前,向本公司递交根据有关法律法规雇员被允许履行本合同的证明或文件,且在本公司要 求时于我方指定的医院修所完成体检并提交体检报告。为确立双方的劳动关系,明确双方的权利和义务,根据《中华人民共和国劳动法》、《中 华人民共和国劳动合同法》及其实施条例和其它有关劳动法律、法规、规章以及甲方依法制 定的规章制度的规定,经双方平等协商,一致同意签订本劳动合同,并订立下列条款:第一条:合同类型和期限甲、乙双方选择以下第—种形式确定本合同期限:1、固定期限,自—年—月—日起至—年—月—日止,共—个月。2、无固定期限,自—年—月—日起至法定终止情形出现时即行终止。3、以完成一定的工作任务为期限:自—年—月—日起至 工作任务完成时即行终止。其中试用期自—年—月—日起至—年—月—日止,共—个月。第二条:工作内容和工作地点1、根据甲方工作需要,乙方同意从事 岗位(工种)工作。经甲、乙双方协商同意,可以变更工作岗位(工种);如甲方因经营调整撤销该岗位设置的,在不降低劳动报 酬的前提下,乙方应服从甲方安排至新的岗位,乙方不同意的,视为乙方解除本劳动合同。2、乙方应按甲方的要求,按时完成规定的工作数量,达到规定的质量标准。3、乙方同意在甲方安排的工作地点 从事工作。甲方有权临时派遣乙方到外国或 外地出差或者开展短期工作、培训。因公司经营调整变更工作地点的,甲乙双方应就变更工 作地点的相关内容进行协商。4、乙方确认已知悉甲方的规章制度,同意接受甲方所安排的工作,并有义务全面履行 其工作职责。乙方同意甲方有权根据经营情况和乙方的身体状况、工作表现、业绩能力变更 或调整乙方的岗位和工作内容。第三条:工作时间和休息休假1、乙方实行以下第 1 种工时制。(1)实行标准工时工作制的,甲方安排乙方每日工作时间不超过 8 小时,每周不超过 40 小时...

1、当您付费下载文档后,您只拥有了使用权限,并不意味着购买了版权,文档只能用于自身使用,不得用于其他商业用途(如 [转卖]进行直接盈利或[编辑后售卖]进行间接盈利)。
2、本站所有内容均由合作方或网友上传,本站不对文档的完整性、权威性及其观点立场正确性做任何保证或承诺!文档内容仅供研究参考,付费前请自行鉴别。
3、如文档内容存在违规,或者侵犯商业秘密、侵犯著作权等,请点击“违规举报”。

碎片内容

劳动合同模板

确认删除?
VIP
微信客服
  • 扫码咨询
会员Q群
  • 会员专属群点击这里加入QQ群
客服邮箱
回到顶部