电脑桌面
添加小米粒文库到电脑桌面
安装后可以在桌面快捷访问

工程库房墙体砌筑施工方案

工程库房墙体砌筑施工方案_第1页
1/8
工程库房墙体砌筑施工方案_第2页
2/8
工程库房墙体砌筑施工方案_第3页
3/8
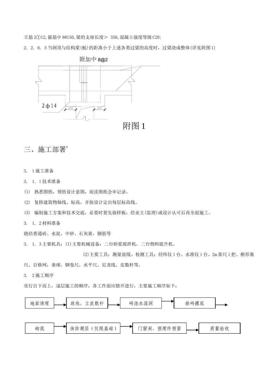
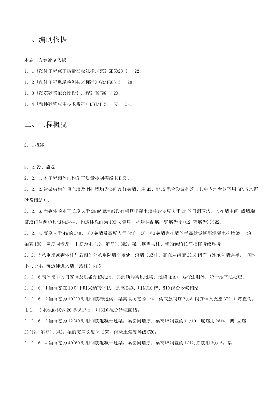
目录一、编制依据 2二、工程概况 2三、施工部署 3四、工程施工目标 4五、主要施工方法和技术措施 4六、质量验收标准 5七、成品保护 7八、安全、环保、文明施工措施 7一、编制依据本施工方案编制依据1. 1《砌体工程施工质量验收法律规范》GB5020 3 - 22;1. 2《砌体工程现场检测技术标准》GB/T50315 - 20;1. 3《砌筑砂浆配合比设计规程》JGJ98 - 20;1. 4《预拌砂浆应用技术规程》DBJ/T15 - 37 - 24。二、工程概况2. 1 概述2. 2.设计简况2. 2. 1.本工程砌体结构施工质量控制等级取 B 级。2. 2. 2.骨架结构的填充墙及围护墙均为 240 厚红砖墙,用 M5、M7.5 混合砂浆砌筑(其中内地台以下用 M7.5 水泥砂浆砌结)。2. 2. 3.当砌体的水平长度大于 5m 或墙端部设有钢筋混凝土墙柱或宽度大于 2m 的门洞两边,应在墙中间 或墙端部或门洞两边加设构造柱,构造柱载面为 180 x 墙厚,构造柱配筋:竖筋为 4①12,箍筋为① 8@2。2. 2. 4.高度大于 4m 的 240、180 砖墙及高度大于 3m 的 120、60 砖墙需在墙的半高处设钢筋混凝土构造梁 一道,梁高 180、宽度同墙厚、主筋为 4①12、箍筋① 8@2。梁主筋需与柱、墙的预留拉筋相搭接或焊接。2. 2. 5 承重墙或砌体柱与后砌的外承重隔墙交接处,沿墙(或柱)高在灰缝配 2①8 钢筋与外承重墙连接, 间隔不大于 4,每边伸进入墙(或柱)内 5。2. 2. 6 砌体墙中的门窗洞及设备预留孔洞,其洞顶均需设过梁,过梁除图中另有注明外,统一按下述处理。2. 2. 6. 1 当洞宽在 10 以下时采纳砖平拱,拱高 240、用 MU10 砖、M10 混合砂浆砌结。2. 2. 6. 2 当洞宽为 10~20 时用钢筋砖过梁,梁高取洞宽的 1/4,梁底放钢筋 3①8,钢筋伸入支座 370 并弯直钩,用 1: 3 水泥砂浆做 20 厚保护层,用 M10 混合砂浆砌结。2. 2. 6. 3 当洞宽为 12~40 时用钢筋混凝土过梁,梁宽同墙厚,梁高取洞宽的 1 /10,底筋用 2814,架 立筋2①12,箍筋① 8@2。梁的支座长度> 250,混凝土强度等级 C20。2. 2. 6. 4 当洞宽为 40~60 时用钢筋混凝土过梁,梁宽同墙厚,梁高取洞宽的 1/12,底筋用 3①16,架立筋 2①12,箍筋中 8@150,梁的支座长度> 350,混凝土强度等级 C20;2. 2. 6. 5 当洞顶与结构梁(板)的距离小于上述各类过梁的高度时,过梁浇成整体(详见附图 1)三、施工部署'3.1 施工准备3.1. 1 技术准备(1) 熟悉...

1、当您付费下载文档后,您只拥有了使用权限,并不意味着购买了版权,文档只能用于自身使用,不得用于其他商业用途(如 [转卖]进行直接盈利或[编辑后售卖]进行间接盈利)。
2、本站所有内容均由合作方或网友上传,本站不对文档的完整性、权威性及其观点立场正确性做任何保证或承诺!文档内容仅供研究参考,付费前请自行鉴别。
3、如文档内容存在违规,或者侵犯商业秘密、侵犯著作权等,请点击“违规举报”。

碎片内容

工程库房墙体砌筑施工方案

您可能关注的文档

确认删除?
VIP
微信客服
  • 扫码咨询
会员Q群
  • 会员专属群点击这里加入QQ群
客服邮箱
回到顶部