电脑桌面
添加小米粒文库到电脑桌面
安装后可以在桌面快捷访问

康复医学科治疗范围和收费

康复医学科治疗范围和收费_第1页
1/8
康复医学科治疗范围和收费_第2页
2/8
康复医学科治疗范围和收费_第3页
3/8
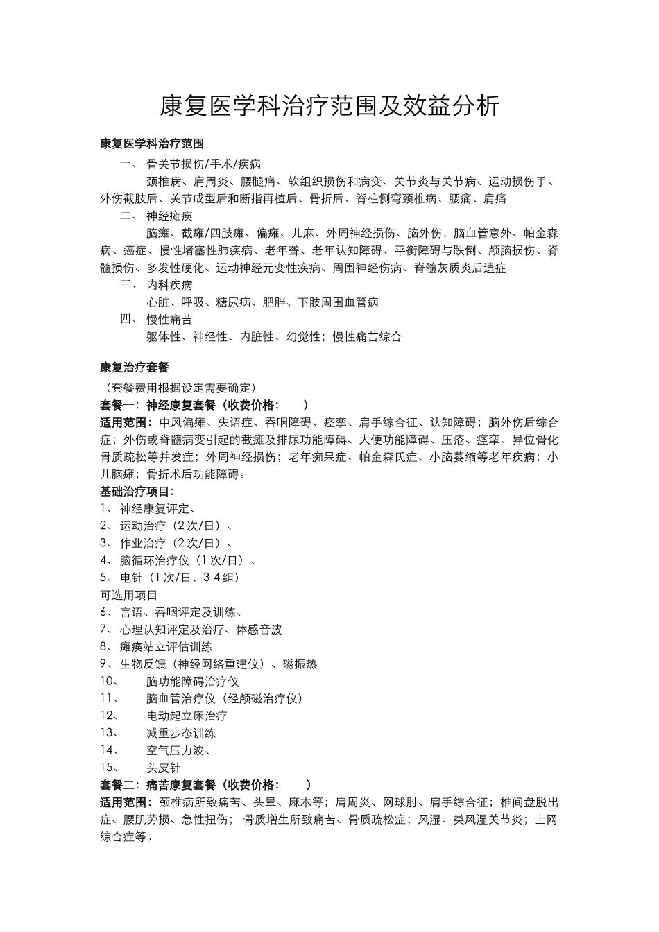
康复医学科治疗范围及效益分析康复医学科治疗范围一、 骨关节损伤/手术/疾病颈椎病、肩周炎、腰腿痛、软组织损伤和病变、关节炎与关节病、运动损伤手、外伤截肢后、关节成型后和断指再植后、骨折后、脊柱侧弯颈椎病、腰痛、肩痛二、 神经瘫痪脑瘫、截瘫/四肢瘫、偏瘫、儿麻、外周神经损伤、脑外伤,脑血管意外、帕金森病、癌症、慢性堵塞性肺疾病、老年聋、老年认知障碍、平衡障碍与跌倒、颅脑损伤、脊髓损伤、多发性硬化、运动神经元变性疾病、周围神经伤病、脊髓灰质炎后遗症三、 内科疾病心脏、呼吸、糖尿病、肥胖、下肢周围血管病四、 慢性痛苦躯体性、神经性、内脏性、幻觉性;慢性痛苦综合康复治疗套餐(套餐费用根据设定需要确定)套餐一:神经康复套餐(收费价格: )适用范围:中风偏瘫、失语症、吞咽障碍、痉挛、肩手综合征、认知障碍;脑外伤后综合症;外伤或脊髓病变引起的截瘫及排尿功能障碍、大便功能障碍、压疮、痉挛、异位骨化骨质疏松等并发症;外周神经损伤;老年痴呆症、帕金森氏症、小脑萎缩等老年疾病;小儿脑瘫;骨折术后功能障碍。基础治疗项目:1、 神经康复评定、2、 运动治疗(2 次/日)、3、 作业治疗(2 次/日)、4、 脑循环治疗仪(1 次/日)、5、 电针(1 次/日,3-4 组)可选用项目6、 言语、吞咽评定及训练、7、 心理认知评定及治疗、体感音波8、 瘫痪站立评估训练9、 生物反馈(神经网络重建仪)、磁振热10、脑功能障碍治疗仪11、脑血管治疗仪(经颅磁治疗仪)12、电动起立床治疗13、减重步态训练14、空气压力波、15、头皮针套餐二:痛苦康复套餐(收费价格: )适用范围:颈椎病所致痛苦、头晕、麻木等;肩周炎、网球肘、肩手综合征;椎间盘脱出症、腰肌劳损、急性扭伤; 骨质增生所致痛苦、骨质疏松症;风湿、类风湿关节炎;上网综合症等。基本治疗项目:1、 按摩2、 中药熏药(或湿热敷装置)、中药热奄包治疗3、 电脑牵引、三维正脊4、 理疗(选用其中 1-2 项:温热式低频治疗仪、干涉波治疗仪、短波治疗仪、微波治疗仪、磁振热、超声波治疗仪、多通道激光治疗仪、超激光、冲击波)可选用项目:5、 电针6、 臭氧、射频介入治疗7、 其他理疗项目8、 穴位注射9、 骶管注射疗法10、小针刀疗法神经康复:(以偏瘫病人为例,可利用部分治疗项目)治疗项目及康复效益分析一、理疗项目:直流电治疗 10x3 低频脉冲电治疗 10x2 个部位 中频脉冲电治疗 10x2 个部位 电子生物反...

1、当您付费下载文档后,您只拥有了使用权限,并不意味着购买了版权,文档只能用于自身使用,不得用于其他商业用途(如 [转卖]进行直接盈利或[编辑后售卖]进行间接盈利)。
2、本站所有内容均由合作方或网友上传,本站不对文档的完整性、权威性及其观点立场正确性做任何保证或承诺!文档内容仅供研究参考,付费前请自行鉴别。
3、如文档内容存在违规,或者侵犯商业秘密、侵犯著作权等,请点击“违规举报”。

碎片内容

康复医学科治疗范围和收费

您可能关注的文档

确认删除?
VIP
微信客服
  • 扫码咨询
会员Q群
  • 会员专属群点击这里加入QQ群
客服邮箱
回到顶部