电脑桌面
添加小米粒文库到电脑桌面
安装后可以在桌面快捷访问

建筑安装及市政基础工程文件归档范围

建筑安装及市政基础工程文件归档范围_第1页
1/3
建筑安装及市政基础工程文件归档范围_第2页
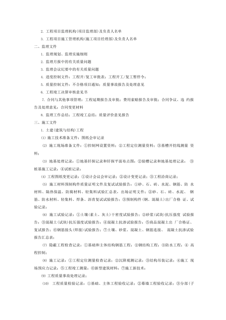
2/3
建筑安装及市政基础工程文件归档范围_第3页
3/3
附件 2:建筑安装工程文件归档范围 一、工程准备阶段文件(一)立项文件1. 都江堰市发改局同意工程立项的批文2. 项目建议书、项目建议书审批文件3. 可行性讨论报告及附件、可行性讨论报告审批意见(二)建设用地、征地、拆迁文件1. 选址申请及选址规划意见通知书2. 用地申请报告及都江堰市人民政府城乡建设用地批准书3. 拆迁安置意见、协议、方案等4. 建设用地规划许可证(复印件)5. 都江堰市人民政府划拨建设用地文件6. 国有土地使用证(复印件)(三)勘察、测绘、设计文件1. 工程、水文地质勘察报告2. 建设用地钉桩通知单(书)3. 都江堰市规划局关于设计方案、外装方案的批准文件4. 都江堰市环保局关于环境保护的批准文件5. 都江堰市消防大队消防设计审核意见书6. 都江堰市白蚁防治所白蚁预防协议书7. 都江堰市建设局对施工图设计文件的审批意见(四)招投标文件1. 勘察承包合同2. 设计承包合同3. 施工承包合同4. 监理委托合同五)开工审批文件1. 建设项目列入年度计划的批复文件或年度计划项目表2. 建设工程规划许可证及其附件3. 建设工程施工许可证4. 投资许可证、审计证明等证明5. 工程质量监督登记表六)建设、施工、监理机构及其负责人1. 工程项目管理机构(项目经理部)及负责人名单2. 工程项目监理机构(项目监理部)及负责人名单3. 工程项目施工管理机构(施工项目经理部)及负责人名单二、监理文件1. 监理规划、监理实施细则2. 监理月报中的有关质量问题3. 监理会议纪要中的有关质量问题4. 进度控制文件:工程开/复工审批表;工程开工/复工暂停令;5. 质量控制文件:不合格项目通知;质量事故报告及处理意见6. 工程竣工决算审核意见书7. 合同与其他事项管理:工程延期报告及审批;费用索赔报告及审批;合同争议、违 约报告及处理意见;合同变更材料8. 监理工作总结;工程竣工总结;质量评价意见报告三、施工文件1. 土建(建筑与结构)工程(1) 施工技术准备文件:图纸会审记录(2) 施工现场准备文件:①控制网设置资料;②工程定位测量资料;③基槽开挖线测量 资料;(3) 地基处理记录:①地基钎探记录和钎探平面布点图;②验槽记录和地基处理记录; ③桩基施工记录;④试桩记录;(4) 工程图纸变更记录:①设计会议会审记录;②设计变更记录;③工程洽商记录;(5) 施工材料预制构件质量证明文件及复试试验报告:①砂、石、砖、水泥、钢筋、防 水材料、隔热保温、防腐材料、轻集料试验汇总表,...

1、当您付费下载文档后,您只拥有了使用权限,并不意味着购买了版权,文档只能用于自身使用,不得用于其他商业用途(如 [转卖]进行直接盈利或[编辑后售卖]进行间接盈利)。
2、本站所有内容均由合作方或网友上传,本站不对文档的完整性、权威性及其观点立场正确性做任何保证或承诺!文档内容仅供研究参考,付费前请自行鉴别。
3、如文档内容存在违规,或者侵犯商业秘密、侵犯著作权等,请点击“违规举报”。

碎片内容

建筑安装及市政基础工程文件归档范围

您可能关注的文档

阳光书坊+ 关注
实名认证
内容提供者

阳光书坊,传播未来

确认删除?
VIP
微信客服
  • 扫码咨询
会员Q群
  • 会员专属群点击这里加入QQ群
客服邮箱
回到顶部