电脑桌面
添加小米粒文库到电脑桌面
安装后可以在桌面快捷访问

无线调度组网方案

无线调度组网方案_第1页
1/4
无线调度组网方案_第2页
2/4
无线调度组网方案_第3页
3/4
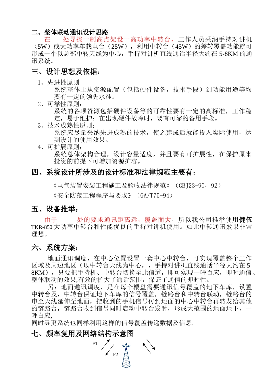
无线调度组网方案一、系统概述:无线对讲机系统以其特有的实时效果,在管理、调度、指挥、通讯等方面的突出作用,已被世界各地的铁路、警察、物业管理、商场酒店、船舶调度、物流、运输、交通、娱乐、银行、工厂等管理者所使用,并已成为现代化安全管理不可缺少的管理手段。根据 的实际通信需求,充分发挥即时调度、灵活通话、全体呼应的无线对讲系统功能,二、整体联动通讯设计思路在 处寻找一制高点架设一高功率中转台,工作人员采纳手持对讲机(5W)或大功率车载电台(25W),利用中转台(45W)的差转覆盖功能就可形成一个以总部中转天线为中心,手持对讲机直线通话半径大约在 5-8KM 的通讯系统。三、设计思想及依据:1、先进性原则系统整体上从资源配置(包括硬件设备,技术手段)到功能用途等均要有一定的领先水准。2、可靠性原则:系统的各项资源包括硬件设备等的可靠性要有一定的高标准,工作稳定,易于维护;在出现硬件故障时,要有可靠的备用手段。3、技术成熟性原则:系统应尽量采纳先进成熟的技术,使之建成后就能投入实际使用,达到设计的使用效果。4、可扩展原则:系统总体架构合理,设计容量适度,并且要有可扩展性,在保护原来投资的前提下可增加资源扩容。四、系统设计所涉及的设计标准和法律规范主要有:《电气装置安装工程施工及验收法律规范》(GBJ23-90,92)《安全防范工程程序与要求》(GA/T75-94)五、设备推举:由于 处的要求通讯距离远,覆盖面大,所以我公司推举使用健伍TKR-850 大功率中转台和性能优良的手持对讲机使用。如此中转通讯效果非常理想。六、系统方案: 地面通讯调度,在中心位置设置一套中心中转台,可实现覆盖整个工作区域及周边地区(以中转台天线为中心,,手持对讲机直线通话半径大约在 5-8KM),只要把手持机、中转台切换至此信道,即可实现一呼百应,即时通信、整体联动的效果,有效的扩大了通话范围,保证了通信的即时性。 另:地面通讯调度,是在每个楼盘需要通讯信号覆盖的地下车库,设置中转台及,中转台保证地下车库的信号覆盖,链路台和中转台联动,链路台的申至天线延伸至地面,把收到的手机信号传到地面的中心中转台再转发给其他的链路台,链路台收到信号同时启动中转台发射,形成大范围的地面地下,一呼白应,同时寻更系统也同样利用这样的信号覆盖传递数据及信息。七、频率复用及网络结构示意图F1F2八、系统报价方案:名称品牌规格型号配置数量价格总价中继台日本建伍TKR-850TKR-650...

1、当您付费下载文档后,您只拥有了使用权限,并不意味着购买了版权,文档只能用于自身使用,不得用于其他商业用途(如 [转卖]进行直接盈利或[编辑后售卖]进行间接盈利)。
2、本站所有内容均由合作方或网友上传,本站不对文档的完整性、权威性及其观点立场正确性做任何保证或承诺!文档内容仅供研究参考,付费前请自行鉴别。
3、如文档内容存在违规,或者侵犯商业秘密、侵犯著作权等,请点击“违规举报”。

碎片内容

无线调度组网方案

您可能关注的文档

确认删除?
VIP
微信客服
  • 扫码咨询
会员Q群
  • 会员专属群点击这里加入QQ群
客服邮箱
回到顶部