电脑桌面
添加小米粒文库到电脑桌面
安装后可以在桌面快捷访问

某公路工程开工报告

某公路工程开工报告_第1页
1/39
某公路工程开工报告_第2页
2/39
某公路工程开工报告_第3页
3/39
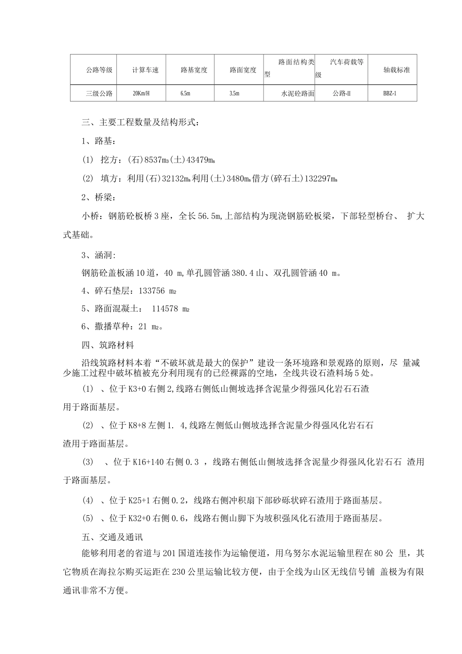
博克图至忠工屯公路施工组织设计兴安盟兴业路桥工程有限公司第一章编制的依据及原则一、编制依据1、内蒙古自治牙克石博客图至忠工屯段公路工程施工招标文件施工图设计。2、中华人民共和国交通部颁布现行的《公路工程预算定额》、《公路基本建设概预 算编制办法》、《公路工程机械台班费用定额》3、中华人民共和国交通部颁布的《公路设计法律规范》、《公路施工技术法律规范》、《公路 桥涵施工技术法律规范》、《施工技术规程、公路试验规程》、《公路混凝土路面设计法律规范》、《公 路路面基层施工技术法律规范》、《质量检验评定标准及验收标准》、《道路交通标志和标线》。4、对沿线环境、地质、地貌、气象、气候等调查的有关资料。5、内蒙古自治区《建设工程质量管理条例》6、中华人民共和国交通部颁发的《公路工程安全施工技术法律规范》、《施工安全操作 规程》、《公路水泥混凝土路面施工技术法律规范》。二、编制原则本着经济合理确保质量标准,保证工期的原则,以设计图纸为依据,严格执行公路 工程有关的施工法律规范、规程、标准,采纳成熟合理先进的施工技术,以机械化施工为主 人工修整为铺,用项目法施工的管理模式,制定切实可行的施工方案,科学管理、科学 施工,确保本工程优质、高效地提前竣工。第二章工程概况一、工程位置本项目起点位于省道 302 线 K164+110 路面边缘处,途径二道河子村,终点止于忠 工屯全长为 32.3 公里,项目地处于博克图乌努尔 2 镇交界处的鄂罗奇山岭属大兴安 岭东南麓,北高南低且多山山势陡峭险峻平均海拔 8 米主峰海拔 1369 米。二、主要技术指标公路等级计算车速路基宽度路面宽度路面结构类 型汽车荷载等级轴载标准三级公路20Km/H6.5m3.5m水泥砼路面公路-IIBBZ-1三、主要工程数量及结构形式:1、路基:(1) 挖方:(石)8537m3(土)43479ms(2) 填方:利用(石)32132ms利用(土)3480ms借方(碎石土)132297ms2、桥梁:小桥:钢筋砼板桥 3 座,全长 56.5m,上部结构为现浇钢筋砼板梁,下部轻型桥台、 扩大式基础。3、涵洞:钢筋砼盖板涵 10 道,40 m,单孔圆管涵 380.4 山、双孔圆管涵 40 m。4、碎石垫层:133756 m25、路面混凝土: 114578 m26、撒播草种:21 m2。四、筑路材料沿线筑路材料本着“不破坏就是最大的保护”建设一条环境路和景观路的原则,尽 量减少施工过程中破坏植被充分利用现有的已经裸露的空地,全线共设石渣料场 5 处。(1) 、位于 K3+0 右侧 2,...

1、当您付费下载文档后,您只拥有了使用权限,并不意味着购买了版权,文档只能用于自身使用,不得用于其他商业用途(如 [转卖]进行直接盈利或[编辑后售卖]进行间接盈利)。
2、本站所有内容均由合作方或网友上传,本站不对文档的完整性、权威性及其观点立场正确性做任何保证或承诺!文档内容仅供研究参考,付费前请自行鉴别。
3、如文档内容存在违规,或者侵犯商业秘密、侵犯著作权等,请点击“违规举报”。

碎片内容

某公路工程开工报告

确认删除?
VIP
微信客服
  • 扫码咨询
会员Q群
  • 会员专属群点击这里加入QQ群
客服邮箱
回到顶部