电脑桌面
添加小米粒文库到电脑桌面
安装后可以在桌面快捷访问

栏杆施工方案

栏杆施工方案_第1页
1/11
栏杆施工方案_第2页
2/11
栏杆施工方案_第3页
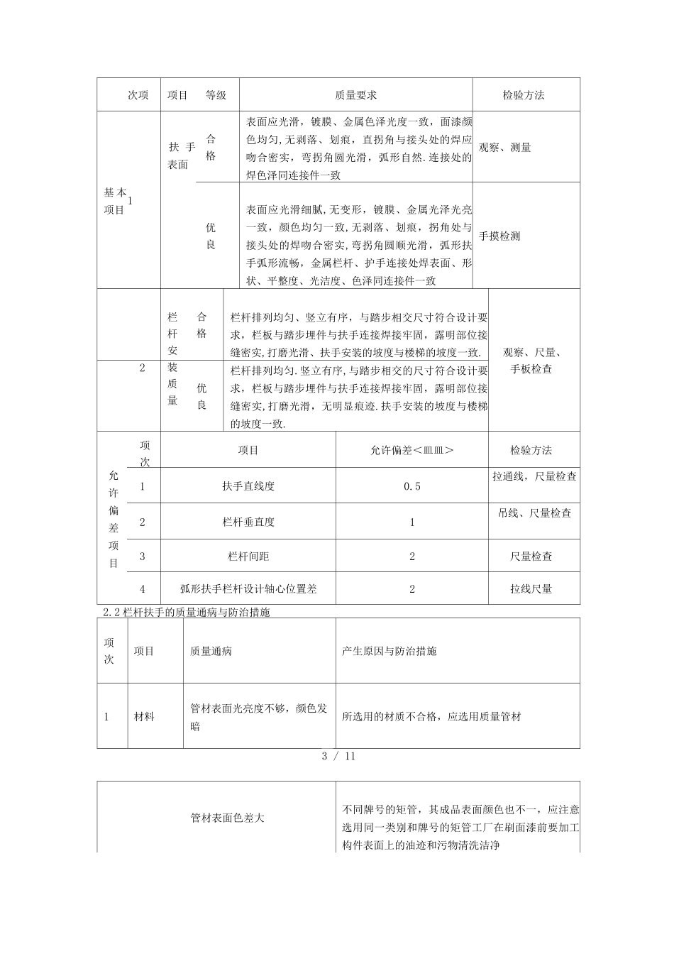
3/11
第一章编制说明一、编制原则本工程施工组织设计编制遵循以下基本原则:1、保证重点,统筹安排,遵守承诺和招标文件规定与相关设计答疑会议纪要.2、一句本工程项目的内容,本着"适用、安全、经济、合理、先进的原则,科学的安排施工程序,合理组织施工,确保各项施工活动相互促进,紧密衔接,加快施工速度,缩短工期.3、采纳先进的施工技术,合理选择施工方案,保持公司质量体系并使之有效运行,确4、保安全生产和提高工程质量5、充分挖掘和利用机械设备潜力,提高机械化速度,减轻劳动强度和提高劳动生产率.第二章编制说明第一节、工程概况一、工程名称与现场情况"####X 栏杆扶手制作安装工程〔以下简称本工程〕,位于都江堰市二、建筑设计概况1、本工程功能齐全,很多专业工种需要立体交叉、穿插配合施工,因而需要对整个工程的施工进行统筹计划,并会同建设单位对现场的 和调度,监理单位加强对材料、工艺监督.2、本工程其质量的好坏、服务水平的高低、施工进度的快慢都直接影响这我公司施工队伍的形象和荣誉,因此,作为施工单位我们将对本工程的施工进行严密的组织和统筹,将对施工的计划、组织、管理进行科学的设计、合理的安排,并对本工程的施工到保修的全过程负责到底,确保为用户提供最佳的服务和一流产品.3、本工程通过沿革的程序和过程控制,实施"过程精品,实现本工程"合格工程质量目标,使业主完全满意,是本工程的核心任务.第二节、施工目标一、质量目标该工程的施工将严格根据现行的施工规程、操作规程和工程质量检验评定标准的要求执行.严格要求、精心施工,确保施工按期完成,达到甲方要求.二、施工工期目标该工程的总工期目标位个日历天.计划开工时间:年 月 日开工,计划竣工时间为:年 月日.三、安全、文明施工、环境保护目标本严格执行《建筑机械使用安排技术规 X》、《施工现场临时用电安全技术规 X》、1 / 11##省建筑施工现场安全管理的文件与规 X 要求,实行有效措施,做到文明施工、安全施工.加强保护措施,分段封闭施工.采纳环保材料,将本工程建城一个绿色环保型工程.第三章、施工方案第一节、主要项目的施工方法一、金属栏杆、扶手施工工艺介绍1、施工要点1.1 现场实测放线土建施工会有一定偏差,装饰设计图纸深度也不够,所以必须根据现场放线实测的数据,根据设计的要求绘制施工放样详图.尤其要对栏杆扶手的拐点位置和弧形栏杆的立柱定位尺寸要格外注意,必须有经过现场放线核实后的放样详图,才能作为栏杆的扶手构...

1、当您付费下载文档后,您只拥有了使用权限,并不意味着购买了版权,文档只能用于自身使用,不得用于其他商业用途(如 [转卖]进行直接盈利或[编辑后售卖]进行间接盈利)。
2、本站所有内容均由合作方或网友上传,本站不对文档的完整性、权威性及其观点立场正确性做任何保证或承诺!文档内容仅供研究参考,付费前请自行鉴别。
3、如文档内容存在违规,或者侵犯商业秘密、侵犯著作权等,请点击“违规举报”。

碎片内容

栏杆施工方案

您可能关注的文档

确认删除?
VIP
微信客服
  • 扫码咨询
会员Q群
  • 会员专属群点击这里加入QQ群
客服邮箱
回到顶部