电脑桌面
添加小米粒文库到电脑桌面
安装后可以在桌面快捷访问

模板专项施工方案4

模板专项施工方案4_第1页
1/47
模板专项施工方案4_第2页
2/47
模板专项施工方案4_第3页
3/47
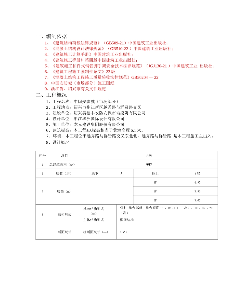
一、编制依据1、《建筑结构荷载法律规范》(GB509-21)中国建筑工业出版社;2、《混凝土结构设计法律规范》(GB510-22 )中国建筑工业出版社;3、《建筑施工计算手册》中国建筑工业出版社;4、《建筑施工手册》第四版中国建筑工业出版社;5、《建筑施工扣件式钢管脚手架安全技术法律规范》(JGJ130-21 )中国建筑工业 出版社;6、《建筑工程施工强制性条文》22 版7、《混凝土结构工程施工质量验收法律规范》GB50204 — 228、中国安防城(市场部分)施工图纸9、浙江省、绍兴市有关文件规定二、工程概况1、工程名称:中国安防城(市场部分)2、工程地点:绍兴市袍江新区越秀路与群贤路交叉3、建设单位:绍兴美德丰安防安保市场投资有限公司4、设计单位:浙江华洲国际设计有限公司5、施工单位:龙元建设集团股份有限公司6、建筑标高:本工程±0.标高相当于黄海高程 6.1 米。7、环境:本工程位于越秀路与群贤路交叉东北侧,越秀路与群贤路 是本工程施工主出入。8、设计概况序号项目内容1总建筑面积(m2)9972层数(层)地下无地上3 层3层高(m)1F4.952F3.903F3.654结构形式基础结构形式(mm)管桩+承台基础:承台截面 12 x 12 x1 1 (高)、12 x 36 x 20 (高)主体结构形式框架结构5断面尺寸柱断面尺寸(mm)6 x 6三、方案选择本工程考虑到施工工期、质量和安全要求,故在选择方案时,充分考虑以下几点:1、模板及其支架的结构设计,力求做到结构要安全可靠,造价经济合理。2、在规定的条件下和规定的使用期限内,能够充分满足预期的安全性和耐久性。3、选用材料时,力求做到常见通用、可周转利用,便于保养维修。4、结构选型时,力求做到受力明确,构造措施到位,搭拆方便,便于检查验收;5、综合以上几点,模板及模板支架的搭设,还必须符合 JCJ59-99 检查标准要求; 和浙江省、绍兴市文明标化施工场地的有关标准。6、结合以上模板及模板支架设计原则,同时结合本工程的实际情况,综合考虑了 以往的施工经验,决定采纳以下模板及其支架方案:a、基础模板:承台模板采纳砖胎膜+木模板、梁模板(扣件钢管架式)b、主体模板:柱模板、梁模板(扣件钢管架式),板模板(扣件钢管架)。四、材料选择在模板满足强度、刚度和稳定性要求的前提下,尽可能提高表面光洁度,阴阳角和 异形模板统一整齐。其排架所用钢管材质应符合现行国家标准《碳素钢结构(GB/T 7)中 Q235A 钢的要求,拧紧力距》达 65N.m 时不得破坏。柱模板...

1、当您付费下载文档后,您只拥有了使用权限,并不意味着购买了版权,文档只能用于自身使用,不得用于其他商业用途(如 [转卖]进行直接盈利或[编辑后售卖]进行间接盈利)。
2、本站所有内容均由合作方或网友上传,本站不对文档的完整性、权威性及其观点立场正确性做任何保证或承诺!文档内容仅供研究参考,付费前请自行鉴别。
3、如文档内容存在违规,或者侵犯商业秘密、侵犯著作权等,请点击“违规举报”。

碎片内容

模板专项施工方案4

您可能关注的文档

确认删除?
VIP
微信客服
  • 扫码咨询
会员Q群
  • 会员专属群点击这里加入QQ群
客服邮箱
回到顶部