电脑桌面
添加小米粒文库到电脑桌面
安装后可以在桌面快捷访问

营销中心(年度)激励方案VIP免费

营销中心(年度)激励方案_第1页
1/4
营销中心(年度)激励方案_第2页
2/4
营销中心(年度)激励方案_第3页
3/4
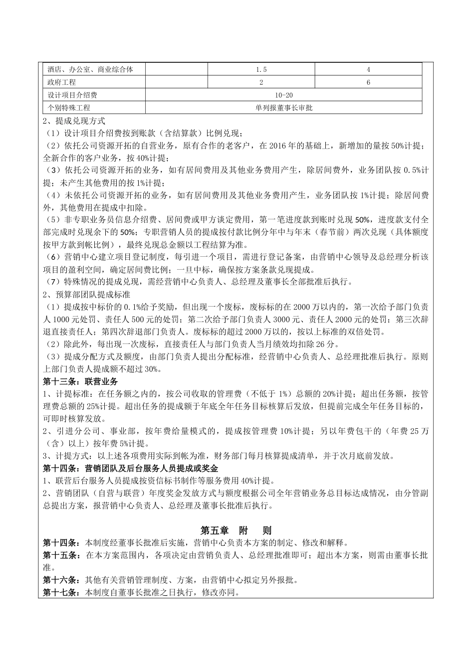
标题营销中心(2017年度)激励方案版本第1版版次第1次修订版页码共3页受控状态受控编号PRZ-YX/W-001执行主体营销中心全体员工监督主体薪酬与绩效管理委员会考评主体董办第一章总则第一条:本激励方案以调动个人主观积极性为原则,旨在建立科学合理的企业与员工之间的互惠共赢机制。第二条:以员工的实际表现为依据,在确保集体利益的前提下,实现奖优罚劣,公平竞争。第三条:经营业绩以财务中心数据为准,员工评价以人力资源部数据为准。第四条:所有绩效奖励,涉及资金部分的,须按政策规定依法纳税。第五条:该方案激励对象包括营销中心所有员工、提供营销业绩的非营销中心员工与非公司人员。本方案所指专职营销人员是指与公司签订《年度任务责任书》者,其余人员均为非专职营销人员。第二章全年任务及分解第六条:2017年公司全年营销任务为23亿,其中自营业务为8亿,联营业务为15亿。第七条:全年营销任务责任人该任务的主要责任人为以公司总经理、营销中心负责人为首的营销团队,并对任务的完成情况负责及进行考核。公司总经理、营销中心负责人可根据完成全年任务的需要,组建相应规模的营销团队、拟定相应的激励方案及营销管理办法,经董事长批准后执行。第八条:全年任务季度分解(原则目标)季度自营任务联营任务季度目标总额占全年任务额目标占全年比例目标占全年比例第一季度(2017.1-3月)1亿12.5%2亿13.33%13.04%第二季度(2017.4-6月)2.4亿30%4亿26.67%27.83%第三季度(2017.7-9月)2.6亿32.5%5.5亿36.67%35.22%第四季度(2017.10-12月)2亿25%3.5亿23.33%23.91%注:(1)自营、联营月度分解表,各营销单位季度目标分解由营销中心自行拟定,报总经理、董事长批签后作为考核目标附本方案后。(2)2017年1月1日前,由营销总经理牵头完成现有营销人员岗位定级、目标责任书签订及季度任务分解。第三章目标与考核第九条:薪资与目标为确保公司总体目标达成,公司实行具有高吸引力薪资及提成政策,以提升公司市场竞争力,吸引更多营销人才加盟,同时充分激发现有营销人员积极性。为此,公司对营销岗位层级进行划分,并对各层级岗位薪资标准、任务目标、业务类型等进行套餐试分级,以更充分挖掘业务潜力。1、标准:岗位层级薪资标准(元/月)年度任务目标(自营)年度任务目标(联营)副总经理(不带团队)130006000万12000万总监110003000万6000万经理80001500万3000万注:(1)工资超出以上标准的,需经营销总经理、总经理批准。(2)带领导自营与联营的分管副总薪资由营销中心提出建议,经总经理、董事长批准后执行。(3)自营与联营业绩可以转换,转换比例为自营:联营=1:2。2、试用期标准:试用期工资均为以上标准的80%。3、绩效工资占比:以上岗位绩效工资占比均为20%。第十条:用工1、营销岗位试用期均为三个月。三个月期满,公司将根据实际情况确定是否继续试用或给予转正。2、试用期间,按其与公司所签《营销目标责任书》所约定的3、6、9个月的任务,只要在规定时期内完成约定的目标,即可随时给予转正。3、营销人员在通过公司核定的管理要求后,且经营销部门分管副总、营销中心负责人、总经理全部批准,可以转正。4、营销人员正式转后立即与公司签订《营销目标责任书》。第十一条:考核1、试用期内不参与正式考核,但参加试用期考核,试用期考核按公司《试用期员工考核方案》执行。2、试用期内绩效工资不作预留。3、转正后考核周期为季度执行一次,绩效工资预留,绩效工资与考核结果挂钩。绩效考核指标按公司《绩效管理方案》执行。绩效工资发放方式按《责任书》相关条款执行。4、试用期考核以定性指标为主,正式员工考核指标由定量指标(业绩达成率,占70%权重)及定性指标(管理指标,占30%权重)。绩效考核结果仅与绩效工资挂钩,不与提成挂钩。5、绩效考核业绩统计以有效合同金额为统计基数。6、绩效工资核算与发放方式:(1)自转正月起正式考核,当季度开始核算绩效工资,如本季度目标任务达成超过80%,则绩效工资于下一季度首月发放;如本季度目标任务未达成80%,则绩效工资继续预留;(2)后续季度目标任务达成超过80%,而前季度目标任务之和未达成,则...

1、当您付费下载文档后,您只拥有了使用权限,并不意味着购买了版权,文档只能用于自身使用,不得用于其他商业用途(如 [转卖]进行直接盈利或[编辑后售卖]进行间接盈利)。
2、本站所有内容均由合作方或网友上传,本站不对文档的完整性、权威性及其观点立场正确性做任何保证或承诺!文档内容仅供研究参考,付费前请自行鉴别。
3、如文档内容存在违规,或者侵犯商业秘密、侵犯著作权等,请点击“违规举报”。

碎片内容

营销中心(年度)激励方案

文章天下+ 关注
实名认证
内容提供者

各种文档应有尽有

确认删除?
VIP
微信客服
  • 扫码咨询
会员Q群
  • 会员专属群点击这里加入QQ群
客服邮箱
回到顶部