电脑桌面
添加小米粒文库到电脑桌面
安装后可以在桌面快捷访问

美容机构薪酬绩效考核方案

美容机构薪酬绩效考核方案_第1页
1/8
美容机构薪酬绩效考核方案_第2页
2/8
美容机构薪酬绩效考核方案_第3页
3/8
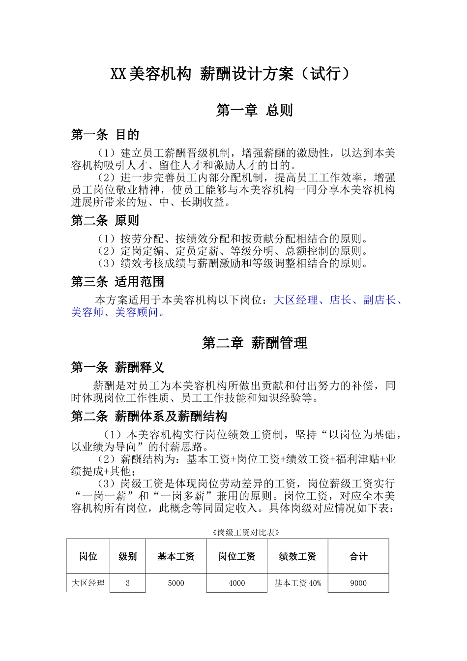
XX 美容机构 薪酬设计方案(试行)第一章 总则第一条 目的(1)建立员工薪酬晋级机制,增强薪酬的激励性,以达到本美容机构吸引人才、留住人才和激励人才的目的。(2)进一步完善员工内部分配机制,提高员工工作效率,增强员工岗位敬业精神,使员工能够与本美容机构一同分享本美容机构进展所带来的短、中、长期收益。第二条 原则(1)按劳分配、按绩效分配和按贡献分配相结合的原则。(2)定岗定编、定员定薪、等级分明、总额控制的原则。(3)绩效考核成绩与薪酬激励和等级调整相结合的原则。第三条 适用范围 本方案适用于本美容机构以下岗位:大区经理、店长、副店长、美容师、美容顾问。第二章 薪酬管理第一条 薪酬释义薪酬是对员工为本美容机构所做出贡献和付出努力的补偿,同时体现岗位工作性质、员工工作技能和知识经验等。第二条 薪酬体系及薪酬结构 (1)本美容机构实行岗位绩效工资制,坚持“以岗位为基础,以业绩为导向”的付薪思路。(2)薪酬结构为:基本工资+岗位工资+绩效工资+福利津贴+业绩提成+其他;(3)岗级工资是体现岗位劳动差异的工资,岗位薪级工资实行“一岗一薪”和“一岗多薪”兼用的原则。岗位工资,对应全本美容机构所有岗位,此概念等同固定收入。具体岗级对应情况如下表:《岗级工资对比表》岗位 级别基本工资 岗位工资 绩效工资 合计大区经理350004000基本工资 40%9000230008000120007000店长335001000基本工资 30%45002800430015004000副店长33000800基本工资 20%38002500350013003300美容师3250060060037002400400330012002002900美容顾问32500800800410025005003500130030031001、新入职人员均从岗位对应的“第 1 级”核定工资标准,条件特别优越且经领导批准的可跳级核定,但不得超过第 2 级;2、试用期员工的工资标准不得低于核定工资标准的 80%;3、薪资调整遵照绩效考核方案执行。 第三条薪酬解析(1)基本工资:为了满足员工基本生活需求,根据社会平均生活水平与职位等级设定的基本保障工资,与员工本人每月考勤结果挂钩,按月结算发放。 (2)岗位工资:指以岗位劳动责任、劳动强度、劳动条件等评价要素支付的工资,每一个岗位均对应于一个岗位级别,每一个岗位级别共分 3 档;(3)绩效工资:月度绩效即是员工达到本美容机构要求的绩效目标后方予以兑现的绩效奖金部分;其发放依据员工综合绩效考核结果来确定。绩效工资核算如下:月度绩效工资 =绩效工资×月度考核系数。(...

1、当您付费下载文档后,您只拥有了使用权限,并不意味着购买了版权,文档只能用于自身使用,不得用于其他商业用途(如 [转卖]进行直接盈利或[编辑后售卖]进行间接盈利)。
2、本站所有内容均由合作方或网友上传,本站不对文档的完整性、权威性及其观点立场正确性做任何保证或承诺!文档内容仅供研究参考,付费前请自行鉴别。
3、如文档内容存在违规,或者侵犯商业秘密、侵犯著作权等,请点击“违规举报”。

碎片内容

美容机构薪酬绩效考核方案

确认删除?
VIP
微信客服
  • 扫码咨询
会员Q群
  • 会员专属群点击这里加入QQ群
客服邮箱
回到顶部