电脑桌面
添加小米粒文库到电脑桌面
安装后可以在桌面快捷访问

全球十佳汽车发动机浅析VIP免费

全球十佳汽车发动机浅析_第1页
1/27
全球十佳汽车发动机浅析_第2页
2/27
全球十佳汽车发动机浅析_第3页
3/27
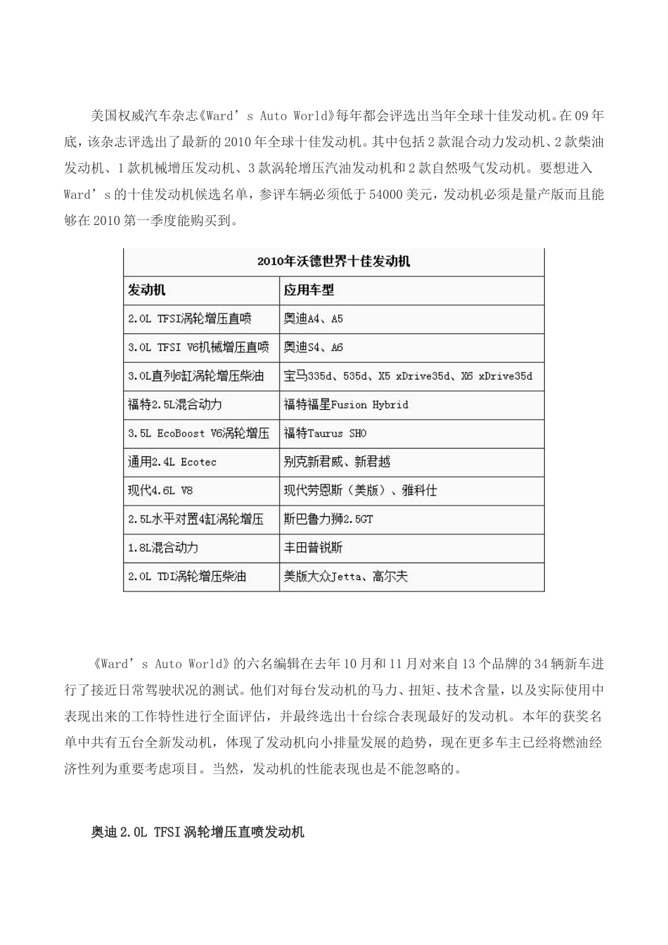
美国权威汽车杂志《Ward’sAutoWorld》每年都会评选出当年全球十佳发动机。在09年底,该杂志评选出了最新的2010年全球十佳发动机。其中包括2款混合动力发动机、2款柴油发动机、1款机械增压发动机、3款涡轮增压汽油发动机和2款自然吸气发动机。要想进入Ward’s的十佳发动机候选名单,参评车辆必须低于54000美元,发动机必须是量产版而且能够在2010第一季度能购买到。《Ward’sAutoWorld》的六名编辑在去年10月和11月对来自13个品牌的34辆新车进行了接近日常驾驶状况的测试。他们对每台发动机的马力、扭矩、技术含量,以及实际使用中表现出来的工作特性进行全面评估,并最终选出十台综合表现最好的发动机。本年的获奖名单中共有五台全新发动机,体现了发动机向小排量发展的趋势,现在更多车主已经将燃油经济性列为重要考虑项目。当然,发动机的性能表现也是不能忽略的。奥迪2.0LTFSI涡轮增压直喷发动机技术特点:缸内直喷与涡轮增压的强强联合应用车型:奥迪A4、A5奥迪2.0TFSI发动机就是国内奥迪A4L所采用的EA8882.0TFSI发动机。FSI是燃油(Fuel)分层(Stratified)喷射(Injection)的意思,T则是涡轮增压(Turbo)。这种技术结合了汽油机和柴油机的优点,不但动力强劲,扭矩发力区间宽广,转速上升活跃,而且比大众原用的非直喷机型省油15%,是缸内直喷加上涡轮增压的最大长处。为了对应涡轮增压器提出的更加苛刻的条件,所以其缸体依然采用铸铁材质,这样能承受更高的缸内燃烧温度。而在其他等多处细节上也都集成了奥迪的先进科技。1.可变进气歧管以及进气凸轮轴连续可调装置大众上一代的EA113构架发动机的VVT还是依靠两个凸轮轴间的传动链张紧器实现的,这早是“昨日黄花”,这样的VVT调节范围很有限,而且不容易控制。新EA888构架则采用了精确得多的vane-type的控制装置,这是奥迪研发的可变气门升程技术,目前大部分奥迪的发动机上都装备了此项技术,在进气凸轮轴的驱动齿轮端装备了vane-type凸轮轴相位调整装置,可以保证进气门的正时可以连续调整。2.正时链条取代正时皮带新的EA888构架发动机用更加耐用的正时链条取代了原来的正时皮带。正时链条的使用寿命几乎和车的使用寿命一样长,使用正时链条的好处是不仅降低了车主的养车费用,还缩短了发动机的长度,给发动机纵置的汽车减轻了前部的尺寸和重量。3.更合理的平衡轴位置新的发动机平衡轴被设计到了气缸体的下端,由曲轴和链条驱动,它产生的离心力正好与曲轴产生的离心力方向相反,这样就可以抵消掉大部分的振动了,你从方向盘上感到的振动会变得更加细微。相比老款发动机更靠近油底壳的平衡轴位置,新的平衡轴位置无疑更加合理。4.四气门和新的气门驱动结构在气门驱动结构上使用了滚轴摇臂,减少了摇臂与凸轮轴表面的摩擦,在气门液压挺柱的配合下消除了气门间隙,让气门、摇臂凸轮轴运转时的噪声更小。5.水冷涡轮增压器涡轮增压器是Turbo发动机的动力源泉,而且涡轮增压器的工作环境却是非常恶劣,其中高温是增压器的死敌。基于EA113构架的1.8T发动机(例如老宝来1.8T上面的那台),在转速与长时间运行后需要让发动机怠速运转几分钟后再熄火,这样才能让发动机机油充分冷却涡轮增压器,保证涡轮的使用寿命。而水冷系统能更好的解决涡轮增压器的冷却问题,延长了增压器的正常使用寿命,不过这种方式并没有解决熄火后涡轮增压器转子的润滑问题,所以在激烈驾驶之后,还是要在停车后保持发动机运转一段时间,以保证机油能够充分润滑转子。国内的奥迪A4L2.0TFSI不过这款发动机在国内也并不算完美,由于国内油品质量问题,使得这款2.0TFSI发动机非常重要的分层燃烧技术被取消,同时烧机油的现象也一直困扰着大部分奥迪车主。烧机油的现象一直到现在都没有完美的解决方案,不过这似乎对那些要购买A4L的朋友没有太大影响,车无完车,多喝点机油罢了。这款发动机在4300-6000转区间能爆发出211马力(155kw)的最大功率,而且从1500转开始到4200转能达到350Nm的最高扭矩,能使重量超过1.6吨的A4L在7.3秒破百3.0LTFSIV6机械增压直喷发动机技术特点:全铝缸体、机械增压与刚内直喷的组合应用车型:奥迪A6L、S4从字面上就能看出来,机械增...

1、当您付费下载文档后,您只拥有了使用权限,并不意味着购买了版权,文档只能用于自身使用,不得用于其他商业用途(如 [转卖]进行直接盈利或[编辑后售卖]进行间接盈利)。
2、本站所有内容均由合作方或网友上传,本站不对文档的完整性、权威性及其观点立场正确性做任何保证或承诺!文档内容仅供研究参考,付费前请自行鉴别。
3、如文档内容存在违规,或者侵犯商业秘密、侵犯著作权等,请点击“违规举报”。

碎片内容

全球十佳汽车发动机浅析

确认删除?
VIP
微信客服
  • 扫码咨询
会员Q群
  • 会员专属群点击这里加入QQ群
客服邮箱
回到顶部