电脑桌面
添加小米粒文库到电脑桌面
安装后可以在桌面快捷访问

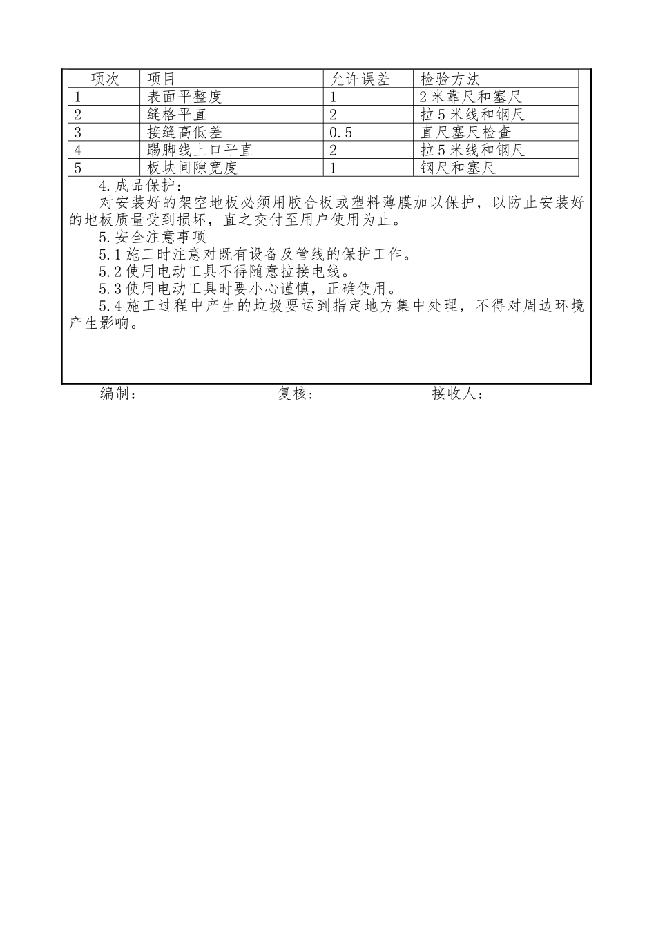
防静电地板安装技术交底

防静电地板安装技术交底_第1页
1/3
防静电地板安装技术交底_第2页
2/3
防静电地板安装技术交底_第3页
3/3
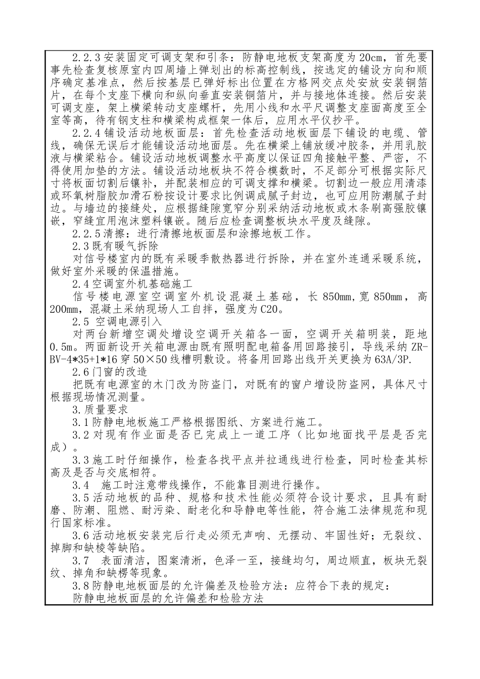
技 术 交 底 书单位: 年 月 日 工程名称信号楼改造施工交底地点施工现场交底组织单位施工技术部交底负责人施工单位接收负责人一、施工范围:根据指挥部及信号需求要求,对东站一楼和三楼信号电源屏机械室进行改造,包括防静电地板的安装,门窗的改造,既有暖气的拆除,空调电源的引入及空调室外基础。二、交底内容:1.施工准备1.1 材料准备: 1.1.1 选用质优价廉的合作厂商,按国家标准进行采购,一律选用国内外的优质产品。1.1.2 材料到现场依据出库单,检验产品的数量、质量;材料堆放场应平整,各种料具分类堆放稳固、统一挂牌,标识清楚。1.1.3 地板采纳 600*600 防静电地板,必须符合设计要求及国家标准。1.1.4 活动地面层承载力应小于 7.5Mpa,系统电阻应为 105~1010Ω。板块面应平整、坚实、并具有耐用耐磨、防潮阻燃、耐污染、耐老化和导静电等特点,技术性能应符合现行国家标准。1.1.5 滑石粉、泡沫塑料条、木条、橡胶条、铝型材和支架等材质要符合要求。 1.1.6 对电源屏机械室内的铺设橡胶板,不铺平整,接缝对齐。1.2 主要机具准备: 水平仪、铁制水平尺、2~3m 靠尺板、墨斗、扫帚、盒尺、铅丝、开刀等。 2.施工工艺: 2.1 工艺流程 铺设橡胶板→放线定位→安装铜箔片→安装固定可调节支架→铺设活动地板面层→清理。2.2 施工方法 2.2.1 对既有的瓷砖地面清扫洁净,在上面铺设橡胶板,铺设平整,接缝对齐。 2.2.2 找中、套方、分格、定位弹线:根据房间平面尺寸和设备布置等情况,按活动地板模数选择板块铺设方向,因室内有控制柜等设备要留洞,其铺设方向和先后顺序应综合考虑。依据现场实际尺寸重新排版,确保洞口边缘无 1/3 小块。 2.2.3 安装固定可调支架和引条:防静电地板支架高度为 20cm,首先要事先检查复核原室内四周墙上弹划出的标高控制线,按选定的铺设方向和顺序确定基准点,然后按基层已弹好标出位置在方格网交点处安放安装铜箔片,在每个支座下横向和纵向垂直安装铜箔片,并与接地体连接。然后安装可调支座,架上横梁转动支座螺杆,先用小线和水平尺调整支座面高度至全室等高,待有钢支柱和横梁构成框架一体后,应用水平仪抄平。 2.2.4 铺设活动地板面层:首先检查活动地板面层下铺设的电缆、管线,确保无误后才能铺设活动地面层。先在横梁上铺放缓冲胶条,并用乳胶液与横梁粘合。铺设活动地板调整水平高度以保证四角接触平整、严密,不得使用加垫的方法。铺设活动地板块不...

1、当您付费下载文档后,您只拥有了使用权限,并不意味着购买了版权,文档只能用于自身使用,不得用于其他商业用途(如 [转卖]进行直接盈利或[编辑后售卖]进行间接盈利)。
2、本站所有内容均由合作方或网友上传,本站不对文档的完整性、权威性及其观点立场正确性做任何保证或承诺!文档内容仅供研究参考,付费前请自行鉴别。
3、如文档内容存在违规,或者侵犯商业秘密、侵犯著作权等,请点击“违规举报”。

碎片内容

防静电地板安装技术交底

确认删除?
VIP
微信客服
  • 扫码咨询
会员Q群
  • 会员专属群点击这里加入QQ群
客服邮箱
回到顶部