电脑桌面
添加小米粒文库到电脑桌面
安装后可以在桌面快捷访问

高架桥冬季施工方案

高架桥冬季施工方案_第1页
1/44
高架桥冬季施工方案_第2页
2/44
高架桥冬季施工方案_第3页
3/44
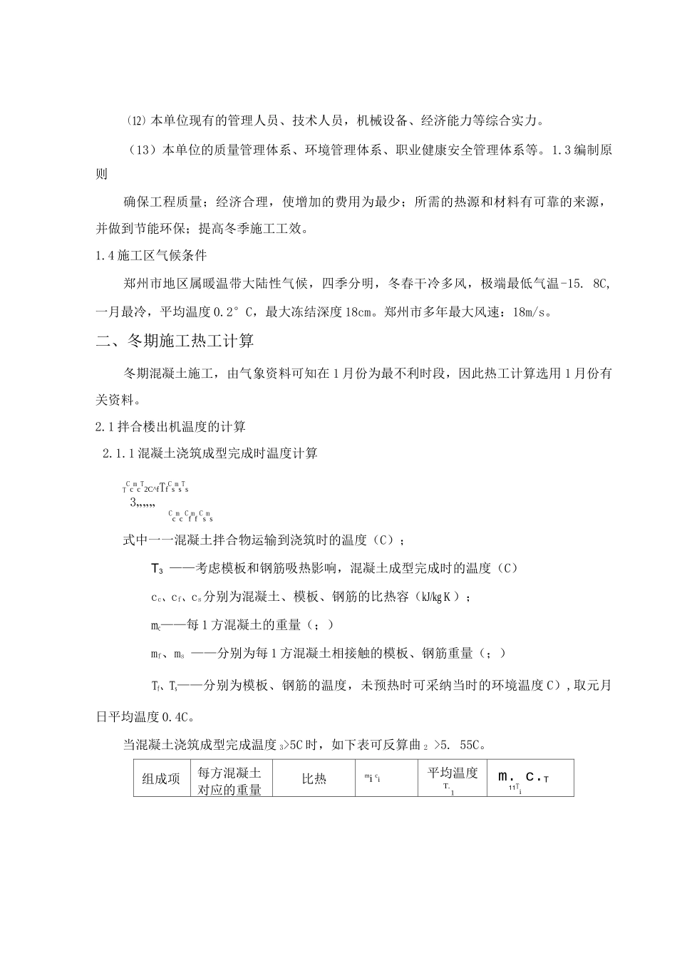
一、编制说明 21.1 工程简介 24.1 机械设备冬期防寒、防冻、防火、防滑工作措施 244.2 施工人员安全与防火 25五、冬期施工主要保温材料 285.1 冬季施工拌合站主要保温材料 285.2 施工现场冬季施工主要保温材料 29冬季(冬期)施工方案一、编制说明1.1 工程简介西街路,至中州大道下穿处为终点。工程开工日期为 2025 年 11 月 15 日,总工期 546天,总投资 6.64 亿元。本工程历经雨季、夏季、冬季施工,由于工程量大,工期紧,为保证工程的进度和质量,在冬、雨季节性施工条件下,必须实行各项措施,保证工程质量。冬季施工:是指根据当地多年气温资料,室外日平均气温(每天 02:、08:、14:、20: 时所测室外温度的平均值)连续 5d 稳定低于 5C 或最低气温低于-3C 时混凝土、钢筋混凝土、预应力混凝土及砌体工程的施工。冬季施工的起止日期为:当冬天到来时,如连续五天的日平均气温稳定在 5C 以下,则此 5d 的第一天为进入冬季施工的初日,当气温转暖时,最后一个 5d 的日平均气温稳定在 5C 以上。1.2 编制依据⑴ 郑州市陇海路高架快速通道工程(一公路-中州大道)施工图纸。⑵BT 招投标结果及标段划分。⑶ 本单位人员到现场考察和调查所获资料。⑷ 中华人民共和国交通部颁布的现行《公路工程施工安全技术规程》(JTJ076-95)。⑸ 中国水电建设集团路桥工程有限公司《郑给水排水管道工程施工及验收法律规范》(GB50268-28 )。⑺ 中华人民共和国交通部颁布的现行《公路工程技术标准》(JTG B01-23 )。⑻ 中华人民共和国交通部颁布的现行《公路工程质量检验评定标准》(土建工程)(JTG F80 / 1 — 24)。⑼ 中华人民共和国住房和城乡建设部《城镇道路工程施工与质量验收法律规范》(CJJ1-28。⑽ 中华人民共和国住房和城乡建设部《城市桥梁工程施工与质量验收法律规范》(CJJ2-28 )。(11)中华人民共和国行业标准《建筑工程冬季施工规程》(12)本单位现有的管理人员、技术人员,机械设备、经济能力等综合实力。(13)本单位的质量管理体系、环境管理体系、职业健康安全管理体系等。1.3 编制原则确保工程质量;经济合理,使增加的费用为最少;所需的热源和材料有可靠的来源,并做到节能环保;提高冬季施工工效。1.4 施工区气候条件郑州市地区属暖温带大陆性气候,四季分明,冬春干冷多风,极端最低气温-15. 8C, 一月最冷,平均温度 0.2°C,最大冻结深度 18cm。郑州市多年最大风速:18m/s。二、冬期施...

1、当您付费下载文档后,您只拥有了使用权限,并不意味着购买了版权,文档只能用于自身使用,不得用于其他商业用途(如 [转卖]进行直接盈利或[编辑后售卖]进行间接盈利)。
2、本站所有内容均由合作方或网友上传,本站不对文档的完整性、权威性及其观点立场正确性做任何保证或承诺!文档内容仅供研究参考,付费前请自行鉴别。
3、如文档内容存在违规,或者侵犯商业秘密、侵犯著作权等,请点击“违规举报”。

碎片内容

高架桥冬季施工方案

您可能关注的文档

确认删除?
VIP
微信客服
  • 扫码咨询
会员Q群
  • 会员专属群点击这里加入QQ群
客服邮箱
回到顶部