电脑桌面
添加小米粒文库到电脑桌面
安装后可以在桌面快捷访问

2025年全国4月自考电子商务法概论真题

2025年全国4月自考电子商务法概论真题_第1页
1/7
2025年全国4月自考电子商务法概论真题_第2页
2/7
2025年全国4月自考电子商务法概论真题_第3页
3/7
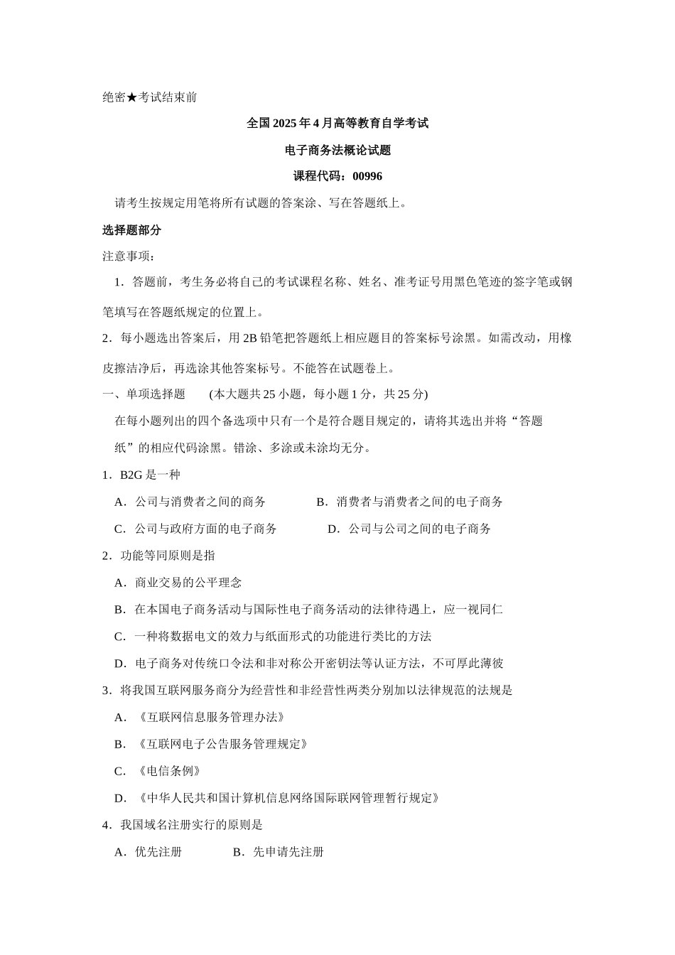
绝密★考试结束前全国 2025 年 4 月高等教育自学考试电子商务法概论试题课程代码:00996 请考生按规定用笔将所有试题的答案涂、写在答题纸上。选择题部分注意事项: 1.答题前,考生务必将自己的考试课程名称、姓名、准考证号用黑色笔迹的签字笔或钢笔填写在答题纸规定的位置上。2.每小题选出答案后,用 2B 铅笔把答题纸上相应题目的答案标号涂黑。如需改动,用橡皮擦洁净后,再选涂其他答案标号。不能答在试题卷上。一、单项选择题 (本大题共 25 小题,每小题 1 分,共 25 分) 在每小题列出的四个备选项中只有一个是符合题目规定的,请将其选出并将“答题 纸”的相应代码涂黑。错涂、多涂或未涂均无分。1.B2G 是一种 A.公司与消费者之间的商务 B.消费者与消费者之间的电子商务 C.公司与政府方面的电子商务 D.公司与公司之间的电子商务2.功能等同原则是指 A.商业交易的公平理念 B.在本国电子商务活动与国际性电子商务活动的法律待遇上,应一视同仁 C.一种将数据电文的效力与纸面形式的功能进行类比的方法 D.电子商务对传统口令法和非对称公开密钥法等认证方法,不可厚此薄彼3.将我国互联网服务商分为经营性和非经营性两类分别加以法律规范的法规是 A.《互联网信息服务管理办法》 B.《互联网电子公告服务管理规定》 C.《电信条例》 D.《中华人民共和国计算机信息网络国际联网管理暂行规定》4.我国域名注册实行的原则是 A.优先注册 B.先申请先注册 C.商标注册 D.自动注册5.以特定的机构,对电子署名及其签署者的真实性进行验证的具有法律意义的服务即为A.认证 B.电子认证 C.交叉认证 D.PKI 体系认证6.电子资金划拨的流动性风险是指 A.电子资金划拨系统中的计算机和通讯设备出现技术故障而使得整个电子资金划拨系 统陷入瘫痪的也许性 B.延迟结算支付债务的风险 C.人为的假冒、伪造、盗窃活动给电子资金划拨当事方导致损失的也许性 D.指令人或接受银行无法按期清偿债务的风险7.电子商务对现行税法的影响不涉及 A.纳税主体难以确认 B.税率难以界定 C.征税客体定性无明确法律依据 D.纳税地点确认原则合用困难8.国际社会对电子商务的税收问题达成了一些共识,这些共识是 A.税收中性原则,公平税负原则,操作简便原则,征管透明原则 B.税收中性原则,公平税负原则,便于征管原则,简朴透明原则 C.税收公平原则,税负中性原则,便于征管原则,简朴透明原则 D....

1、当您付费下载文档后,您只拥有了使用权限,并不意味着购买了版权,文档只能用于自身使用,不得用于其他商业用途(如 [转卖]进行直接盈利或[编辑后售卖]进行间接盈利)。
2、本站所有内容均由合作方或网友上传,本站不对文档的完整性、权威性及其观点立场正确性做任何保证或承诺!文档内容仅供研究参考,付费前请自行鉴别。
3、如文档内容存在违规,或者侵犯商业秘密、侵犯著作权等,请点击“违规举报”。

碎片内容

2025年全国4月自考电子商务法概论真题

确认删除?
VIP
微信客服
  • 扫码咨询
会员Q群
  • 会员专属群点击这里加入QQ群
客服邮箱
回到顶部