电脑桌面
添加小米粒文库到电脑桌面
安装后可以在桌面快捷访问

(浙江选考)新高考历史一轮复习 专题一 古代中国的政治制度 第2讲 君主专制政体的演进与强化和专制时代晚期的政治形态教学案 人民版-人民版高三全册历史教学案

(浙江选考)新高考历史一轮复习 专题一 古代中国的政治制度 第2讲 君主专制政体的演进与强化和专制时代晚期的政治形态教学案 人民版-人民版高三全册历史教学案_第1页
1/14
(浙江选考)新高考历史一轮复习 专题一 古代中国的政治制度 第2讲 君主专制政体的演进与强化和专制时代晚期的政治形态教学案 人民版-人民版高三全册历史教学案_第2页
2/14
(浙江选考)新高考历史一轮复习 专题一 古代中国的政治制度 第2讲 君主专制政体的演进与强化和专制时代晚期的政治形态教学案 人民版-人民版高三全册历史教学案_第3页
3/14
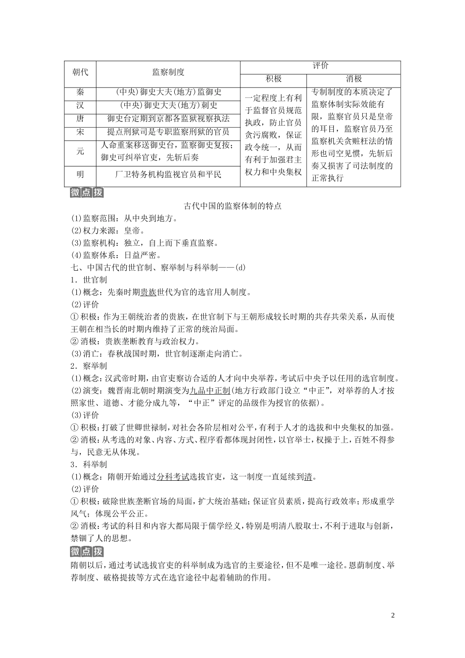
第 2 讲 君主专制政体的演进与强化和专制时代晚期的政治形态考点一 君主专制政体的演进与强化一、汉朝州刺史的设置——(b)1.内容:汉武帝把全国分为 13 个监察区,称 13 州部,长官叫刺史。(后来州演化为地方行政单位)2.目的:监察地方政治,加强中央对地方的控制。二、唐朝三省六部制——(b)1.内容:唐代中央设中书省、门下省和尚书省,尚书省设吏、户、礼、兵、刑、工六部。2.发展:唐初,三省的最高长官都是宰相,门下省设政事堂,作为三省宰相共同议定军国大政的场所。后来,凡是参加政事堂会议的其他官员,身份也等同于宰相,相权实际上有所分散。隋唐时期确立的三省体制,使相权一分为三,皇权得以加强,标志着君主专制制度的成熟。 三、宋朝分割相权的措施——(b)分割相权行政权军事权财政权机构中书门下枢密院三司长官同平章事枢密使三司使参知政事历代统治者调整相权的原因防范宰相专权;力求加强统治;提高行政效率;弥补宰相才干不足。 四、元朝行省制度——(b)1.设立:元代确立了以行中书省作为地方常设行政机构的制度,全国分设十个行中书省。还有两个单列的行政区划,一是中书省直辖的“腹里”,一是宣政院管辖的西藏和四川、青海部分地区。行省以下的行政区划,依次为路、府、州、县。2.职能(1)行省行使权力时受中央节制:各行省重大民政事务必须呈报中书省,军政要务呈报枢密院;行省官员不得随意更改赋税,也不得调动军队。(2)行省官员要定期觐见皇帝,向皇帝述职。(3)监察机构监督行省官员。(4)省官互迁等。3.意义:便利了中央对地方的管理,加强了中央集权;有利于多民族国家的统一;开创了省制,为后世沿用。(1)在古代,中书省的职权并不完全相同。唐朝的中书省是三省中的一省,是决策机构,元代的中书省则为最高行政机构。(2)元代并不是所有地区都由行省管辖,如河北、山西、山东由中央直辖(中书省),边远民族地区设宣慰司,西藏由宣政院管理。 五、中国古代中央政治制度和地方管理制度演变的特点——(d)皇权不断加强,相权不断削弱;中央的权力不断加强,地方的权力不断削弱。六、中国古代王朝的监察体制——(c)1朝代监察制度评价积极消极秦(中央)御史大夫(地方)监御史一定程度上有利于监督官员规范执政,防止官员贪污腐败,保证政令统一,从而有利于加强君主权力和中央集权专制制度的本质决定了监察体制实际效能有限,监察官员只是皇帝的耳目,监察官员乃至监察机关贪赃枉法的情形也司空见惯,先斩后奏又...

1、当您付费下载文档后,您只拥有了使用权限,并不意味着购买了版权,文档只能用于自身使用,不得用于其他商业用途(如 [转卖]进行直接盈利或[编辑后售卖]进行间接盈利)。
2、本站所有内容均由合作方或网友上传,本站不对文档的完整性、权威性及其观点立场正确性做任何保证或承诺!文档内容仅供研究参考,付费前请自行鉴别。
3、如文档内容存在违规,或者侵犯商业秘密、侵犯著作权等,请点击“违规举报”。

碎片内容

(浙江选考)新高考历史一轮复习 专题一 古代中国的政治制度 第2讲 君主专制政体的演进与强化和专制时代晚期的政治形态教学案 人民版-人民版高三全册历史教学案

您可能关注的文档

确认删除?
VIP
微信客服
  • 扫码咨询
会员Q群
  • 会员专属群点击这里加入QQ群
客服邮箱
回到顶部