电脑桌面
添加小米粒文库到电脑桌面
安装后可以在桌面快捷访问

2025最新公安基础知识试题与答案

2025最新公安基础知识试题与答案_第1页
1/9
2025最新公安基础知识试题与答案_第2页
2/9
2025最新公安基础知识试题与答案_第3页
3/9
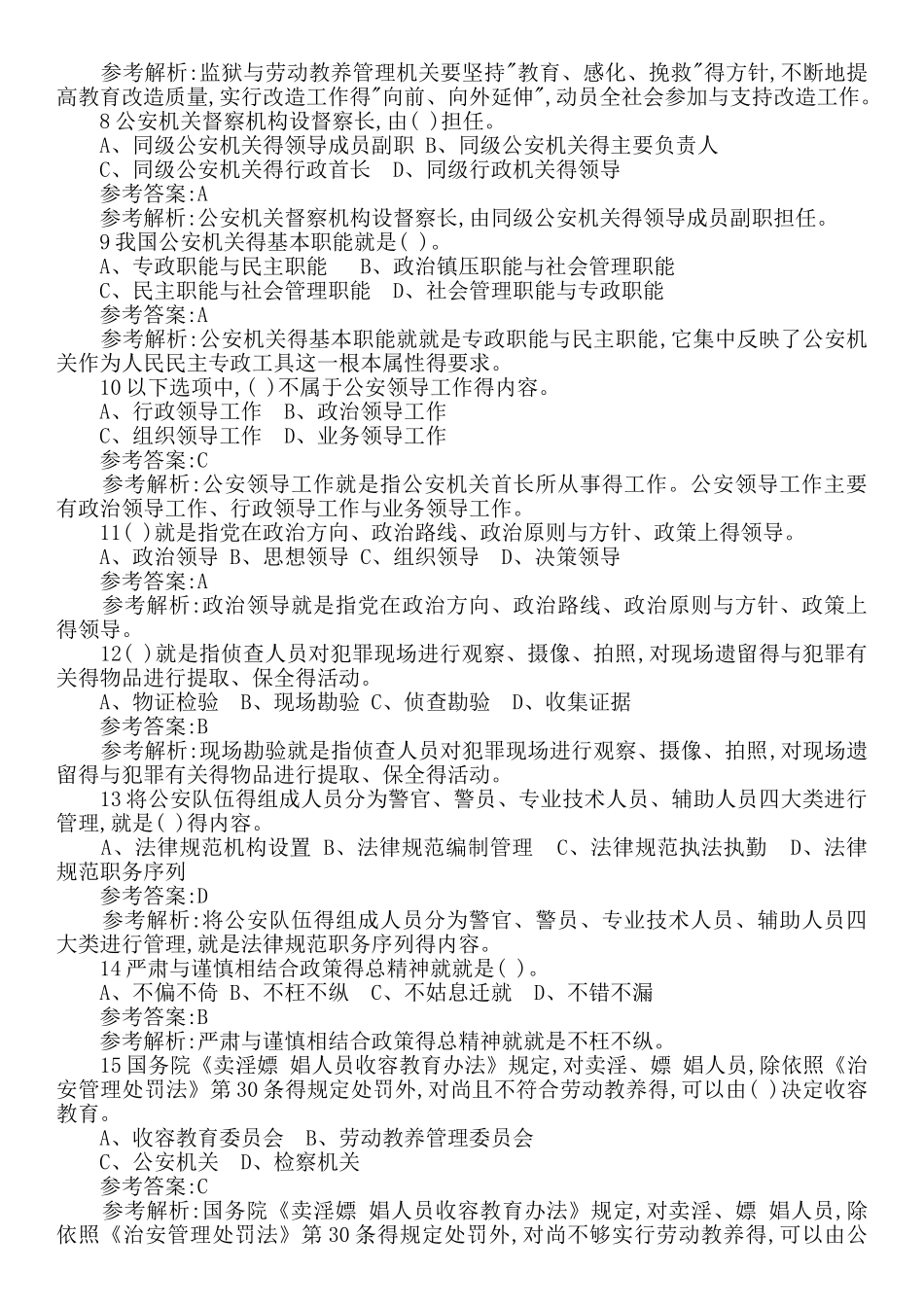
公安基础知识试题与答案 导语:《公安基础知识》就是各省市公安机关考试录用人民警察(招警考试)得理想参考教材。下面就是我为大家整理得公安基础知识试题与答案,欢迎阅读。 一、单选题(40 题 40 分) 1 现行宪法规定,宪法得修改由全国人民代表大会常务委员会或者 1/5 以上得全国人大代表提议,并由全国人民代表大会以全体代表得( )以上得多数通过。 A、2/5 B、2/3 C、1/3 D、3/5 参考答案:B 参考解析:现行宪法规定,宪法得修改由全国人民代表大会常务委员会或者 1/5 以上得全国人大代表提议,并由全国人民代表大会以全体代表得 2/3 以上得多数通过。 2 边防警察实行( )。 A、聘任兵役制 B、义务兵役制 C、职业兵役制 D、志愿兵役制 参考答案:C 参考解析:1997 年,经国务院批准在北京、天津、上海、广州、深圳、珠海、汕头、厦门、海口 9 个城市进行了边防检查职业化改革试点,由兵役制改为职业制人民警察。 3( )就是全心全意为人民服务得思想基础。 A、牢固树立宗旨意识 B、牢固树立服务意识 C、牢固树立公仆意识 D、牢固树立民生意 参考答案:A 参考解析:牢固树立宗旨意识,就是全心全意为人民服务得思想基础。 4 下列不属于刑事警察得主要职责得就是( )。 A、依法进行公开得、秘密得专门调查与运用刑事科学技术手段,揭露与打击刑事犯罪 B、运用公开管理手段、秘密力量,依靠人民群众联防控制社会上得复杂场所,限制与缩小犯罪分子得活动空间 C、发动群众参加维护社会治安秩序等工作 D、讨论犯罪分子得活动规律,防范刑事犯罪活动 参考答案:C 参考解析:刑事警察得主要职责就是:依法进行公开得、秘密得专门调查与运用刑事科学技术,揭露与打击刑事犯罪;运用公开管理手段、秘密力量与群众联防控制社会上得复杂场所,限制与缩小犯罪分子得活动空间;讨论犯罪分子得活动规律,防范刑事犯罪活动。 5 根据人民警察辞退办法,被辞退得人民警察对辞退决定不服,可根据( ),申请复核或提出申诉。 A、《公安机关人民警察辞退办法》 B、《国家公务员申诉控告暂行规定》 C、《公安机关人民警察督察条例》 D、《人民警察法》得有关规定 参考答案:B 参考解析:根据人民警察辞退办法,被辞退得人民警察对辞退决定不服,可根据《国家公务员申诉控告暂行规定》申请复核或提出申诉。 第 5 题笔记 6 所谓依法从快,就是指依照( )得规定,在审理案件得时限以内迅速地审结案件。 A、《刑事诉讼法 B、《刑法》 C、《行政诉讼...

1、当您付费下载文档后,您只拥有了使用权限,并不意味着购买了版权,文档只能用于自身使用,不得用于其他商业用途(如 [转卖]进行直接盈利或[编辑后售卖]进行间接盈利)。
2、本站所有内容均由合作方或网友上传,本站不对文档的完整性、权威性及其观点立场正确性做任何保证或承诺!文档内容仅供研究参考,付费前请自行鉴别。
3、如文档内容存在违规,或者侵犯商业秘密、侵犯著作权等,请点击“违规举报”。

碎片内容

2025最新公安基础知识试题与答案

确认删除?
VIP
微信客服
  • 扫码咨询
会员Q群
  • 会员专属群点击这里加入QQ群
客服邮箱
回到顶部