电脑桌面
添加小米粒文库到电脑桌面
安装后可以在桌面快捷访问

规避合同风险办法VIP免费

规避合同风险办法_第1页
1/11
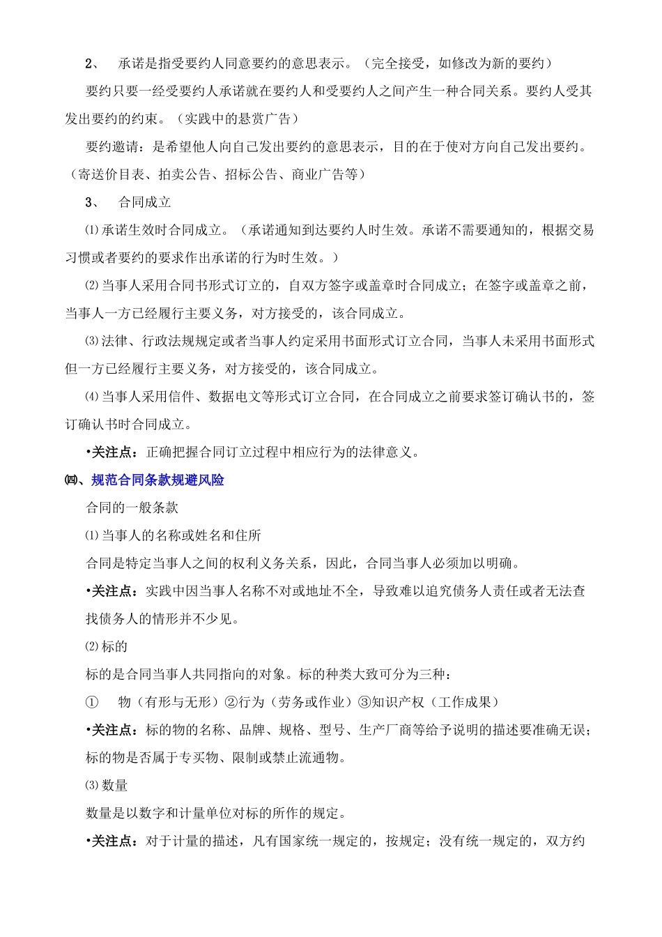
规避合同风险办法_第2页
2/11
规避合同风险办法_第3页
3/11
合同理论与操作实践分析一、合同概述(1)合同是两个以上法律地位平等的当事人意思表示一致的协议;(2)合同以产生、变更或终止债权债务关系为目的;(3)合同是一种民事法律行为。简明通俗说:合同作为双方商定的权利、义务的载体,是为了争议时的说明。包括围绕合同订立、履行等相关补充协议、函件等合同附件。二、合同订立中风险规避㈠、审核合同对方主体规避风险《合同法》第9条规定:“当事人订立合同,应当具有相应的民事权利能力和民事行为能力。”1、所谓主体资格:即指当事人是否具备民事权利能力和民事行为能力。⑴当事人的民事权利能力①自然人;依法成立的法人组织;合法成立有一定的组织机构和财产的其他组织;②核准登记的经营范围;③法律规定的,如《担保法》:国家机关及学校、幼儿园、医院以公益目的的事业单位,社会团体、企业分支机构、职能部门为保证人的,保证合同无效。⑵当事人的民事行为能力当事人的民事行为能力是法律赋予的:自然人(完全、限制、无),法人和其他组织从成立时产生到终止时消灭。•关注点:对方有没有具备订立相应合同的主体资格。2、实践中当事人实际履行合同能力的判断⑴对方的主体资格有些单位看上去象独立的法人机构(如浙江某某有限公司宁波一公司),其实不过是法人的内部机构和分支部门。尽管他们内部采取承包或经济责任制,但对外是不能独立承担民事责任的。(假冒、不追认?)还有一些不具备法人资格的联合体。⑵对方的资信情况了解对方的资信情况是考察合同当事人履约能力的首要问题。①当事人的注册资本。当事人的资本与经营规模、经营范围有一定的联系,但要注意两个问题。一是营业执照上的注册资本与当事人的实有资本并非完全一致(虚假、抽逃、挪用、授权资本);二是营业执照复印件真伪。②当事人的银行信誉如何当事人的贷款、还款方面金融机构对其评价。因现未形成统一的标准的企业信用评级系统,所以各地金融机构作出的结论差别很大。③当事人的资金周转及负债情况资金周转正常是资信的保证。经常与当事人接触,一般能够适度分析出当事人的履约能力。④企业的经营效益,企业职工待遇如何经营效益好是资信保证的基础。职工待遇好在很大程度上反映了当事人的资信情况。⑤当事人的生产规模、经营能力如何产能、产品的信誉、库存情况、原材料购进渠道等了解当事人的履约能力。•关注点:订立合同的当事人应当具有与其经营范围和经营规模相适应的自有资金和履行合同、承担责任的能力。•关注点:做好合同签订前期,各项观察、调查和分析。⑶主体资格:签约人法定资格、委托代理权限。㈡、重视合同订立形式规避风险《合同法》第10条规定:“当事人订立合同,有书面形式、口头形式和其他形式。法律、行政法规规定采用书面形式的,应当采用书面形式。”1、书面形式是指合同书、信件和数据电文(包括电报、传真、电子数据交换和电子邮件)等可以有形地表现所载内容的形式。•关注点:正确选择合同形式,妥善保管具有合同性质的书面材料以及与合同互衬的书面依据-发货单的真实签收。㈢、熟知合同订立方式规避风险《合同法》第13条规定:“当事人订立合同,采用要约、承诺方式”1、要约是希望和他人订立合同的意思表示,即一方当事人向另一方当事人提出的订立合同的建议。要约的内容中一般包含合同主要条款。举例:2、承诺是指受要约人同意要约的意思表示。(完全接受,如修改为新的要约)要约只要一经受要约人承诺就在要约人和受要约人之间产生一种合同关系。要约人受其发出要约的约束。(实践中的悬赏广告)要约邀请:是希望他人向自己发出要约的意思表示,目的在于使对方向自己发出要约。(寄送价目表、拍卖公告、招标公告、商业广告等)3、合同成立⑴承诺生效时合同成立。(承诺通知到达要约人时生效。承诺不需要通知的,根据交易习惯或者要约的要求作出承诺的行为时生效。)⑵当事人采用合同书形式订立的,自双方签字或盖章时合同成立;在签字或盖章之前,当事人一方已经履行主要义务,对方接受的,该合同成立。⑶法律、行政法规规定或者当事人约定采用书面形式订立合同,当事人未采用书面形式但一方已经履行主要义务,对方接受的,该合...

1、当您付费下载文档后,您只拥有了使用权限,并不意味着购买了版权,文档只能用于自身使用,不得用于其他商业用途(如 [转卖]进行直接盈利或[编辑后售卖]进行间接盈利)。
2、本站所有内容均由合作方或网友上传,本站不对文档的完整性、权威性及其观点立场正确性做任何保证或承诺!文档内容仅供研究参考,付费前请自行鉴别。
3、如文档内容存在违规,或者侵犯商业秘密、侵犯著作权等,请点击“违规举报”。

碎片内容

规避合同风险办法

您可能关注的文档

确认删除?
VIP
微信客服
  • 扫码咨询
会员Q群
  • 会员专属群点击这里加入QQ群
客服邮箱
回到顶部