电脑桌面
添加小米粒文库到电脑桌面
安装后可以在桌面快捷访问

供应商绩效评估与考核流程

供应商绩效评估与考核流程_第1页
1/6
供应商绩效评估与考核流程_第2页
2/6
供应商绩效评估与考核流程_第3页
3/6
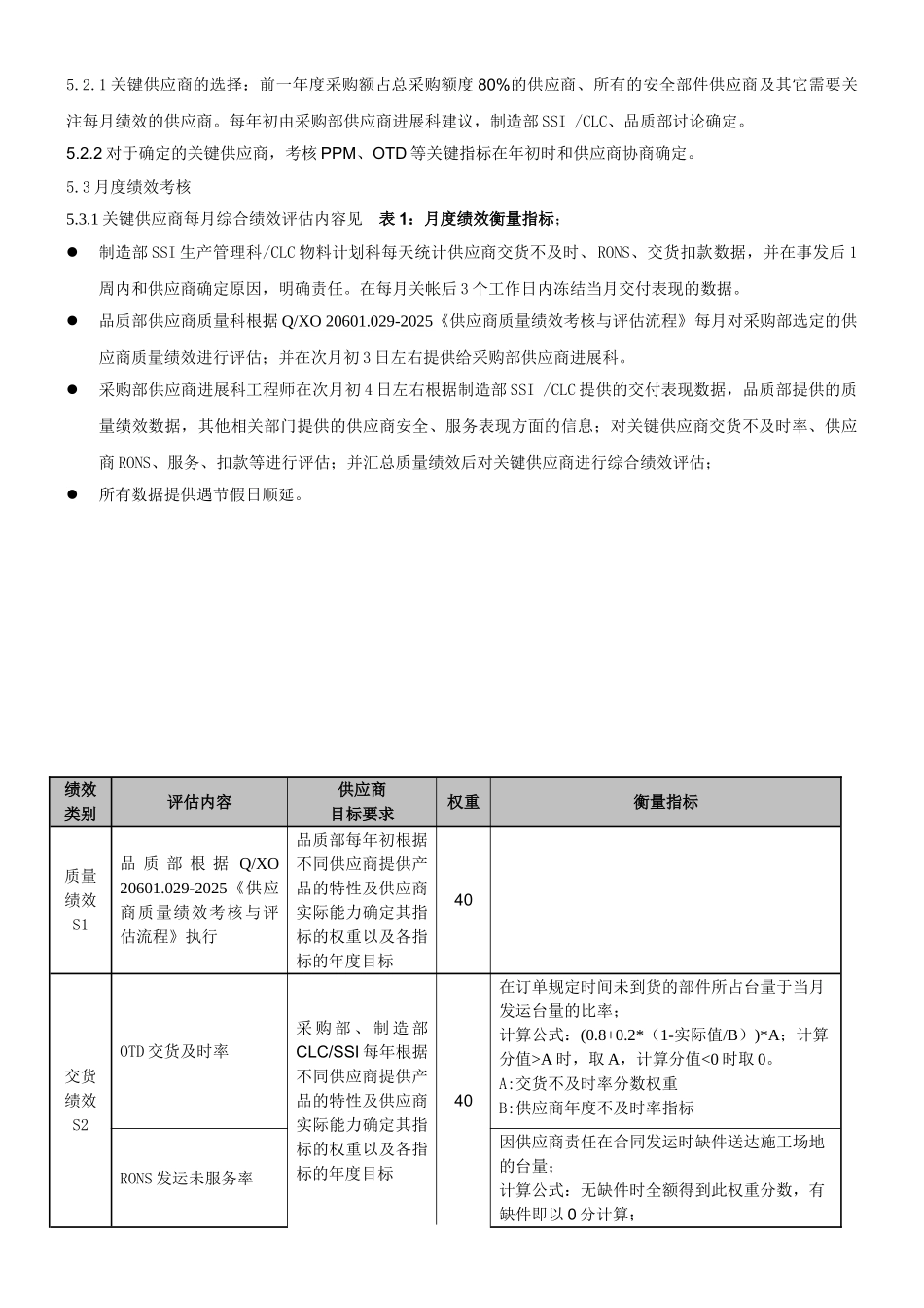
版 本 记 录版本更改内容简述编制批准管理单号发布时间02系统首次发布魏涛蒋荣海BZ9922025-09-1403新增月度绩效考核内容,修改年度考核内容。Q/XO 21001.003-FM001《供应商年度绩效评估与考核报告》记录作废,新增 3 份记录。王叶萍蒋荣海BZ992-12025-7-81目的 建立对供应商的绩效评估和考核体系,法律规范对供应商表现的记录、考核、评估流程,形成对供应商的竞争机制和奖惩措施,促使供应商在产品品质、质量体系、服务质量、价格优势等方面的持续改善,最终使供应商能与西子奥的斯形成长期稳定的战略合作伙伴关系。2适用范围 本流程适用于国内主要生产性供应商的月度/年度绩效考核,不含国内其它奥的斯公司、国内报关代理和货运代理。3职责3.1 流程 Owner:采购部供应商进展科经理。3.2 采购部供应商进展科:负责收集品质部、制造部对供应商产品质量、交付的数据,并对关键供应商综合绩效进行月度评估;组织国内常规供应商年度满意度评估;负责对绩效评估不合格的供应商实施改进和跟踪。3.3 战略采购科采购工程师负责对供应商的年度绩效满意度表现进行评估。3.4 品质部质量工程科:负责供应商产品质量和质量服务相关的数据收集和质量绩效评估,并对供应商的年度质量绩效、改进配合满意度及其他表现进行评估。3.5 制造部 SSI 生产管理科/CLC 物料计划科:负责统计供应商交付不及时和缺件数据,并对供应商的年度交货表现、服务满意度及其他表现进行评估。3.6 产品开发中心/或制造部合同工程科、工业设计中心、产品工程部:对供应商的年度技术开发配合及其他满意度表现进行评估。3.7 产品工程部:对供应商项目改进、部件认证的配合及其他满意度表现进行年度评估。4定义 无5工作程序5.1 操作步骤详见图 15.2 关键供应商月度综合绩效评估;关键供应商?关键供应商综合绩效评估无改进则淘汰不合格评估结果发放、处理CAR 改进跟踪月度绩效考核开始CAR 改进跟踪 NY常规供应商年度评估年度绩效考核评估结果发放、处理不合格继续合作NY表彰优秀供应商图 15.2.1 关键供应商的选择:前一年度采购额占总采购额度 80%的供应商、所有的安全部件供应商及其它需要关注每月绩效的供应商。每年初由采购部供应商进展科建议,制造部 SSI /CLC、品质部讨论确定。5.2.2 对于确定的关键供应商,考核 PPM、OTD 等关键指标在年初时和供应商协商确定。5.3 月度绩效考核5.3.1 关键供应商每月综合绩效评估内容见 表 1:月度绩效衡量指标...

1、当您付费下载文档后,您只拥有了使用权限,并不意味着购买了版权,文档只能用于自身使用,不得用于其他商业用途(如 [转卖]进行直接盈利或[编辑后售卖]进行间接盈利)。
2、本站所有内容均由合作方或网友上传,本站不对文档的完整性、权威性及其观点立场正确性做任何保证或承诺!文档内容仅供研究参考,付费前请自行鉴别。
3、如文档内容存在违规,或者侵犯商业秘密、侵犯著作权等,请点击“违规举报”。

碎片内容

供应商绩效评估与考核流程

确认删除?
VIP
微信客服
  • 扫码咨询
会员Q群
  • 会员专属群点击这里加入QQ群
客服邮箱
回到顶部