电脑桌面
添加小米粒文库到电脑桌面
安装后可以在桌面快捷访问

分享外商服务中心技能比赛实施方案

分享外商服务中心技能比赛实施方案_第1页
1/8
分享外商服务中心技能比赛实施方案_第2页
2/8
分享外商服务中心技能比赛实施方案_第3页
3/8
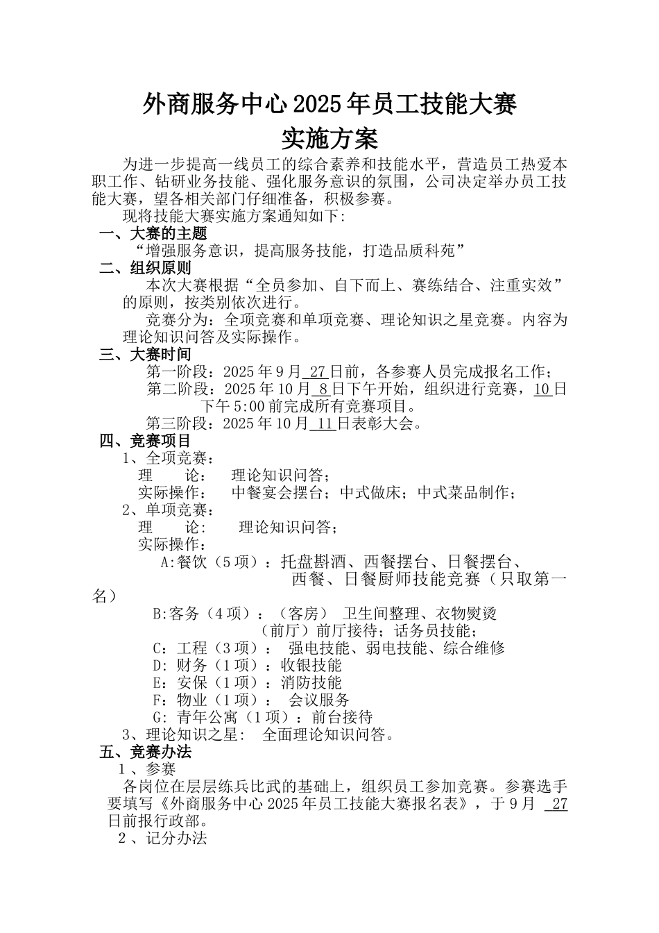
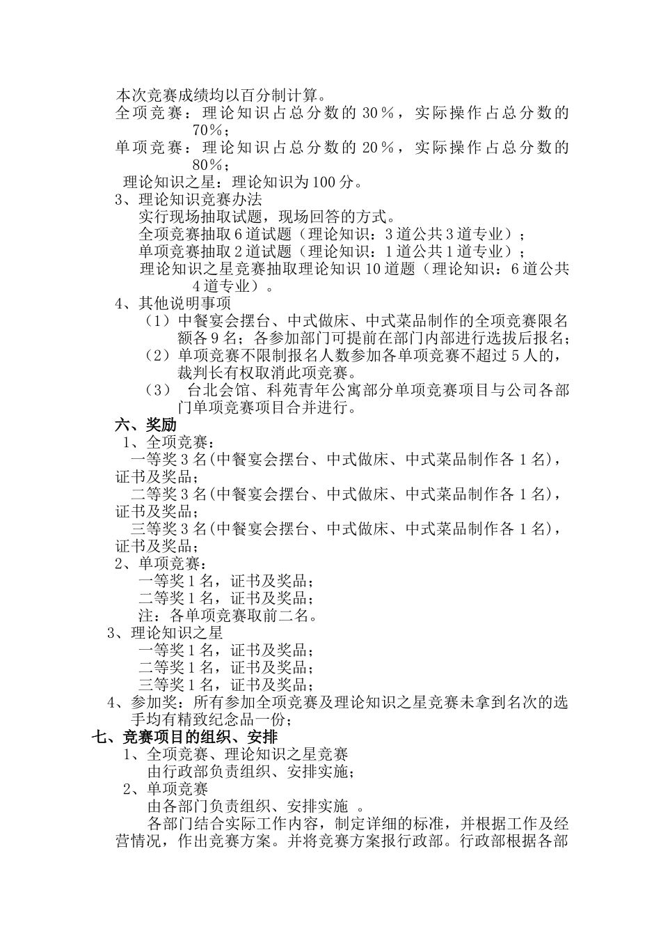
外商服务中心 2025 年员工技能大赛实施方案为进一步提高一线员工的综合素养和技能水平,营造员工热爱本职工作、钻研业务技能、强化服务意识的氛围,公司决定举办员工技能大赛,望各相关部门仔细准备,积极参赛。现将技能大赛实施方案通知如下:一、大赛的主题 “增强服务意识,提高服务技能,打造品质科苑”二、组织原则本次大赛根据“全员参加、自下而上、赛练结合、注重实效”的原则,按类别依次进行。竞赛分为:全项竞赛和单项竞赛、理论知识之星竞赛。内容为理论知识问答及实际操作。 三、大赛时间第一阶段:2025 年 9 月 27 日前,各参赛人员完成报名工作; 第二阶段:2025 年 10 月 8 日下午开始,组织进行竞赛,10 日下午 5:00 前完成所有竞赛项目。 第三阶段:2025 年 10 月 11 日表彰大会。 四、竞赛项目 1、全项竞赛:理 论: 理论知识问答;实际操作: 中餐宴会摆台;中式做床;中式菜品制作;2、单项竞赛:理 论: 理论知识问答;实际操作: A:餐饮(5 项):托盘斟酒、西餐摆台、日餐摆台、 西餐、日餐厨师技能竞赛(只取第一名) B:客务(4 项):(客房) 卫生间整理、衣物熨烫(前厅)前厅接待;话务员技能;C:工程(3 项): 强电技能、弱电技能、综合维修D: 财务(1 项):收银技能E:安保(1 项):消防技能F:物业(1 项): 会议服务G: 青年公寓(1 项):前台接待3、理论知识之星: 全面理论知识问答。五、竞赛办法1、参赛各岗位在层层练兵比武的基础上,组织员工参加竞赛。参赛选手要填写《外商服务中心 2025 年员工技能大赛报名表》,于 9 月 27 日前报行政部。2、记分办法本次竞赛成绩均以百分制计算。全项竞赛:理论知识占总分数的 30%,实际操作占总分数的70%;单项竞赛:理论知识占总分数的 20%,实际操作占总分数的80%;理论知识之星:理论知识为 100 分。3、理论知识竞赛办法 实行现场抽取试题,现场回答的方式。全项竞赛抽取 6 道试题(理论知识:3 道公共 3 道专业);单项竞赛抽取 2 道试题(理论知识:1 道公共 1 道专业); 理论知识之星竞赛抽取理论知识 10 道题(理论知识:6 道公共4 道专业)。4、其他说明事项(1)中餐宴会摆台、中式做床、中式菜品制作的全项竞赛限名额各 9 名;各参加部门可提前在部门内部进行选拔后报名;(2)单项竞赛不限制报名人数参加各单项竞赛不超过 5 人的,裁判长有权取消此项竞赛。(3) ...

1、当您付费下载文档后,您只拥有了使用权限,并不意味着购买了版权,文档只能用于自身使用,不得用于其他商业用途(如 [转卖]进行直接盈利或[编辑后售卖]进行间接盈利)。
2、本站所有内容均由合作方或网友上传,本站不对文档的完整性、权威性及其观点立场正确性做任何保证或承诺!文档内容仅供研究参考,付费前请自行鉴别。
3、如文档内容存在违规,或者侵犯商业秘密、侵犯著作权等,请点击“违规举报”。

碎片内容

分享外商服务中心技能比赛实施方案

确认删除?
VIP
微信客服
  • 扫码咨询
会员Q群
  • 会员专属群点击这里加入QQ群
客服邮箱
回到顶部