电脑桌面
添加小米粒文库到电脑桌面
安装后可以在桌面快捷访问

屋面工程及厨卫防水监理细则

屋面工程及厨卫防水监理细则_第1页
1/11
屋面工程及厨卫防水监理细则_第2页
2/11
屋面工程及厨卫防水监理细则_第3页
3/11
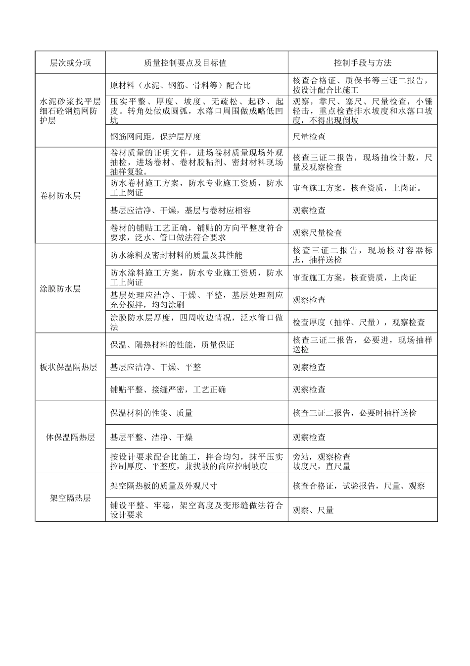
屋面工程监理细则1.编制目的:编制并执行本细则,监督施工单位严格按设计和法律规范要求施工,控制本工程项目屋面工程的施工质量,保证屋面工程按质按量如期完成,并能与后续工序顺利交接。2.编制依据及适用范围:本细则依据本工程项目的《监理规划》、与屋面工程相关的标准、设计文件和技术资料及已批准的《施工组织设计》编写。适用于本工程项目屋面工程施工及验收的监督管理。3.职责:本细则由本工程项目部土建监理工程师编写,项目总监理工程师审核批准,项目监理部组织实施,项目土建监理工程师具体执行并对其负相应的责任。4.工程概况:(按本工程项目屋面工程设计内容略述)5. 监理工作内容:5.1 监理工作流程:5.2 主要材料核定流程:5.3 质量控制要点及目标值(见下表)监理平行检查,隐蔽部位旁站检查签认报审表,通报业主投入使用施工单位施工准备,报审表单 (监 A-05,A3,A9 表)监理检查施工准备,审签报审表,通报业主施工单位实施施工,质量自检施工完成,施工单位自检评定,工程报验(A4 表)现场检查,审查报验表,总监签认,通报业主验收通过施工单位进场前报审,报审监 A-05、A3、A9 表提供质量证明资料和样品监理审核,征求业主意见,签回报审表,资料封存,样品封样,监“A—6”施工单位采购进场,报审表 A9 表,附数量清单,质量证明文件,自检结果监理验收检验,按规定见证取样送检层次或分项质量控制要点及目标值控制手段与方法水泥砂浆找平层细石砼钢筋网防护层原材料(水泥、钢筋、骨料等)配合比核查合格证、质保书等三证二报告,按设计配合比施工压实平整、厚度、坡度、无疏松、起砂、起皮。转角处做成圆弧,水落口周围做成略低凹坑观察,靠尺、塞尺、尺量检查,小锤轻击,重点检查排水坡度和水落口坡度,不得出现倒坡钢筋网间距,保护层厚度尺量检查卷材防水层卷材质量的证明文件,进场卷材质量现场外观抽检,进场卷材、卷材胶粘剂、密封材料现场抽样复验。核查三证二报告,现场抽检计数,尺量及观察检查防水卷材施工方案,防水专业施工资质,防水工上岗证审查施工方案,核查资质,上岗证。基层应洁净、干燥,基层与卷材应相容观察检查卷材的铺贴工艺正确,铺贴的方向平整度符合要求,泛水、管口做法符合要求观察尺量检查涂膜防水层防水涂料及密封材料的质量及其性能核查三证二报告,现场核对容 器标志,抽样送检防水涂料施工方案,防水专业施工资质,防水工上岗证审查施工方案,核查资质,上岗证...

1、当您付费下载文档后,您只拥有了使用权限,并不意味着购买了版权,文档只能用于自身使用,不得用于其他商业用途(如 [转卖]进行直接盈利或[编辑后售卖]进行间接盈利)。
2、本站所有内容均由合作方或网友上传,本站不对文档的完整性、权威性及其观点立场正确性做任何保证或承诺!文档内容仅供研究参考,付费前请自行鉴别。
3、如文档内容存在违规,或者侵犯商业秘密、侵犯著作权等,请点击“违规举报”。

碎片内容

屋面工程及厨卫防水监理细则

确认删除?
VIP
微信客服
  • 扫码咨询
会员Q群
  • 会员专属群点击这里加入QQ群
客服邮箱
回到顶部