电脑桌面
添加小米粒文库到电脑桌面
安装后可以在桌面快捷访问

最新人事工作规范

最新人事工作规范_第1页
1/5
最新人事工作规范_第2页
2/5
最新人事工作规范_第3页
3/5
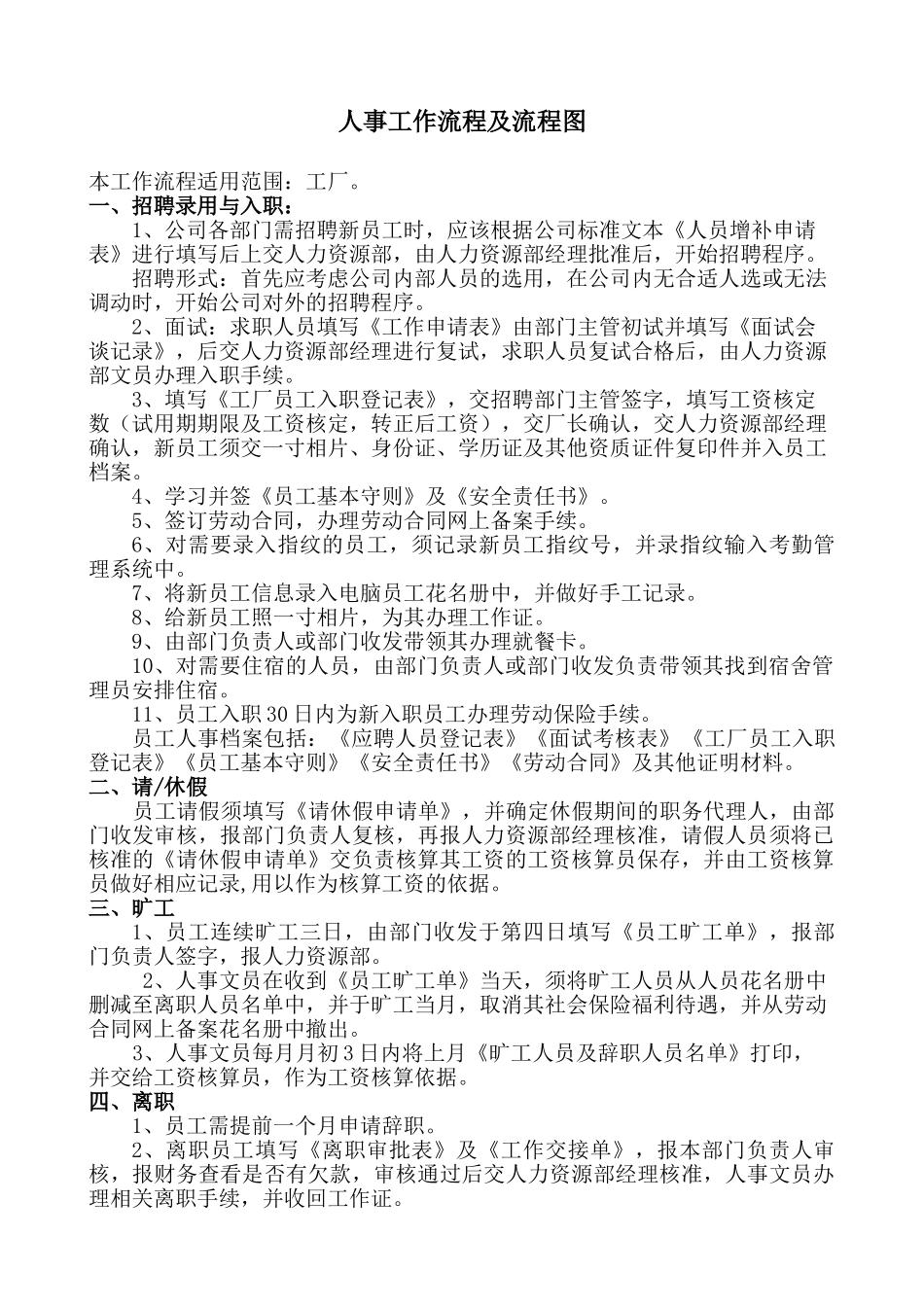
人事工作流程及流程图本工作流程适用范围:工厂。一、招聘录用与入职:1、公司各部门需招聘新员工时,应该根据公司标准文本《人员增补申请表》进行填写后上交人力资源部,由人力资源部经理批准后,开始招聘程序。招聘形式:首先应考虑公司内部人员的选用,在公司内无合适人选或无法调动时,开始公司对外的招聘程序。2、面试:求职人员填写《工作申请表》由部门主管初试并填写《面试会谈记录》,后交人力资源部经理进行复试,求职人员复试合格后,由人力资源部文员办理入职手续。3、填写《工厂员工入职登记表》,交招聘部门主管签字,填写工资核定数(试用期期限及工资核定,转正后工资),交厂长确认,交人力资源部经理确认,新员工须交一寸相片、身份证、学历证及其他资质证件复印件并入员工档案。4、学习并签《员工基本守则》及《安全责任书》。5、签订劳动合同,办理劳动合同网上备案手续。6、对需要录入指纹的员工,须记录新员工指纹号,并录指纹输入考勤管理系统中。7、将新员工信息录入电脑员工花名册中,并做好手工记录。8、给新员工照一寸相片,为其办理工作证。9、由部门负责人或部门收发带领其办理就餐卡。10、对需要住宿的人员,由部门负责人或部门收发负责带领其找到宿舍管理员安排住宿。11、员工入职 30 日内为新入职员工办理劳动保险手续。员工人事档案包括:《应聘人员登记表》《面试考核表》《工厂员工入职登记表》《员工基本守则》《安全责任书》《劳动合同》及其他证明材料。二、请/休假员工请假须填写《请休假申请单》,并确定休假期间的职务代理人,由部门收发审核,报部门负责人复核,再报人力资源部经理核准,请假人员须将已核准的《请休假申请单》交负责核算其工资的工资核算员保存,并由工资核算员做好相应记录,用以作为核算工资的依据。三、旷工1、员工连续旷工三日,由部门收发于第四日填写《员工旷工单》,报部门负责人签字,报人力资源部。 2、人事文员在收到《员工旷工单》当天,须将旷工人员从人员花名册中删减至离职人员名单中,并于旷工当月,取消其社会保险福利待遇,并从劳动合同网上备案花名册中撤出。3、人事文员每月月初 3 日内将上月《旷工人员及辞职人员名单》打印,并交给工资核算员,作为工资核算依据。四、离职1、员工需提前一个月申请辞职。2、离职员工填写《离职审批表》及《工作交接单》,报本部门负责人审核,报财务查看是否有欠款,审核通过后交人力资源部经理核准,人事文员办理相关离职手续...

1、当您付费下载文档后,您只拥有了使用权限,并不意味着购买了版权,文档只能用于自身使用,不得用于其他商业用途(如 [转卖]进行直接盈利或[编辑后售卖]进行间接盈利)。
2、本站所有内容均由合作方或网友上传,本站不对文档的完整性、权威性及其观点立场正确性做任何保证或承诺!文档内容仅供研究参考,付费前请自行鉴别。
3、如文档内容存在违规,或者侵犯商业秘密、侵犯著作权等,请点击“违规举报”。

碎片内容

最新人事工作规范

确认删除?
VIP
微信客服
  • 扫码咨询
会员Q群
  • 会员专属群点击这里加入QQ群
客服邮箱
回到顶部