电脑桌面
添加小米粒文库到电脑桌面
安装后可以在桌面快捷访问

某大厦抹灰工程交底记录表

某大厦抹灰工程交底记录表_第1页
1/4
某大厦抹灰工程交底记录表_第2页
2/4
某大厦抹灰工程交底记录表_第3页
3/4
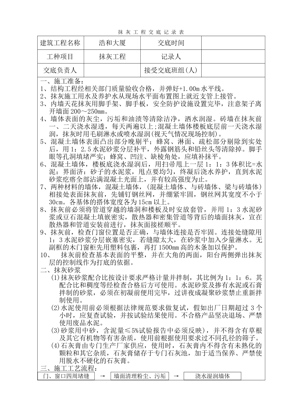
抹 灰 工 程 交 底 记 录 表 建筑工程名称浩和大厦交底时间工种项目抹灰工程记录人交底负责人接受交底班组(人)一、施工准备:1、结构工程经相关部门质量验收合格,并弹好+1.00m 水平线。2、抹灰施工用水及养护水从现场水平面布置图上就近支管上接管。3、内墙天花抹灰用脚手架、脚手板,安全防护设施设置完毕,注意架子离开墙面 200~250mm。4、墙体表面的灰尘,污垢和油渍等清除洁净,洒水润湿。砖墙在抹灰前一、二天浇水湿透,每天两遍以上;混凝土墙体楼板底层前一天浇水湿润,抹灰时用毛刷淋水或喷水湿润(视天气情况现场控制)。5、混凝土墙体表面凸出部分晚剔平;蜂窝、淋面、疏松部分剔除到实处后,用 1:2.5 水泥砂浆分层补平,外露钢筋头和铅丝头等清除掉。脚手眼等孔洞填堵严实;蜂窝、凹注、缺棱角处,应填补抹平。6、混凝土墙体,楼板底浇水湿润后,用扫帚甩上一层 1:1:3 体积比=水泥:界面济:砂子的水泥浆,甩点要均匀,终凝后浇水养护,直到水泥砂浆疙瘩全部沾满混凝土光面上,并有较高强度为止。7、两种材料的墙体,混凝土墙体,(混凝土墙体、与砖墙体、梁与砖墙体)相接处表面抹灰前,先铺钉钢丝网,并绷紧牢固,钢丝网其宽度不小于30cm。各基体的搭体宽度各为 15cm 以上。8、抹灰前必须将管道穿越的墙洞和楼板及时安放套管,并用 1:3 水泥砂浆或豆石混凝土填嵌密实,散热器和密集管道等背后的墙面抹灰,宣在散热器和管道安装前进行,抹灰面接槎顺平。9、抹灰前,检查门窗位置是否正确,与墙体连接是否牢固。连接处缝隙用1:3 水泥砂浆分层嵌塞密实,若缝隙太大,在砂浆中加入少量淋水。无副框的木门窗柜先用塑料包裹,再打 1500mm 高的木条加以保护。10、抹灰前检查基本表面的平整,并在大角的两面,阳台两侧弹出抹灰层的控制线作为打底的依据。二、抹灰砂浆(1)抹灰砂浆配合比按设计要求严格计量并拌制,其比例为 1:1:6。其配合比和稠度等经检查合格后方可使用。水泥砂浆及掺有水泥或石膏拌制的砂浆,必须在初凝前便用完毕,过讲夜成凝聚砂浆禁止重新拌制使用。(2)水泥使用前必须根据法律规范要求做复试,假如出厂日期超过 3 个小时,应复查试验,并按试验结果使用。不合格产品坚决退场、严禁使用废品水泥。(3)砂浆用中砂,含泥量≤5%试验报告中必须反映),并不得含有草根 及其它有机物等有害杂质,使用前根据使用要求过不同孔径的筛子。(4)石灰膏由专门生产厂家供应,使用时,石灰膏内不得含有未熟化...

1、当您付费下载文档后,您只拥有了使用权限,并不意味着购买了版权,文档只能用于自身使用,不得用于其他商业用途(如 [转卖]进行直接盈利或[编辑后售卖]进行间接盈利)。
2、本站所有内容均由合作方或网友上传,本站不对文档的完整性、权威性及其观点立场正确性做任何保证或承诺!文档内容仅供研究参考,付费前请自行鉴别。
3、如文档内容存在违规,或者侵犯商业秘密、侵犯著作权等,请点击“违规举报”。

碎片内容

某大厦抹灰工程交底记录表

确认删除?
VIP
微信客服
  • 扫码咨询
会员Q群
  • 会员专属群点击这里加入QQ群
客服邮箱
回到顶部