电脑桌面
添加小米粒文库到电脑桌面
安装后可以在桌面快捷访问

电子商务网站建设与管理试卷+答案VIP专享

电子商务网站建设与管理试卷+答案_第1页
1/4
电子商务网站建设与管理试卷+答案_第2页
2/4
电子商务网站建设与管理试卷+答案_第3页
3/4
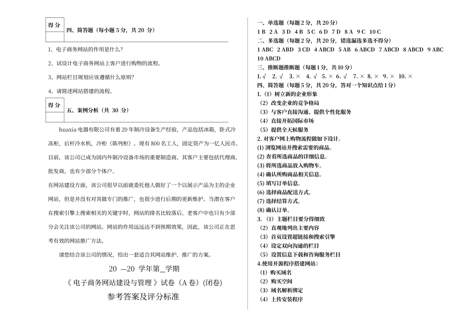
20 至20 学年第 学期《 电子商务网站建设与管理 》期末考试试卷(A 卷)(闭卷)适用专业:市场营销 年级: 考试时间: 分钟 共 4 页题 号一二三四五六七总分得 分评卷人得 分一、单选题(每小题 2 分,共 20 分)1、假如分别用别墅、洋房、木屋、茅屋来比方不同的服务器方案(VPS、独立服务器、虚拟主机、托管主机),那么对于草根站长最常用的虚拟主机,最适合的是( )A.别墅 B.洋房 C.木屋 D.茅屋2、链接的文件在一个未命名的新浏览器窗口中打开应在“目标”下拉菜单中选择( )?A._blank??B._parent??C._self???D._top3、若需要搭建一个 B2C 商城网站,我们可以使用以下哪种开源程序( )discuz B.ecshop C.MaxCMS D.Wordpress4、通过在正常网站,特别是政府、高校等在搜索引擎中权重较高的网站中嵌入( ),可以增加相关网站在搜索引擎中的排名和展现几率。不少黑客可因此猎取暴利。A.DDoS 肉鸡木马 B.DNS 服务器的解析结果 C.0day 漏洞 D.黒词黑链5、中文互联网数据统计分析服务提供商 cnzz 免费的( )产品是目前国内站长使用最多的网站流量系统,通过它站长可以随时知道自己网站的被访问情况,每天多少人看了哪些网页,新访客的来源是哪里,网站的用户分布在什么地区等非常有价值的信息数据。A.全景统计 B.数据中心 C. 站长统计 D.流量分析6、下面不是电子商务网站的组成部分的是( ) A.系列网页、后台服务器 B.网络设备 C.数据库软件 D.企业人员 7、以下不是电子商务网站模式的是( ) A.B2B B.B2C C.C2C D. A2C 8、商务网站的可行性分析包括( ) A.技术可行性分析和经济可行性分析 B.管理人员分析 C.环境分析 D.网络状况分析 9、在网页的表格中要增加一个横行,应使用以下哪个标签( )A.table B.td C.tr D.th10、在 HTML 中要把文字、图片、表格等居中,可以用哪个标签( )A.pre B.td C.center D.br得 分二、填空题(每小题 2 分,共 20 分)姓名 系别 班级 学号 命题人 审核人 ………………………………………………… 密…………………………封……………………………………线……………………………………… 1、以下哪些后缀的域名在国内还不允许备案?( )A. .xyz B. .club C. .rocks D. .ren2、下面对使用 div+css 的页面布局方式的评价中肯的是( )A.页面载入速度较快 B.实现内容与表现的分离 C. 一定能更好地被搜...

1、当您付费下载文档后,您只拥有了使用权限,并不意味着购买了版权,文档只能用于自身使用,不得用于其他商业用途(如 [转卖]进行直接盈利或[编辑后售卖]进行间接盈利)。
2、本站所有内容均由合作方或网友上传,本站不对文档的完整性、权威性及其观点立场正确性做任何保证或承诺!文档内容仅供研究参考,付费前请自行鉴别。
3、如文档内容存在违规,或者侵犯商业秘密、侵犯著作权等,请点击“违规举报”。

碎片内容

电子商务网站建设与管理试卷+答案

确认删除?
VIP
微信客服
  • 扫码咨询
会员Q群
  • 会员专属群点击这里加入QQ群
客服邮箱
回到顶部