电脑桌面
添加小米粒文库到电脑桌面
安装后可以在桌面快捷访问

综合素质评价内容及标准

综合素质评价内容及标准_第1页
1/5
综合素质评价内容及标准_第2页
2/5
综合素质评价内容及标准_第3页
3/5
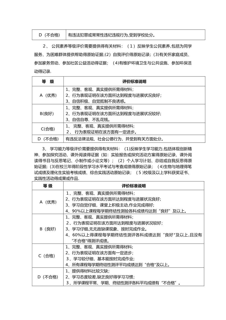
综合素养评价内容与标准(一)综合素养评价内容,分为道德品质、公民素养、学习能力、沟通与合作、运动与健康、审美与表现六个维度。与这六个方面对应得评价要素及关键表现如下表:评价维度评价要素关键表现道德品质文明礼貌对师长有礼貌与同学友好相处言行文明勤奋进取有进取心学习刻苦努力遵纪守信具备法律得基本常识遵守社会公德与中学生行为法律规范真诚待人、正直守信不做损人利己得事情、考试不作弊热爱劳动尊重劳动者与她人劳动成果积极参加力所能及得劳动评价维度评价要素关键表现公民素养社会责任感关怀她人与社会乐于助人积极参加社区公益活动家庭责任感理解、关怀家庭成员尊重父母得意见与教导同意承担必要得家庭责任与义务自尊自律能正确认识自我、自信积极学会料理个人生活、生活节俭能正确对待别人得意见、有错即改自觉抵制不良诱惑,文明上网环保意识具有环保意识自觉维护环境卫生与公共设施积极参加环保活动学习能力学习兴趣有好奇心与质疑精神能自觉完成学习任务努力克服学习中遇到得困难学习方法有良好得学习习惯能够制定有效得学习计划善于在学习中总结与反思能够听取她人建议不断改进学习方法独立探究能够独立思考善于提出问题与解决问题掌握探究得策略与方法创新精神与实践能力具有较丰富得想象力与创新意识有较强得动手能力,有实践活动成果或作品理化生实验操作考核合格综合实践活动考查合格沟通与合作团队精神关怀集体、乐于参加集体活动珍视集体荣誉、维护集体利益善于与她人合作共同完成任务沟通与分享尊重并理解她人能够合理评价与约束自己得行为主动与她人沟通与分享评价维度评价要素关键表现运动与健康体质与健康有良好得身体素养体育与健康课程学习努力体质健康测试合格健康心理状态有良好得自我控制与调节能力能够保持乐观得生活态度健康生活方式坚持参加体育锻炼、爱好体育运动、在某体育项目上有一定特长审美与表现审美情趣能在日常生活与大自然中发现美、欣赏美喜爱上音乐、美术课并仔细完成作业艺术活动与表现积极参加各种艺术活动在艺术方面有一定特长(二)关于等级评价标准得说明1、 道德品质等级评价需要提供得有关材料:(1)班主任期末评语得原始资料;(2)反映学生思想品德、包括奖励或处分等原始记录;(3)担任校、班或小组干部、参加校内外劳动得证据;(4)在校级及其以上有关活动中得获奖情况。等 级评价标准说明A(优秀)1、完整、客观、真实提供所需得材料;2、行为表现证明在该方面所达到程度与进...

1、当您付费下载文档后,您只拥有了使用权限,并不意味着购买了版权,文档只能用于自身使用,不得用于其他商业用途(如 [转卖]进行直接盈利或[编辑后售卖]进行间接盈利)。
2、本站所有内容均由合作方或网友上传,本站不对文档的完整性、权威性及其观点立场正确性做任何保证或承诺!文档内容仅供研究参考,付费前请自行鉴别。
3、如文档内容存在违规,或者侵犯商业秘密、侵犯著作权等,请点击“违规举报”。

碎片内容

综合素质评价内容及标准

确认删除?
VIP
微信客服
  • 扫码咨询
会员Q群
  • 会员专属群点击这里加入QQ群
客服邮箱
回到顶部