电脑桌面
添加小米粒文库到电脑桌面
安装后可以在桌面快捷访问

计算机二级公共基础知识高频考点归纳总结

计算机二级公共基础知识高频考点归纳总结_第1页
1/6
计算机二级公共基础知识高频考点归纳总结_第2页
2/6
计算机二级公共基础知识高频考点归纳总结_第3页
3/6
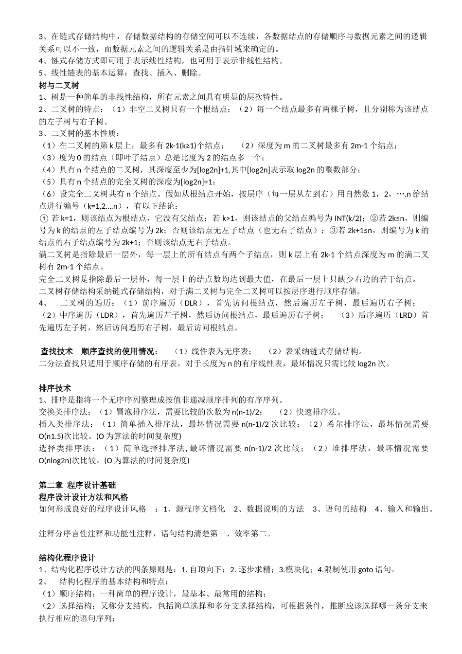
第一章 数据结构与算法 算法1、算法:是指解题方案的准确而完整的描述。算法不等于程序,也不等计算机方法,程序的编制不可能优于算法的设计。2、算法的基本特征:是一组严谨地定义运算顺序的规则,每一个规则都是有效的,是明确的,此顺序将在有限的次数下终止。特征包括:(1)可行性; (2)确定性(3)有穷性(4)拥有足够的情报。 3、算法的基本要素:一是对数据对象的运算和操作;二是算法的控制结构。 4、指令系统:一个计算机系统能执行的所有指令的集合。 5、基本运算包括:算术运算、逻辑运算、关系运算、数据传输。 6、算法的控制结构:顺序结构、选择结构、循环结构。 7、算法基本设计方法:列举法、归纳法、递推、递归、减斗递推技术、回溯法。 8、算法复杂度:算法时间复杂度和算法空间复杂度。 9、算法时间复杂度是指执行算法所需要的计算工作量。 10、算法空间复杂度是指执行这个算法所需要的内存空间。 数据结构的基本基本概念1、数据结构讨论的三个方面: (1)数据集合中各数据元素之间所固有的逻辑关系,即数据的逻辑结构; (2)在对数据进行处理时,各数据元素在计算机中的存储关系,即数据的存储结构; ( 3)对各种数据结构进行的运算。 数据结构是指相互有关联的数据元素的集合。 2、数据的逻辑结构包含: (1)表示数据元素的信息; (2)表示各数据元素之间的前后件关系。 数据的存储结构有顺序、链接、索引等。3、线性结构条件: (1)有且只有一个根结点; (2)每一个结点最多有一个前件,也最多有一个后件。 非线性结构:不满足线性结构条件的数据结构。线性表及其顺序存储结构1、线性表是由一组数据元素构成,数据元素的位置只取决于自己的序号,元素之间的相对位置是线性的。在复杂线性表中,由若干项数据元素组成的数据元素称为记录,而由多个记录构成的线性表又称为文件。 2、非空线性表的结构特征: (1)且只有一个根结点 a1,它无前件; (2)有且只有一个终端结点 an,它无后件; (3)除根结点与终端结点外,其他所有结点有且只有一个前件,也有且只有一个后件。结点个数n 称为线性表的长度,当 n=0 时,称为空表。 3、线性表的顺序存储结构具有以下两个基本特点: (1)线性表中所有元素的所占的存储空间是连续的; (2)线性表中各数据元素在存储空间中是按逻辑顺序依次存放的。 4、顺序表的运算:插入、删除。 栈和队列 1、栈是限定在一端进行插入与删除的线性...

1、当您付费下载文档后,您只拥有了使用权限,并不意味着购买了版权,文档只能用于自身使用,不得用于其他商业用途(如 [转卖]进行直接盈利或[编辑后售卖]进行间接盈利)。
2、本站所有内容均由合作方或网友上传,本站不对文档的完整性、权威性及其观点立场正确性做任何保证或承诺!文档内容仅供研究参考,付费前请自行鉴别。
3、如文档内容存在违规,或者侵犯商业秘密、侵犯著作权等,请点击“违规举报”。

碎片内容

计算机二级公共基础知识高频考点归纳总结

确认删除?
VIP
微信客服
  • 扫码咨询
会员Q群
  • 会员专属群点击这里加入QQ群
客服邮箱
回到顶部