电脑桌面
添加小米粒文库到电脑桌面
安装后可以在桌面快捷访问

设备基础施工工艺

设备基础施工工艺_第1页
1/4
设备基础施工工艺_第2页
2/4
设备基础施工工艺_第3页
3/4
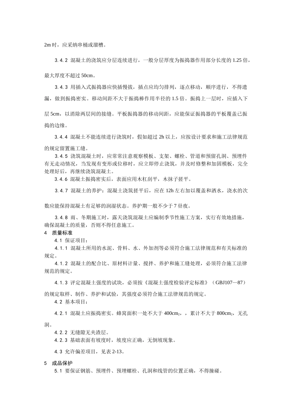
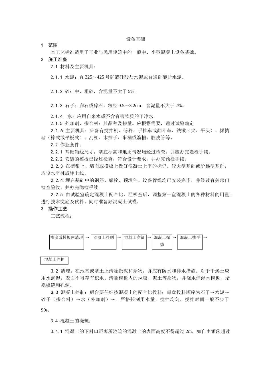
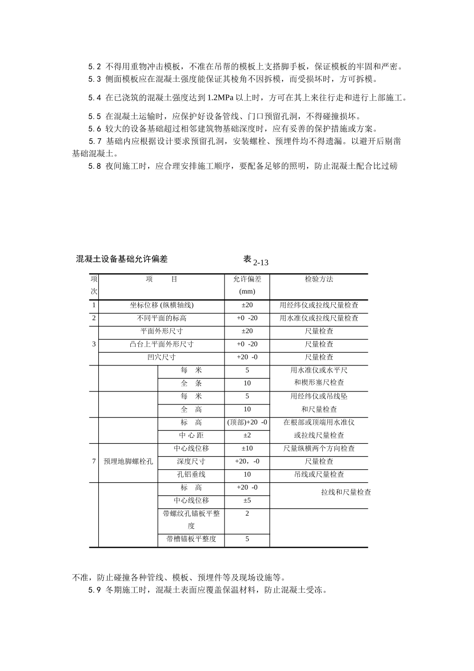
设备基础1 范围 本工艺标准适用于工业与民用建筑中的一般中、小型混凝土设备基础。2 施工准备 2.1 材料及主要机具: 2.1.1 水泥:宜 325~425 号矿渣硅酸盐水泥或普通硅酸盐水泥。 2.1.2 砂:中、粗砂,含泥量不大于 5%。 2.1.3 石子:卵石或碎石,粒径 0.5~3.2cm,含泥量不大于 2%。 2.1.4 水:应用自来水或不含有害物质的干净水。 2.1.5 外加剂、掺合料:其品种及掺量。应根据需要,通过试验确定 2.1.6 主要机具:应备有搅拌机、磅秤、手推车或翻斗车、铁锹(尖、平头)、振捣器(棒式或平板式)、刮杠、木抹子、串桶或溜槽、胶皮管等。 2.2 作业条件: 2.2.1 基础轴线尺寸,基底标高和地质情况均经过检查,并应办完隐检手续。 2.2.2 安装的模板已经过检查,符合设计要求,并办完预检手续。 2.2.3 在槽帮上、墙面或模板上做好混凝土上平的标记。较大型基础或阶梯型基础,应设水平桩或弹上线。 2.2.4 埋在基础中的钢筋、螺栓、预埋件、设备管线均已安装完毕,并经过有关部门检查验收,并办完隐检手续。 2.2.5 由试验室确定混凝土配合比,经核查后,调整第一盘混凝土的各种材料的用量 ,进行技术交底及试拌。同时准备好混凝土试模。3 操作工艺 工艺流程:槽底或模板内清理 →混凝土拌制 → 混凝土浇筑 → 混凝土振捣→ 混凝土找平 →混凝土养护 3.2 清理:在地基或基土上清除淤泥和杂物,并应有防水和排水措施。对于干燥土应用水润湿,表面不得存有积水。清除模板内的垃圾、泥土等杂物,并浇水润湿木模板,堵塞板缝和孔洞。 3.3 混凝土拌制:后台要仔细按混凝土的配合比投料;每盘投料顺序为石子→水泥→砂子(掺合料)→水(外加剂)→。严格控制用水量,搅拌均匀,搅拌时间一般不少于90s。 3.4 混凝土的浇筑: 3.4.1 混凝土的下料口距离所浇筑的混凝土的表面高度不得超过 2m,如自由倾落超过2m 时,应采纳串桶或溜槽。 3.4.2 混凝土的浇筑应分层连续进行,一般分层厚度为振捣器作用部分长度的 1.25 倍,最大厚度不超过 50cm。 3.4.3 用插入式振捣器应快插慢拔,插点应均匀排列,逐点移动,顺序进行,不得遗漏,做到振捣密实。移动间距不大于振捣棒作用半径的 1.5 倍。振捣上一层时,应插入下层 5cm,以消除两层间的接缝。平板振捣器的移动间距,应能保证振捣器的平板覆盖已振捣的边缘。 3.4.4 混凝土不能连续进行浇筑时,假如超过 2h 以上,应按设计要求和施工法律规范的...

1、当您付费下载文档后,您只拥有了使用权限,并不意味着购买了版权,文档只能用于自身使用,不得用于其他商业用途(如 [转卖]进行直接盈利或[编辑后售卖]进行间接盈利)。
2、本站所有内容均由合作方或网友上传,本站不对文档的完整性、权威性及其观点立场正确性做任何保证或承诺!文档内容仅供研究参考,付费前请自行鉴别。
3、如文档内容存在违规,或者侵犯商业秘密、侵犯著作权等,请点击“违规举报”。

碎片内容

设备基础施工工艺

您可能关注的文档

确认删除?
VIP
微信客服
  • 扫码咨询
会员Q群
  • 会员专属群点击这里加入QQ群
客服邮箱
回到顶部