电脑桌面
添加小米粒文库到电脑桌面
安装后可以在桌面快捷访问

酒店车辆管理制度

酒店车辆管理制度 _第1页
1/8
酒店车辆管理制度 _第2页
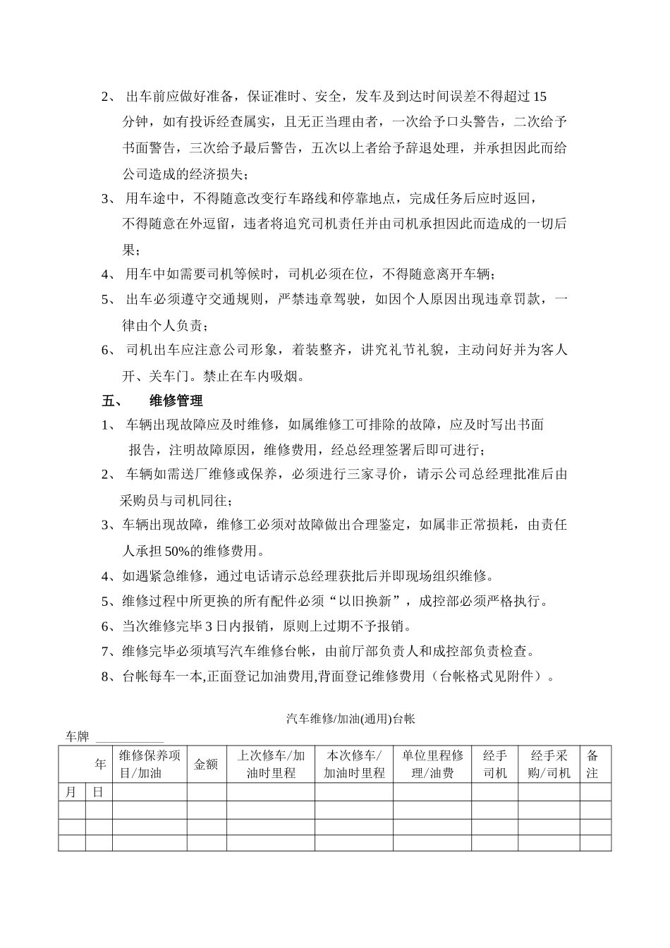
2/8
酒店车辆管理制度 _第3页
3/8
酒店车辆管理制度(试行)目的:为法律规范公司车辆管理,提高车队服务素养,有效使用各种车辆,特制定本制度。一、车辆管理:1、 公司所有机动车辆一律由人事部下属的车队负责管理和统一调度,并指派专人负责保养。2、 车辆由专任司机驾驶,如因工作需要,由他人驾驶时,必需经车队长和总经理批准同意,并应善尽驾驶人责任。3、 专任司机应每周实施定期检查及保养责任车辆,以维持机件寿命,确保行车安全。4、车辆的有关证件及保险资料统由车队按车牌号码设册保管,(筹建期间可由人事部临时负责管理)并负责按时缴纳各类规费。5、车辆在下班或节假日应停放在指定管理位置,并做好防盗工作,不得擅自私用。如不按规定地点停放而造成车辆损坏或被盗,其造成的损失与保险公司赔偿的差额由责任人自负。6、车队司机必须勤维护车辆,发现问题,及时报告并配合维修监察员尽快排除,严禁车辆带“病”上路。二、司机管理规定:1、公司司机必须遵守《中华人民共和国道路交通管理条例》及有关交通安全管理的规章规则,安全驾车。并应遵守本公司其他相关的规章制度。2、热爱本职工作,提倡敬业精神,讲究职业道德,端正驾驶作风。凭派车单出车,与用车部门搞好协作,未经领导批准不得用公车办私事。3、爱惜车辆,平常要注意车辆的保养,常常检查车辆的主要机件。每月对车辆不得少于一次一般保养,确保车辆正常行驶。4、保证汽车处于良好状态,出车前要坚持例行检查车辆的水、电、油及其他性能是否正常,发现不正常时,要立即加补或调整。出车回来,要检查存油量,发现存油不足一格时,应立即加油,不得出车时才临时去加油。 5、保持车辆清洁,每天出车前或收车后都必须检查车辆卫生(包括车内、车外和引擎的清洁),及时清洗打扫,公司将不定期检查车辆卫生,发现问题,视情况给予驾驶员行政和经济处分。6、司机发现所驾车辆有故障时要立即检修。如技术方面遇到困难,应立即报告车队长,车队长报告总经理,未经批准,不得私自将车辆送厂维修。7、出车在外停放车辆,一定要注意选取停放地点和位置,不能在不准停车的路段或危险地段停车。司机离开车时,要锁好车辆门窗,防止车辆被盗。8、司机对自己所开车辆的各种证件的有效性应常常检查,出车时一定保证证件齐全。9、司机不得私自将车辆外借,更不得将车辆交给未经领导批准的他人驾驶,违者给予书面警告一次,屡教不改者,做开除处理。10、驾车一定要遵守交通规则,文明开车,不准危险驾车,严禁酒后驾车,...

1、当您付费下载文档后,您只拥有了使用权限,并不意味着购买了版权,文档只能用于自身使用,不得用于其他商业用途(如 [转卖]进行直接盈利或[编辑后售卖]进行间接盈利)。
2、本站所有内容均由合作方或网友上传,本站不对文档的完整性、权威性及其观点立场正确性做任何保证或承诺!文档内容仅供研究参考,付费前请自行鉴别。
3、如文档内容存在违规,或者侵犯商业秘密、侵犯著作权等,请点击“违规举报”。

碎片内容

酒店车辆管理制度

您可能关注的文档

确认删除?
VIP
微信客服
  • 扫码咨询
会员Q群
  • 会员专属群点击这里加入QQ群
客服邮箱
回到顶部