电脑桌面
添加小米粒文库到电脑桌面
安装后可以在桌面快捷访问

项目进度管理办法

项目进度管理办法_第1页
1/12
项目进度管理办法_第2页
2/12
项目进度管理办法_第3页
3/12
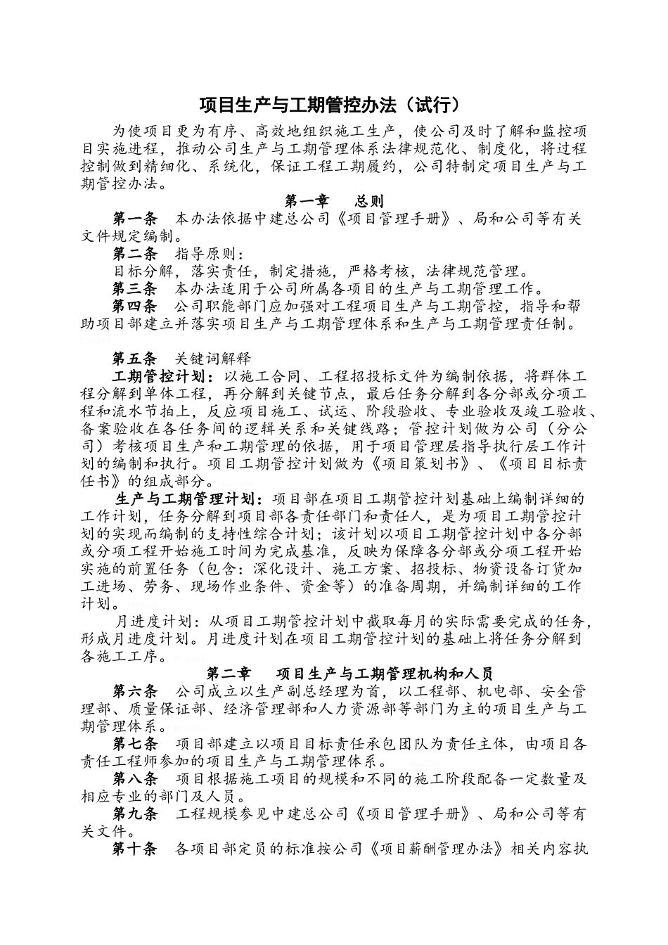
项目生产与工期管控办法(试行)为使项目更为有序、高效地组织施工生产,使公司及时了解和监控项目实施进程,推动公司生产与工期管理体系法律规范化、制度化,将过程控制做到精细化、系统化,保证工程工期履约,公司特制定项目生产与工期管控办法。第一章 总则第一条 本办法依据中建总公司《项目管理手册》、局和公司等有关文件规定编制。第二条 指导原则:目标分解,落实责任,制定措施,严格考核,法律规范管理。第三条 本办法适用于公司所属各项目的生产与工期管理工作。第四条 公司职能部门应加强对工程项目生产与工期管控,指导和帮助项目部建立并落实项目生产与工期管理体系和生产与工期管理责任制。Cl0cOP1。第五条 关键词解释工期管控计划:以施工合同、工程招投标文件为编制依据,将群体工程分解到单体工程,再分解到关键节点,最后任务分解到各分部或分项工程和流水节拍上,反应项目施工、试运、阶段验收、专业验收及竣工验收、备案验收在各任务间的逻辑关系和关键线路;管控计划做为公司(分公司)考核项目生产和工期管理的依据,用于项目管理层指导执行层工作计划的编制和执行。项目工期管控计划做为《项目策划书》、《项目目标责任书》的组成部分。fw0eqC8。生产与工期管理计划:项目部在项目工期管控计划基础上编制详细的工作计划,任务分解到项目部各责任部门和责任人,是为项目工期管控计划的实现而编制的支持性综合计划;该计划以项目工期管控计划中各分部或分项工程开始施工时间为完成基准,反映为保障各分部或分项工程开始实施的前置任务(包含:深化设计、施工方案、招投标、物资设备订货加工进场、劳务、现场作业条件、资金等)的准备周期,并编制详细的工作计划。1RhTwnY。月进度计划:从项目工期管控计划中截取每月的实际需要完成的任务,形成月进度计划。月进度计划在项目工期管控计划的基础上将任务分解到各施工工序。UlzLJIS。第二章 项目生产与工期管理机构和人员第六条 公司成立以生产副总经理为首,以工程部、机电部、安全管理部、质量保证部、经济管理部和人力资源部等部门为主的项目生产与工期管理体系。Ww2qTVb。第七条 项目部建立以项目目标责任承包团队为责任主体,由项目各责任工程师参加的项目生产与工期管理体系。 4awC0Ot。第八条 项目根据施工项目的规模和不同的施工阶段配备一定数量及相应专业的部门及人员。第九条 工程规模参见中建总公司《项目管理手册》、局和公司等有关文件。第十条 各...

1、当您付费下载文档后,您只拥有了使用权限,并不意味着购买了版权,文档只能用于自身使用,不得用于其他商业用途(如 [转卖]进行直接盈利或[编辑后售卖]进行间接盈利)。
2、本站所有内容均由合作方或网友上传,本站不对文档的完整性、权威性及其观点立场正确性做任何保证或承诺!文档内容仅供研究参考,付费前请自行鉴别。
3、如文档内容存在违规,或者侵犯商业秘密、侵犯著作权等,请点击“违规举报”。

碎片内容

项目进度管理办法

人从众+ 关注
实名认证
内容提供者

欢迎光临小店,本店以公文和教育为主,希望符合您的需求。

确认删除?
VIP
微信客服
  • 扫码咨询
会员Q群
  • 会员专属群点击这里加入QQ群
客服邮箱
回到顶部