电脑桌面
添加小米粒文库到电脑桌面
安装后可以在桌面快捷访问

2025年保障楼消防工程施工合同

2025年保障楼消防工程施工合同_第1页
1/51
2025年保障楼消防工程施工合同_第2页
2/51
2025年保障楼消防工程施工合同_第3页
3/51
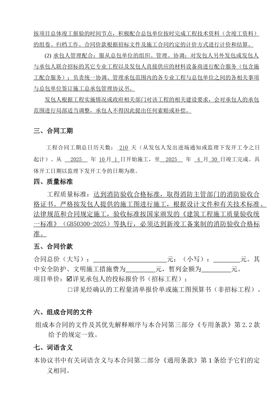
SF-2025-0204合同编号:xxx 新机场机组出勤保障楼消防工程施工专业承包合同工程名称:xxx 新机场机组出勤保障楼消防工程 工程编号: 工程地点:xxx 发 包 人:xxx 承 包 人: 广州市城乡建设委员会 制定广州市工商行政管理局二〇一五年 月第一部分 协 议 书发包人:(全称)xxx 承包人:(全称) 依照《中华人民共和国合同法》、《中华人民共和国建筑法》及其他有关法律法规,遵循平等、自愿、公平和诚实信用的原则,双方就合同工程施工有关事项达成一致意见,订立本合同。一、工程概况工程名称:xxx 新机场机组出勤保障楼消防工程 工程地点:xxx 工程内容:按本协议书第二条工程承包范围执行。 工程规模: 项目单体建筑面积 47199.7 平方米,地上 9 层(面积为 35342.5 平方米),地下 2 层(面积为 11857.20 平方米)。 结构形式: 框架结构工程立项、规划批准文件号: xxx 资金来源:企业自筹二、工程承包范围(一)承包范围:按招标文件、招标答疑文件、合同条款、施工图纸、有关资料及说明,主要包括(但不限于)如下内容:消防防排烟系统联动、消防自动报警及联动系统、室内消火栓系统、自动喷水灭火系统、建筑灭火器配置、厨房设备灭火系统、气体灭火系统、消防电气系统 和室外 消火栓系统 等采购及安装施工(具体内容详见招标文件、招标图纸、工程量清单、有关资料 及说明)。(二)承包方式:(1) 固定单价合同。投标人根据招标文件、招标图纸、有关资料及说明,按招标文件工 程量清单进行报价,按包工、包材料、包工期、包质量、包安全生产、包文明施工、 包项目 整体消防验收合格并取得消防验收合格文件、 包移交、包结算、工程量按实结算、 综合单价 包干、措施项目费包干(不含安全文明措施费)、预算费包干,总包服务费费率为 2% 包干 ; 配合项目整体验收及创优;接受并配合项目“施工总承包单位”(以下简称“总包单位”)的管理;负责与其他相关专业施工单位配合服务、负责项目专项验收; 负责配合发包人进行 消防设施和精装修消防报建工作; 配合项目整体验收及创优;负责收集整理相关工程技术资 料(含竣工资料)的编制、组卷,保证工程技术资料(含竣工资料)达到档案验收要求,并按项目总体竣工报验的时间节点,积极配合总包单位按时完成工程技术资料(含竣工资料)的组卷、归档工作。合同价款根据招标文件及施工合同约定的计价方式进行计价和结算。(2) 承包人管理配合...

1、当您付费下载文档后,您只拥有了使用权限,并不意味着购买了版权,文档只能用于自身使用,不得用于其他商业用途(如 [转卖]进行直接盈利或[编辑后售卖]进行间接盈利)。
2、本站所有内容均由合作方或网友上传,本站不对文档的完整性、权威性及其观点立场正确性做任何保证或承诺!文档内容仅供研究参考,付费前请自行鉴别。
3、如文档内容存在违规,或者侵犯商业秘密、侵犯著作权等,请点击“违规举报”。

碎片内容

2025年保障楼消防工程施工合同

您可能关注的文档

确认删除?
VIP
微信客服
  • 扫码咨询
会员Q群
  • 会员专属群点击这里加入QQ群
客服邮箱
回到顶部