电脑桌面
添加小米粒文库到电脑桌面
安装后可以在桌面快捷访问

中药药剂学复习资料

中药药剂学复习资料_第1页
1/25
中药药剂学复习资料_第2页
2/25
中药药剂学复习资料_第3页
3/25
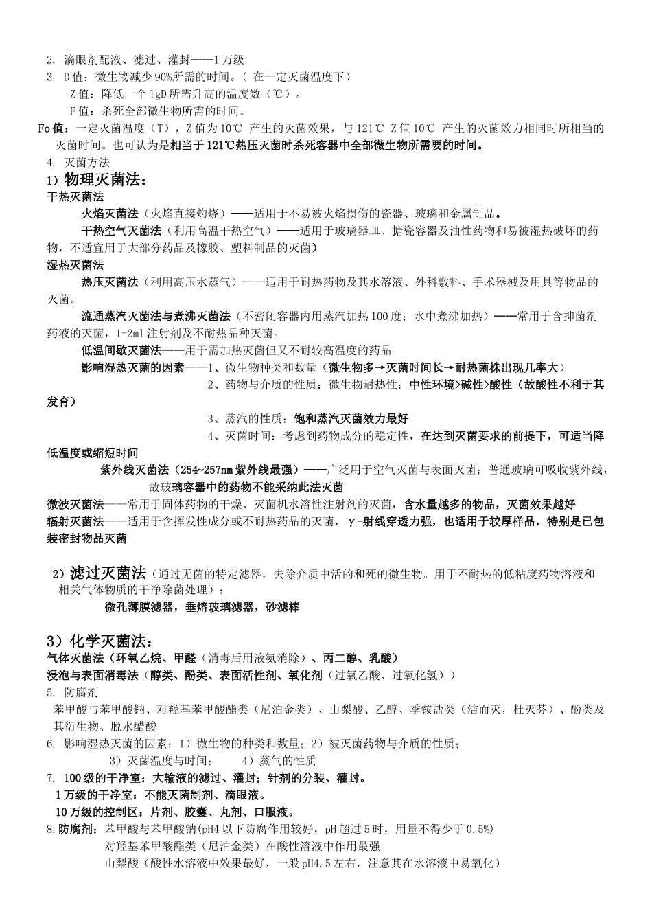
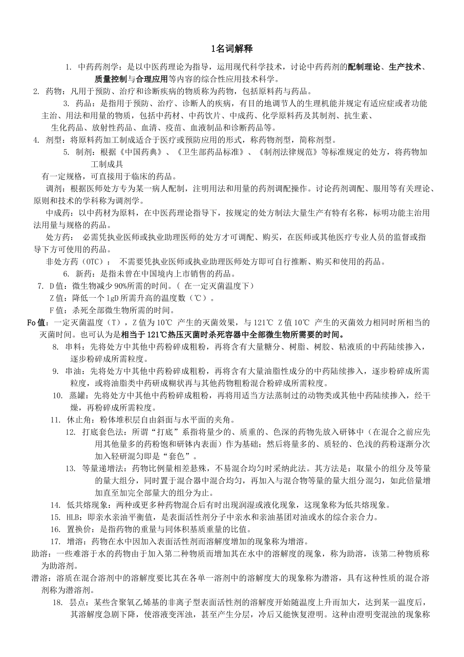
1名词解释1. 中药药剂学:是以中医药理论为指导,运用现代科学技术,讨论中药药剂的配制理论、生产技术、质量控制与合理应用等内容的综合性应用技术科学。2. 药物:凡用于预防、治疗和诊断疾病的物质称为药物,包括原料药与药品。3. 药品:是指用于预防、治疗、诊断人的疾病,有目的地调节人的生理机能并规定有适应症或者功能主治、用法和用量的物质,包括中药材、中药饮片、中成药、化学原料药及其制剂、抗生素、生化药品、放射性药品、血清、疫苗、血液制品和诊断药品等。4. 剂型:将原料药加工制成适合于医疗或预防应用的形式,称药物剂型,简称剂型。5. 制剂:根据《中国药典》、《卫生部药品标准》、《制剂法律规范》等标准规定的处方,将药物加工制成具有一定规格,可直接用于临床的药品。 调剂:根据医师处方专为某一病人配制,注明用法和用量的药剂调配操作。讨论药剂调配、服用等有关理论、原则和技术的学科称为调剂学。 中成药:以中药材为原料,在中医药理论指导下,按规定的处方制法大量生产有特有名称,标明功能主治用法用量与规格的药品。 处方药: 必需凭执业医师或执业助理医师的处方才可调配、购买,在医师或其他医疗专业人员的监督或指导下方可使用的药品。 非处方药(OTC): 不需要凭执业医师或执业助理医师处方即可自行推断、购买和使用的药品。6. 新药:是指未曾在中国境内上市销售的药品。7. D 值:微生物减少 90%所需的时间。( 在一定灭菌温度下) Z 值:降低一个 lgD 所需升高的温度数(℃)。 F 值:杀死全部微生物所需的时间。Fo 值:一定灭菌温度(T),Z 值为 10℃ 产生的灭菌效果,与 121℃ Z 值 10℃ 产生的灭菌效力相同时所相当的灭菌时间。也可认为是相当于 121℃热压灭菌时杀死容器中全部微生物所需要的时间。8. 串料:先将处方中其他中药粉碎成粗粉,再将含有大量糖分、树脂、树胶、粘液质的中药陆续掺入,逐步粉碎成所需粒度。9. 串油:先将处方中其他中药粉碎成粗粉,再将含有大量油脂性成分的中药陆续掺入,逐步粉碎成所需粒度,或将油脂类中药研成糊状再与其他药物粗粉混合粉碎成所需粒度。10. 蒸罐:先将处方中其他中药粉碎成粗粉,再将用适当方法蒸制过的动物类或其他中药陆续掺入,经干燥,再粉碎成所需粒度。11. 休止角:粉体堆积层自由斜面与水平面的夹角。12. 打底套色法:所谓“打底”系指将量少的、质重的、色深的药物先放入研钵中(在混合之前应先用其他量...

1、当您付费下载文档后,您只拥有了使用权限,并不意味着购买了版权,文档只能用于自身使用,不得用于其他商业用途(如 [转卖]进行直接盈利或[编辑后售卖]进行间接盈利)。
2、本站所有内容均由合作方或网友上传,本站不对文档的完整性、权威性及其观点立场正确性做任何保证或承诺!文档内容仅供研究参考,付费前请自行鉴别。
3、如文档内容存在违规,或者侵犯商业秘密、侵犯著作权等,请点击“违规举报”。

碎片内容

中药药剂学复习资料

确认删除?
VIP
微信客服
  • 扫码咨询
会员Q群
  • 会员专属群点击这里加入QQ群
客服邮箱
回到顶部