电脑桌面
添加小米粒文库到电脑桌面
安装后可以在桌面快捷访问

住宅小区工程监理大纲

住宅小区工程监理大纲_第1页
1/79
住宅小区工程监理大纲_第2页
2/79
住宅小区工程监理大纲_第3页
3/79
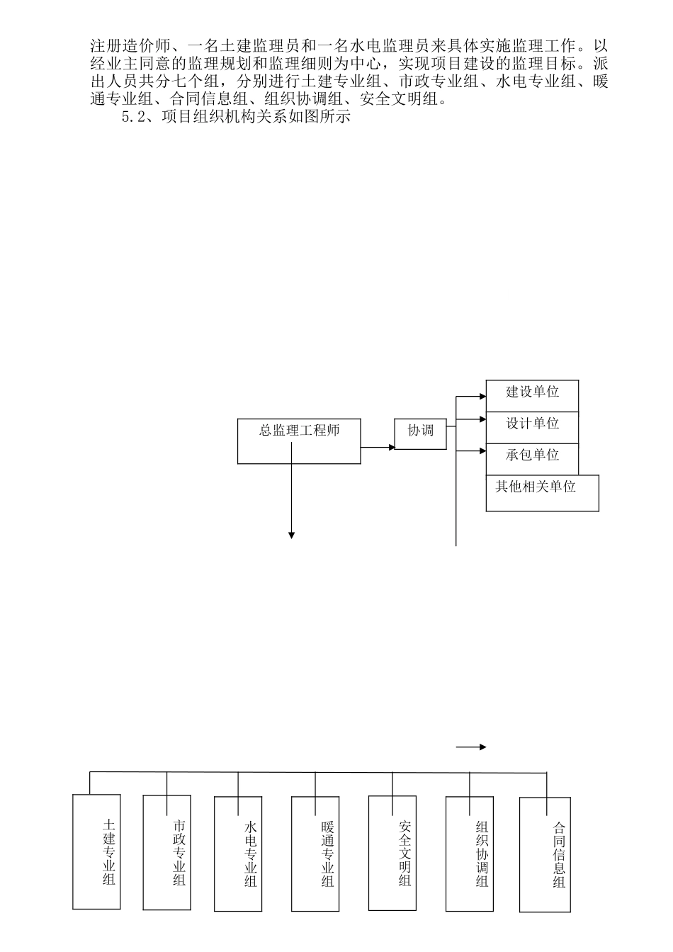
一、监理概述1.工程概况1. 1、建设单位:2. 2、项目名称:1. 3、建设地点:1.4、工程建设面积:米1. 5、项目总投资:元 1.6、计划工期:日历天2.监理工作的指导思想监理单位本着对国家负责,对业主负责的精神,遵循守法、诚信、公正、科学的服务原则,从事本工程的监理活动。3.监理工作的范围和内容 3.1、监理范围:施工阶段监理(包括土建(含桩基)、水电安装及附属道路、地下管网、绿化、路灯等配套工程施工监理)。3.2、监理工作内容:监理范围内的施工阶段及保修阶段的质量、进度、投资、安全的控制,工程有关事宜的协调,合同及信息管理。 3.2.1、施工阶段(1) 审查施工单位各项准备工作和开工条件,并负责下达开工通知书。(2) 督促施工单位的施工管理制度和质量安全文明施工保证体系的建立健全与实施。(3) 审查施工单位提交的施工组织设计、施工技术方案和施工进度计划,并督促其实施。(4) 协助建设项目法人组织设计交底及图纸会审。(5)审核施工单位提出的分包工程项目及分包单位的资格。(6)协助编制用款计划,复核已完工工程量,签署工程付款凭证,审查施工图预算和竣工结算。(7)审查工程使用的原材料、半成品、成品和设备的规格质量,按有关法律规范、标准的要求进行抽查和复验。(8)监督施工单位严格按现行法律规范、规程、标准和设计要求施工,控制工程质量。(9)对各工序质量进行检查控制,对隐蔽工程进行复验签证,参加工程质量事故的分析及处理。(10)分阶段协调施工进度计划,及时提出调整意见,控制工程进度。(11)督促执行承包合同,协助处理合同纠纷和索赔事宜,协调建设项目法人与施工单位之间的争议。(12)督促施工单位检查安全生产、文明施工。(13)督促施工单位整理合同文件及施工技术档案资料。(14)组织施工单位对工程进行阶段验收及竣工初验,并督促整改。对工程施工质量提出评估意见。(15)在施工单位自评的基础上,根据国家工程质量检验评定标准,对各分部分项及单位工程的质量等级进行检验评定,协助建设单位项目法人组织竣工验收。(16)协助组织与检查项目交付使用前的各项准备工作。3.2.2、合同管理(1)掌握合同内容,以便进行合同的跟踪管理。包括合同执行情况的检查,及时准确地反映合同信息。(2)审查工程设计变更和核定施工单位申报的工程量。(3)督促施工单位落实工程进度计划,根据施工进度计划进行实际值与计划值的比较、分析,提出意见,并准确、及时提供有关资料。3...

1、当您付费下载文档后,您只拥有了使用权限,并不意味着购买了版权,文档只能用于自身使用,不得用于其他商业用途(如 [转卖]进行直接盈利或[编辑后售卖]进行间接盈利)。
2、本站所有内容均由合作方或网友上传,本站不对文档的完整性、权威性及其观点立场正确性做任何保证或承诺!文档内容仅供研究参考,付费前请自行鉴别。
3、如文档内容存在违规,或者侵犯商业秘密、侵犯著作权等,请点击“违规举报”。

碎片内容

住宅小区工程监理大纲

确认删除?
VIP
微信客服
  • 扫码咨询
会员Q群
  • 会员专属群点击这里加入QQ群
客服邮箱
回到顶部