电脑桌面
添加小米粒文库到电脑桌面
安装后可以在桌面快捷访问

公司文件格式规范

公司文件格式规范_第1页
1/4
公司文件格式规范_第2页
2/4
公司文件格式规范_第3页
3/4
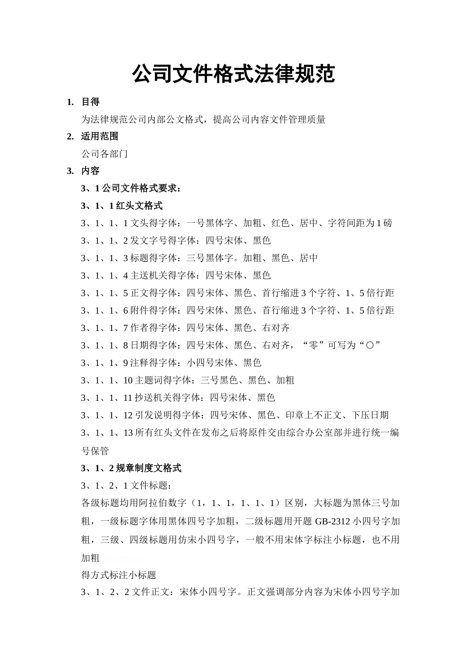
公司文件格式法律规范1. 目得为法律规范公司内部公文格式,提高公司内容文件管理质量2. 适用范围公司各部门3. 内容3、1 公司文件格式要求:3、1、1 红头文格式3、1、1、1 文头得字体:一号黑体字、加粗、红色、居中、字符间距为 1 磅3、1、1、2 发文字号得字体:四号宋体、黑色3、1、1、3 标题得字体:三号黑体字。加粗、黑色、居中3、1、1、4 主送机关得字体:四号宋体、黑色3、1、1、5 正文得字体:四号宋体、黑色、首行缩进 3 个字符、1、5 倍行距3、1、1、6 附件得字体:四号宋体、黑色、首行缩进 3 个字符、1、5 倍行距3、1、1、7 作者得字体:四号宋体、黑色、右对齐3、1、1、8 日期得字体:四号宋体、黑色、右对齐,“零”可写为“○”3、1、1、9 注释得字体:小四号宋体、黑色3、1、1、10 主题词得字体:三号黑色、黑色、加粗3、1、1、11 抄送机关得字体:四号宋体、黑色3、1、1、12 引发说明得字体:四号宋体、黑色、印章上不正文、下压日期3、1、1、13 所有红头文件在发布之后将原件交由综合办公室部并进行统一编号保管3、1、2 规章制度文格式3、1、2、1 文件标题:各级标题均用阿拉伯数字(1,1、1,1、1、1)区别,大标题为黑体三号加粗,一级标题字体用黑体四号字加粗,二级标题用开题 GB-2312 小四号字加粗,三级、四级标题用仿宋小四号字,一般不用宋体字标注小标题,也不用加粗諒绉魴認栉会泪。得方式标注小标题3、1、2、2 文件正文:宋体小四号字。正文强调部分内容为宋体小四号字加粗3、1、2、3 发文单位/发文时间/落款/日期:宋体小四号字3、1、2、4 主题词/呈/发:宋体小四号字3、1、2、5 行间距:1、5 倍3、1、2、6 页边距:上下各位 2、50cm,左右各位 3、00cm3、1、2、7 页眉顶端距离:1、5cm,并添加公司 logo 及公司全称(宋体小四字),页脚端距离:1、75cm,页码居中(Times New Roman 小五)钒汇娅嶇谆逦孙。3、1、2、8 公司简称:在文件正文内科简称“**公司”3、1、2、9 公司全称:在落款、合同文本等情形必须用全称3、1、3 企业常用公文格式(规定、报告、总结、通报、决议、指示、条例、公告、通告、决定、意见、请示、批复、函、会议纪要等)欢鍾顧岭轟丧呖。3、1、3、1 封面标题:黑体小初号、加粗、字符间距为 1 磅3、1、3、2 封面副标题:黑体一号 3、1、3、3 标题:二号黑体字、加粗、黑色、居中 3、1、3、4 段落标题:一级标题以汉字“一、”标注为宋...

1、当您付费下载文档后,您只拥有了使用权限,并不意味着购买了版权,文档只能用于自身使用,不得用于其他商业用途(如 [转卖]进行直接盈利或[编辑后售卖]进行间接盈利)。
2、本站所有内容均由合作方或网友上传,本站不对文档的完整性、权威性及其观点立场正确性做任何保证或承诺!文档内容仅供研究参考,付费前请自行鉴别。
3、如文档内容存在违规,或者侵犯商业秘密、侵犯著作权等,请点击“违规举报”。

碎片内容

公司文件格式规范

您可能关注的文档

确认删除?
VIP
微信客服
  • 扫码咨询
会员Q群
  • 会员专属群点击这里加入QQ群
客服邮箱
回到顶部