电脑桌面
添加小米粒文库到电脑桌面
安装后可以在桌面快捷访问

电动葫芦采购合同VIP免费

电动葫芦采购合同_第1页
1/9
电动葫芦采购合同_第2页
2/9
电动葫芦采购合同_第3页
3/9
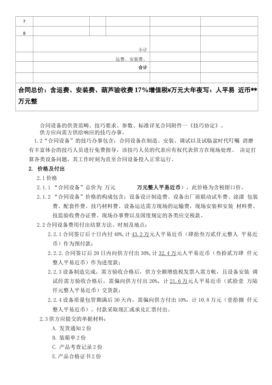
电动葫芦采购合同****技改项目一****工程设备采购合同起重举措措施检修电动葫芦合同编号:需方:****供方:****工厂设计方:****签订地点:签订时刻:2011年*月*日需方:****供方:****************(以下简称“需方”),需方赞成向*****(以下简称“供方”)签订设备采购合同。供方需按照需方及设计院供给的****技改项目****工程检修起重举措措施招标技巧文件制造设备,并承担合同设备的安装、调试及办证。两边授权代表技巧洽商和协商后,赞成按下列条目签订本合同。两边一致赞成,将严格遵守国度司法和政策,紧密协作,以包管本合同的顺利完成。1.合同标的1.1需方赞成向供方购买下列成套设备(以下简称“合同设备”);供方承担合同设备的制造、安装、调试及办证。本合同为一次性交钥匙工程无除外项目。合同设备的名称及数量人平易近币金额(单位):万兀编号项目名称及规格数量单价金额备注一、吊车检修电动葫芦123456789二、设备检修电动葫芦12345678小计运费、安装费、合计合同总价:含运费、安装费、葫芦验收费17%增值税¥万元大年夜写:人平易近币**万元整合同设备的供货范畴、技巧要求、参数、标准详见合同附件一《技巧协定》。供方应向需方供给响应的技巧办事。1.2“合同设备”的技巧办事包含:合同设备在制造、安装、调试以及试临盆时代叮嘱消磨有丰富体会的技巧人员进行免费指导,该技巧人员的代表应有权代表供方在现场处理、决定打算各类设备问题,其工作时刻为直至合同设备投入正常运行。2.价格及付出2.1价格2.1.1“合同设备”总价为万元万元整人平易近币),此价格为含税钳口价。2.1.2“合同设备”价格的构成包含:设备设计制造费、设备出厂前联动试车费、涂漆包装费、配套件费、技巧材料费、设备运达需方现场的运输费,现场安装和安装材料费、技监验收费办证费、现场办事费以及国度规定的各类应交税款。2.2合同设备费用付出结算方法、时刻及地点:2.2.1合同签订后十日内付40%,计43.2万元人平易近币(肆拾叁万贰仟元整人平易近币)作为预付款;2.2.2.合同签订后20日内向供方付出30%,计32.4万元人平易近币(叁拾贰万肆仟元整人平易近币)作为进度款;2.2.3设备制造完成,需方验收合格后,供方全额增值税发票入需方帐,且设备安装调试经需方验收合格后,需偏向供方付出20%,计21.6万元人平易近币(贰拾壹万陆仟元整人平易近币)交货款;2.2.4设备质量包管期满后30天内,需偏向供方付出10%,计10.8万元(壹拾捌仟元整人平易近币)。付款采取现汇或承兑汇票付出。2.3供方应提交的单据材料:A.发货通知2份B.装箱单2份C.产品考查记录2份E.产品合格证书2份E.运输单据2份3.合同交货期供方供给的合同设备的交货期为2011年月日运至需方现场,2011年月日合同设备全部安装调试停止。4.包装和运输4.1为适应长途运输、多次搬运和装卸储备的须要,确保设备安稳完全地达到合同工厂,所有设备的包装要稳固牢固,包装标准按国度相干标准和设计要求履行。4.2凡发运货色中有专门运输要求(如温度、撞击、危险品),供方必须提出留意事项说明书,危险品供货则按《危险货色包装标记GB190-85》的规定列出其名称、性质、安稳方法等事项说明书,上陈述明书在设备交货前30天寄往需方。4.3关于须要进行解体运输的设备,其每个包装箱内应同时附上该设备的下述材料:主体设备名称、合同号、图号、解体部件的清单(含该部件的名称、图号、数量等)。4.4关于单件重量超重或外型尺寸(长x宽x高)跨过10mx3mx3m中任何一项的大年夜件货色,供方必须在设备交货前30天将外型尺寸草图(标明外型尺寸、重量、吊装出力点和留意事项等)发往需方。如为汽车运输则限高4m。4.5关于备品备件、易损改换件、专用对象零丁装箱发运。4.6属于供方包装不善或标记不清造成的设备缺损,供方负责进行修复、改换或补偿,并承担由此产生的直截了当费用。如因为需方保管不善造成设备缺损时,供方应积极合营需方进行修复、改换或补偿,由此引起的费用由需方承担。4.7供方负责将合同设备运至需方安装现场,运输方法为汽车运输,费用由供方自理。供方代办托运的设备若因承运单位造成损掉、破坏时,按有关规定由供偏向承运单位交...

1、当您付费下载文档后,您只拥有了使用权限,并不意味着购买了版权,文档只能用于自身使用,不得用于其他商业用途(如 [转卖]进行直接盈利或[编辑后售卖]进行间接盈利)。
2、本站所有内容均由合作方或网友上传,本站不对文档的完整性、权威性及其观点立场正确性做任何保证或承诺!文档内容仅供研究参考,付费前请自行鉴别。
3、如文档内容存在违规,或者侵犯商业秘密、侵犯著作权等,请点击“违规举报”。

碎片内容

电动葫芦采购合同

确认删除?
VIP
微信客服
  • 扫码咨询
会员Q群
  • 会员专属群点击这里加入QQ群
客服邮箱
回到顶部