电脑桌面
添加小米粒文库到电脑桌面
安装后可以在桌面快捷访问

园林景观工程施工合同范本

园林景观工程施工合同范本_第1页
1/23
园林景观工程施工合同范本_第2页
2/23
园林景观工程施工合同范本_第3页
3/23
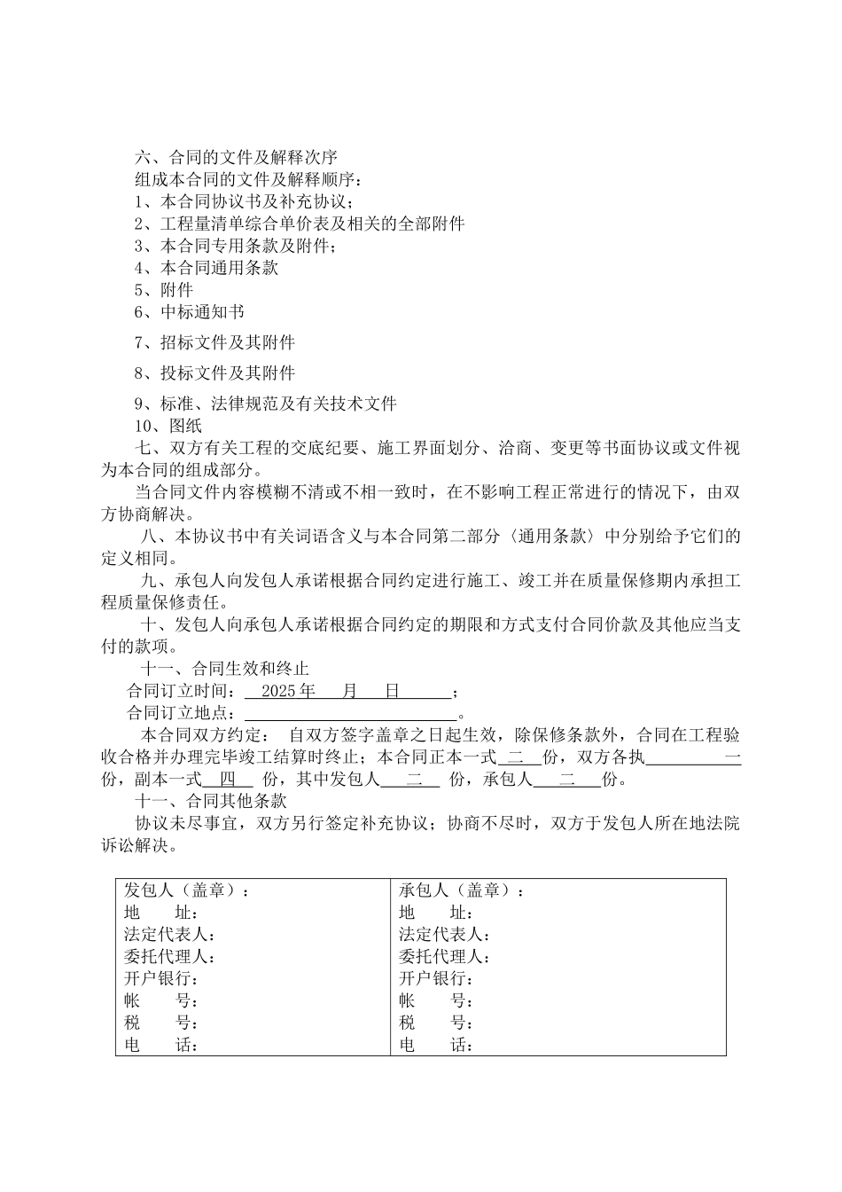
第一部分 协议书发包人(全称): 承包人(全称): 依照《中华人民共和国合同法》和中华人民共和国建设部、国家工商行政管理总局共同发布的《建设工程施工合同》(GF—99—0201)及其它有关规定,遵循平等、自愿、公平和诚实信用的原则,双方就本园林景观工程施工项目经协商订立本合同:一、工程概况工程名称: 工程地点: 二、工程承包范围及内容承包范围:************ 园林景观工程。该工程范围为暂定,发包人有权对施工 范围进行调整、分割。承包内容:1、硬景部分:本工程施工图中的土建、木作、景观水体溪流、景点石的布置、园区道路施工、景观挡墙(除总包已施工的挡墙外)施工、饰面铺贴、装饰;发包人负责硬景初平的开挖和回填,承包人需提前根据景观设计标高协调、复核挖填标高;硬景的平场、硬景结构需要挖填运的土石方由承包人负责完成。2、安装部分:本工程施工图中的照明灯具、水体的安装及调试、绿地给排水等工作内容。3、软景部分:种植场地由发包人另行安排施工单位回填,承包人需提前根据景观设计标高协调、复核种植土的回填;种植土的造型、整治;种植部分的施工前准备(含种植物和播种物)、种植前土壤处理,种植穴、槽的挖填;苗木的运输、苗木种植前的修剪、整形,乔木、灌木、地被的栽植和养护等全部工作内容。4、园区内环境设施及草花的摆放布置,井盖标高的调整。5、发包人有权在施工过程中,对施工范围进行调整。6、本合同施工面积约 ㎡三、合同工期开工日期: 依据发包人书面通知,暂定为 2025 年 月 日。竣工日期:暂定为 2025 年 月 日。合同工期总日历天数暂定 天(不得影响总工期)。四、质量标准质量标准:合格。各项具体标准见专用条款、附件、实物标准及图片资料确定标准。五、合同价款、承包方式本合同暂定价款为人民币 元;实际合同价款以最终结算价款为准,并在另行签订的补充协议中明确。1、本工程采纳以下承包方式:执行工程量清单综合单价计价方式。六、合同的文件及解释次序组成本合同的文件及解释顺序:1、本合同协议书及补充协议;2、工程量清单综合单价表及相关的全部附件3、本合同专用条款及附件;4、本合同通用条款5、附件6、中标通知书7、招标文件及其附件8、投标文件及其附件9、标准、法律规范及有关技术文件10、图纸七、双方有关工程的交底纪要、施工界面划分、洽商、变更等书面协议或文件视为本合同的组成部分。当合同文件内容模糊不清或不相一致时,在不影响工程正常进行的...

1、当您付费下载文档后,您只拥有了使用权限,并不意味着购买了版权,文档只能用于自身使用,不得用于其他商业用途(如 [转卖]进行直接盈利或[编辑后售卖]进行间接盈利)。
2、本站所有内容均由合作方或网友上传,本站不对文档的完整性、权威性及其观点立场正确性做任何保证或承诺!文档内容仅供研究参考,付费前请自行鉴别。
3、如文档内容存在违规,或者侵犯商业秘密、侵犯著作权等,请点击“违规举报”。

碎片内容

园林景观工程施工合同范本

确认删除?
VIP
微信客服
  • 扫码咨询
会员Q群
  • 会员专属群点击这里加入QQ群
客服邮箱
回到顶部