电脑桌面
添加小米粒文库到电脑桌面
安装后可以在桌面快捷访问

地产项目现场管理条例

地产项目现场管理条例_第1页
1/5
地产项目现场管理条例_第2页
2/5
地产项目现场管理条例_第3页
3/5
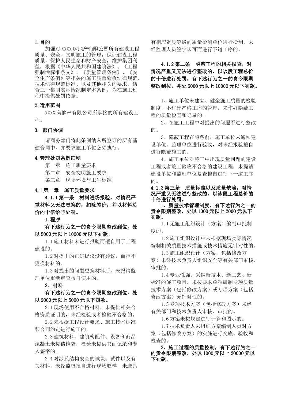
1.目的加强对 XXXX 房地产有限公司所有建设工程质量、安全、文明施工的管理,保证建设工程质量,保护人民生命和财产安全,维护集团利益,根据《中华人民共和国建筑法》、《工程强制性标准条文》、《质量管理条例》、《安全生产条例》等相关的施工质量验收法律规范、技术法律规范标准、以及其他相关的要求,结合三一集团实际情况制定本条例,为在施工过程中提供处罚依据。2.适用范围XXXX 房地产有限公司所承接的所有建设工程。3. 部门协调请商务部门将此条例纳入所签订的所有基建合同中,并要求施工单位必须执行。4.管理处罚条例细则第一章 施工质量要求第二章 安全文明施工要求第三章 现场环境与卫生标准4.1 第一章 施工质量要求4.1.1 第一条 材料进场报验,对情况严重材料又无法更换的,扣除差价,并以材料总价的十倍给予处罚。1.程序有下述行为之一的责令限期整改到位,处以 5000 元以上 10000 元以下罚款。1.1 施工材料未进行报验而擅自用于工程建设的。 1.2 对提出的正确提议没有异议,而拒不更换材料的。1.3 对提出的问题更换材料后,未报请监理单位重新审查擅自使用的。2、材料有下述行为之一的责令限期整改到位,处以 2000 元以上 5000 元以下罚款。2.1 现场使用不合格材料,未提供相关合格资质证明的,未经检验或者检验不合格的。2.2 未根据工程设计要求、施工技术标准和合同约定进行施工的。2.3 建筑材料、建筑构配件、设备和商品混凝土未提请检验,检验未提供书面记录和专人签字的。2.4 对涉及结构安全的试块、试件以及有关材料,未经监督擅自进行现场取样,未送具有相应资质等级的质量检测单位进行检测,未经监理人员签字认可而进行下道工序的。4.1.2 第二条 隐蔽工程的相关报验,对情况严重又无法进行整改的,以该段工程总价的十倍进行处罚。有下述行为之一的责令限期整改到位,并处 5000 元以上 10000 元以下罚款。 1、施工单位未建立、健全施工质量的检验制度,不进行严格工序的管理,未作好隐蔽工程的质量检查和记录的。2、在施工工程中对提出的问题不进行整改的。3、隐蔽工程在隐蔽前,施工单位未通知建设单位、监理单位进行验收,对未经报验擅自进行隐蔽施工的。4、施工单位对施工中出现质量问题的建设工程或者竣工验收不合格的建设工程,未提请建设单位和监理单位复查擅自进行下一道工序的。4.1.3 第三条 质量标准以及质量缺陷,对情况严重又无法进行整改的,以该段工程总价的十倍进行处罚...

1、当您付费下载文档后,您只拥有了使用权限,并不意味着购买了版权,文档只能用于自身使用,不得用于其他商业用途(如 [转卖]进行直接盈利或[编辑后售卖]进行间接盈利)。
2、本站所有内容均由合作方或网友上传,本站不对文档的完整性、权威性及其观点立场正确性做任何保证或承诺!文档内容仅供研究参考,付费前请自行鉴别。
3、如文档内容存在违规,或者侵犯商业秘密、侵犯著作权等,请点击“违规举报”。

碎片内容

地产项目现场管理条例

您可能关注的文档

确认删除?
VIP
微信客服
  • 扫码咨询
会员Q群
  • 会员专属群点击这里加入QQ群
客服邮箱
回到顶部