电脑桌面
添加小米粒文库到电脑桌面
安装后可以在桌面快捷访问

地基处理读书报告

地基处理读书报告_第1页
1/4
地基处理读书报告_第2页
2/4
地基处理读书报告_第3页
3/4
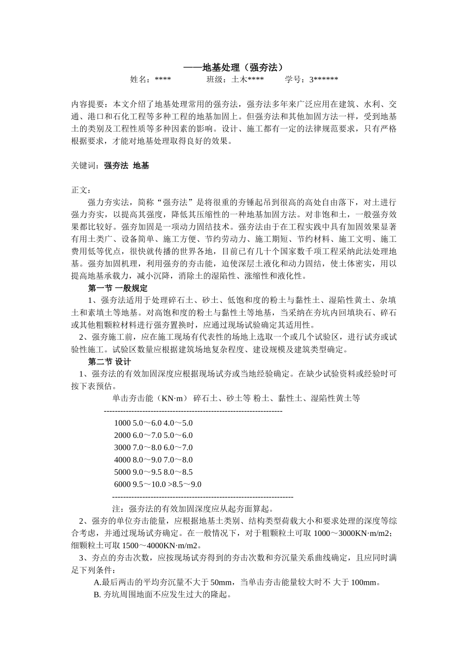
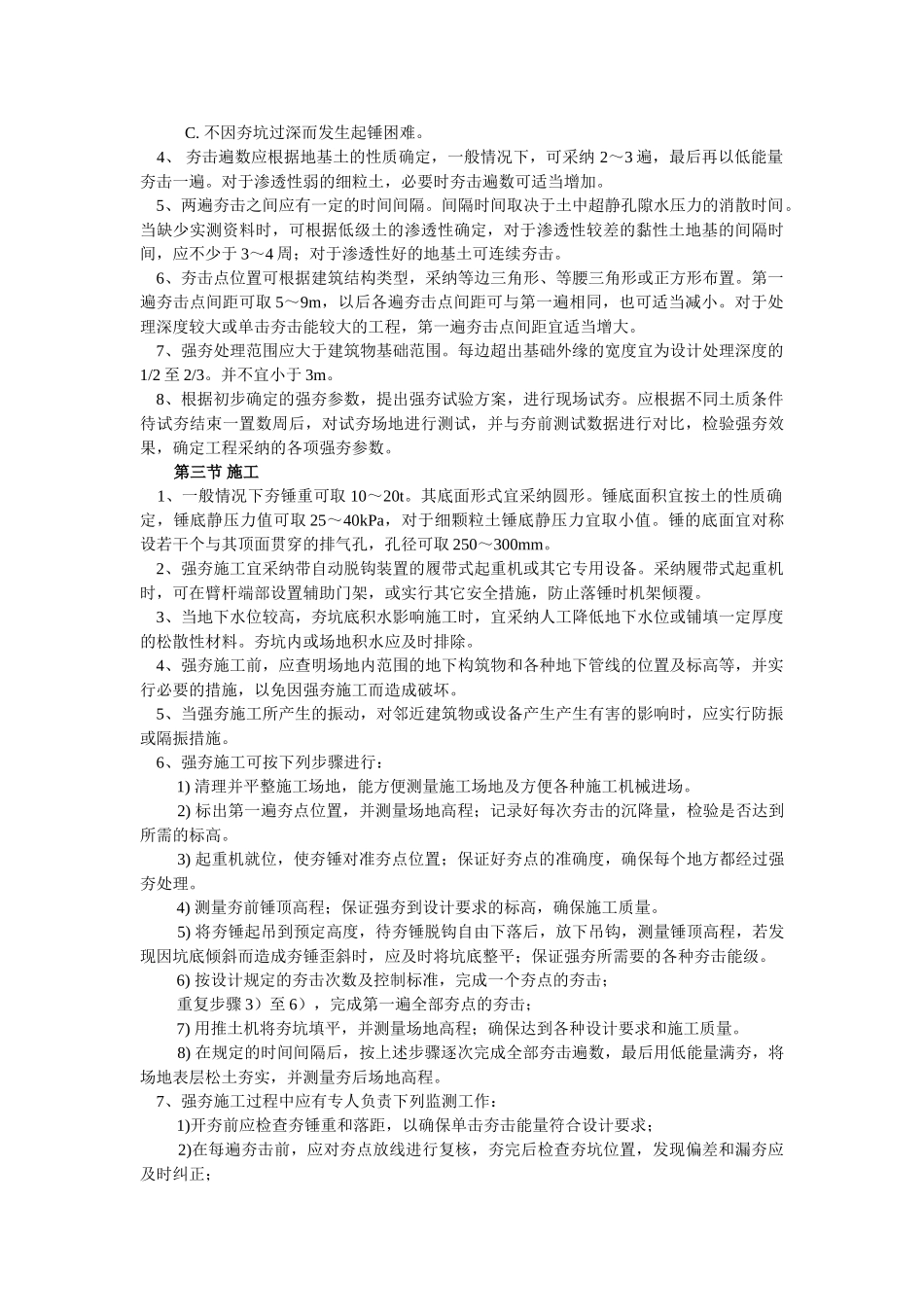
——地基处理(强夯法)姓名:**** 班级:土木**** 学号:3******内容提要:本文介绍了地基处理常用的强夯法,强夯法多年来广泛应用在建筑、水利、交通、港口和石化工程等多种工程的地基加固上。但强夯法和其他加固方法一样,受到地基土的类别及工程性质等多种因素的影响。设计、施工都有一定的法律规范要求,只有严格根据要求,才能对地基处理取得良好的效果。关键词:强夯法 地基 正文:强力夯实法,简称“强夯法”是将很重的夯锤起吊到很高的高处自由落下,对土进行强力夯实,以提高其强度,降低其压缩性的一种地基加固方法。对非饱和土,一般强夯效果都比较好。强夯加固是一项动力固结技术。强夯法由于在工程实践中具有加固效果显著有用土类广、设备简单、施工方便、节约劳动力、施工期短、节约材料、施工文明、施工费用低等优点,很快就传播的世界各地,目前已有几十个国家数千项工程采纳此法处理地基。强夯加固机理,利用强夯的夯击能,迫使深层土液化和动力固结,使土体密实,用以提高地基承载力,减小沉降,消除土的湿陷性、涨缩性和液化性。第一节 一般规定1、强夯法适用于处理碎石土、砂土、低饱和度的粉土与黏性土、湿陷性黄土、杂填土和素填土等地基。对高饱和度的粉土与黏性土等地基,当采纳在夯坑内回填块石、碎石或其他粗颗粒材料进行强夯置换时,应通过现场试验确定其适用性。 2、强夯施工前,应在施工现场有代表性的场地上选取一个或几个试验区,进行试夯或试验性施工。试验区数量应根据建筑场地复杂程度、建设规模及建筑类型确定。第二节 设计 1、强夯法的有效加固深度应根据现场试夯或当地经验确定。在缺少试验资料或经验时可按下表预估。 单击夯击能(KN·m) 碎石土、砂土等 粉土、黏性土、湿陷性黄土等 -----------------------------------------------------------------  1000 5.0~6.0 4.0~5.0  2000 6.0~7.0 5.0~6.0  3000 7.0~8.0 6.0~7.0  4000 8.0~9.0 7.0~8.0  5000 9.0~9.5 8.0~8.5  6000 9.5~10.0 >8.5~9.0 ------------------------------------------------------------------ 注:强夯法的有效加固深度应从起夯面算起。 2、强夯的单位夯击能量,应根据地基土类别、结构类型荷载大小和要求处理的深度等综合考虑,并通过现场试夯确定。在一般情况下,对于粗颗粒土可取 1000~3000KN·m/m2;细颗粒土可取 1500~4000KN...

1、当您付费下载文档后,您只拥有了使用权限,并不意味着购买了版权,文档只能用于自身使用,不得用于其他商业用途(如 [转卖]进行直接盈利或[编辑后售卖]进行间接盈利)。
2、本站所有内容均由合作方或网友上传,本站不对文档的完整性、权威性及其观点立场正确性做任何保证或承诺!文档内容仅供研究参考,付费前请自行鉴别。
3、如文档内容存在违规,或者侵犯商业秘密、侵犯著作权等,请点击“违规举报”。

碎片内容

地基处理读书报告

确认删除?
VIP
微信客服
  • 扫码咨询
会员Q群
  • 会员专属群点击这里加入QQ群
客服邮箱
回到顶部