电脑桌面
添加小米粒文库到电脑桌面
安装后可以在桌面快捷访问

暗挖隧道监测方案

暗挖隧道监测方案_第1页
1/6
暗挖隧道监测方案_第2页
2/6
暗挖隧道监测方案_第3页
3/6
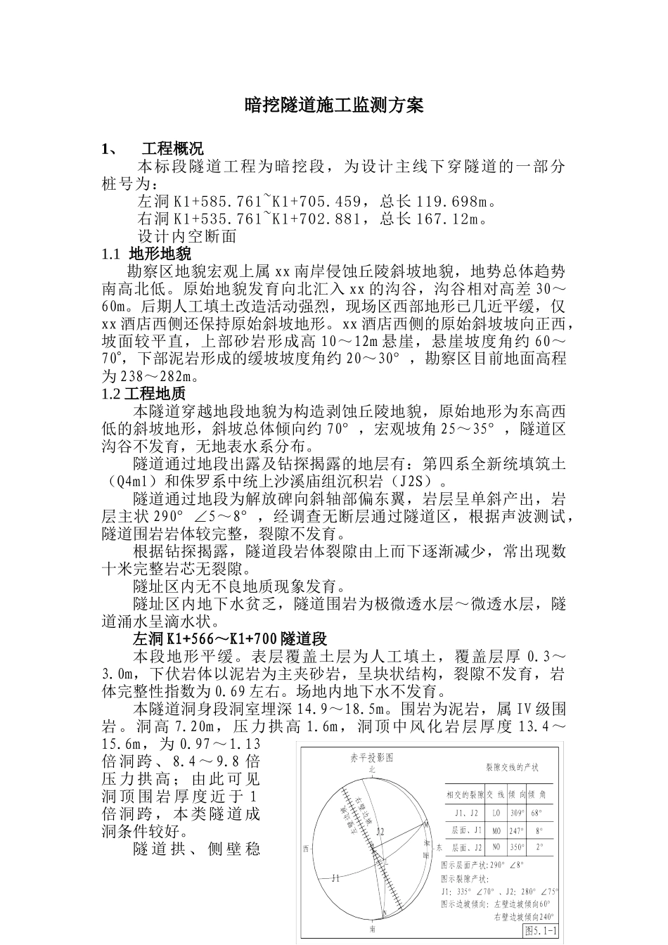
暗挖隧道施工监测方案1、工程概况本标段隧道工程为暗挖段,为设计主线下穿隧道的一部分桩号为:左洞 K1+585.761~K1+705.459,总长 119.698m。右洞 K1+535.761~K1+702.881,总长 167.12m。设计内空断面1.1 地形地貌 勘察区地貌宏观上属 xx 南岸侵蚀丘陵斜坡地貌,地势总体趋势南高北低。原始地貌发育向北汇入 xx 的沟谷,沟谷相对高差 30~60m。后期人工填土改造活动强烈,现场区西部地形已几近平缓,仅xx 酒店西侧还保持原始斜坡地形。xx 酒店西侧的原始斜坡坡向正西,坡面较平直,上部砂岩形成高 10~12m 悬崖,悬崖坡度角约 60~70,下部泥岩形成的缓坡坡度角约 20~30°,勘察区目前地面高程为 238~282m。1.2 工程地质本隧道穿越地段地貌为构造剥蚀丘陵地貌,原始地形为东高西低的斜坡地形,斜坡总体倾向约 70°,宏观坡角 25~35°,隧道区沟谷不发育,无地表水系分布。隧道通过地段出露及钻探揭露的地层有:第四系全新统填筑土(Q4ml)和侏罗系中统上沙溪庙组沉积岩(J2S)。隧道通过地段为解放碑向斜轴部偏东翼,岩层呈单斜产出,岩层主状 290°∠5~8°,经调查无断层通过隧道区,根据声波测试,隧道围岩岩体较完整,裂隙不发育。根据钻探揭露,隧道段岩体裂隙由上而下逐渐减少,常出现数十米完整岩芯无裂隙。隧址区内无不良地质现象发育。隧址区内地下水贫乏,隧道围岩为极微透水层~微透水层,隧道涌水呈滴水状。左洞 K1+566~K1+700 隧道段本段地形平缓。表层覆盖土层为人工填土,覆盖层厚 0.3~3.0m,下伏岩体以泥岩为主夹砂岩,呈块状结构,裂隙不发育,岩体完整性指数为 0.69 左右。场地内地下水不发育。本隧道洞身段洞室埋深 14.9~18.5m。围岩为泥岩,属 IV 级围岩。洞高 7.20m,压力拱高 1.6m,洞顶中风化岩层厚度 13.4~15.6m,为 0.97~1.13倍洞跨、8.4~9.8 倍压力拱高;由此可见洞 顶 围 岩 厚 度 近 于 1倍洞跨,本类隧道成洞条件较好。隧 道 拱 、 侧 壁 稳定性评价:洞拱:因洞顶岩层为泥岩夹透镜状砂岩且岩层产状平缓,隧道施工中拱部无支护时围岩易于沿层面下坍产生小坍塌;左壁:从 赤 平 投 影 图 ( 图 5.1-1 ) 分 析 , 隧 道 左 壁 与 节 理 J1 ( 产 状335°∠70°)呈大角度直交,与 J2(产状 280°∠75°)反交,洞壁岩体稳定性较好,一般不会产生较大规模垮塌的现象。右壁:从赤平投影图(图 5.1-1)分析,隧道右壁与节理 J2...

1、当您付费下载文档后,您只拥有了使用权限,并不意味着购买了版权,文档只能用于自身使用,不得用于其他商业用途(如 [转卖]进行直接盈利或[编辑后售卖]进行间接盈利)。
2、本站所有内容均由合作方或网友上传,本站不对文档的完整性、权威性及其观点立场正确性做任何保证或承诺!文档内容仅供研究参考,付费前请自行鉴别。
3、如文档内容存在违规,或者侵犯商业秘密、侵犯著作权等,请点击“违规举报”。

碎片内容

暗挖隧道监测方案

您可能关注的文档

确认删除?
VIP
微信客服
  • 扫码咨询
会员Q群
  • 会员专属群点击这里加入QQ群
客服邮箱
回到顶部