电脑桌面
添加小米粒文库到电脑桌面
安装后可以在桌面快捷访问

汽车站安装工程施工劳务招标文件

汽车站安装工程施工劳务招标文件_第1页
1/16
汽车站安装工程施工劳务招标文件_第2页
2/16
汽车站安装工程施工劳务招标文件_第3页
3/16
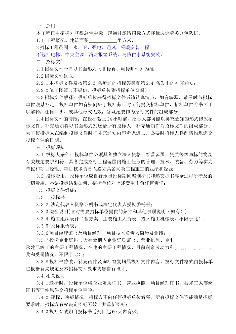
汽车站安装工程施工劳务招标文件招标文件目录0.招标文件前附表1.总则2.招标文件3.投标须知4.投标文件编制要求5.投标文件密封与递交6.无效标书7.开标8.询标9.评标、定标10.授予合同11.投标保证金12. “ 投标书”格式13. 建筑安装工程施工劳务合同招标单位:中国建筑某工程局青岛公司日 期: 2025 年 11 月 3 日招标文件前附表招标单位中国建筑某工程局青岛公司招标方式邀请招标、费率报价建设单位承包方式劳务分包工程名称工程规模M2工程地点 结构类型框架结构层 数 层 跨 度层 高总 高米基础形式地下深度领取招标文件时间2025 年 5 月 1 日 15 时 0分地 点青岛市福州路 9 号勘察现场时间投标人需要时自行勘察集中地点另行确定答疑时间投标截止时间前提出,招标人随时答复地 点青岛市福州路 9 号招标截止时间2025 年 5 月 4 日 9 时 0 分投标书递交地点青岛市福州路 9 号开标时间另行确定合同形式 书面 询标时间另行确定质量等级优良保修期2 年预留保修金5%开工日期2025 年 4 月 25 日完工日期2025年12月26日总日历工期245天联系人王宗虎联系电话传 真投标书份数3 份(1 正、2 副)合同形式 书面 投标保证金5000 元(现金)履约保证金总造价的 5%质量保证金现场情况主体结构已开工,具备施工条件一 总则本工程已由招标方获得总包中标,现通过邀请招标方式择优选定劳务分包队伍。1.1 工程概况。建筑面积 平方米,2 招标工程范围:水、卫、强电、通风、采暖安装工程; 不包括电梯、中央空调、消防报警系统、消防供水系统安装。 二 招标文件2.1 招标文件一律以书面形式(含传真、电传邮件)为准。2.2 招标文件组成:2.2.1 本招标文件及按第 2.3 条所述的招标答疑和第 2.4 条发出的补充通知;2.2.2 施工图纸(不提供,投标单位到招标单位查阅);2.3 招标文件解释:投标单位获得招标文件后请认真清点,如有缺漏,请及时与招标单位联系补足。投标单位如有疑问应于投标截止时间前提交招标单位,招标单位将书面予以解释,任何口头、或其他形式无效,答疑纪要作为招标文件的组成部分;2.4 招标文件的修改:在投标截止 24 小时前,招标人都可能以补充通知的形式修改招标文件。补充通知将以书面形式发送给所有投标人,补充通知作为招标文件的组成部分。为了使投标人在编制投标文件时把补充通知内容考虑进去,必要时招标人将酌情推迟递交投标文件的日期。三 投标须知3.1 投标人...

1、当您付费下载文档后,您只拥有了使用权限,并不意味着购买了版权,文档只能用于自身使用,不得用于其他商业用途(如 [转卖]进行直接盈利或[编辑后售卖]进行间接盈利)。
2、本站所有内容均由合作方或网友上传,本站不对文档的完整性、权威性及其观点立场正确性做任何保证或承诺!文档内容仅供研究参考,付费前请自行鉴别。
3、如文档内容存在违规,或者侵犯商业秘密、侵犯著作权等,请点击“违规举报”。

碎片内容

汽车站安装工程施工劳务招标文件

确认删除?
VIP
微信客服
  • 扫码咨询
会员Q群
  • 会员专属群点击这里加入QQ群
客服邮箱
回到顶部