电脑桌面
添加小米粒文库到电脑桌面
安装后可以在桌面快捷访问

电话招生技巧与实例

电话招生技巧与实例_第1页
1/14
电话招生技巧与实例_第2页
2/14
电话招生技巧与实例_第3页
3/14
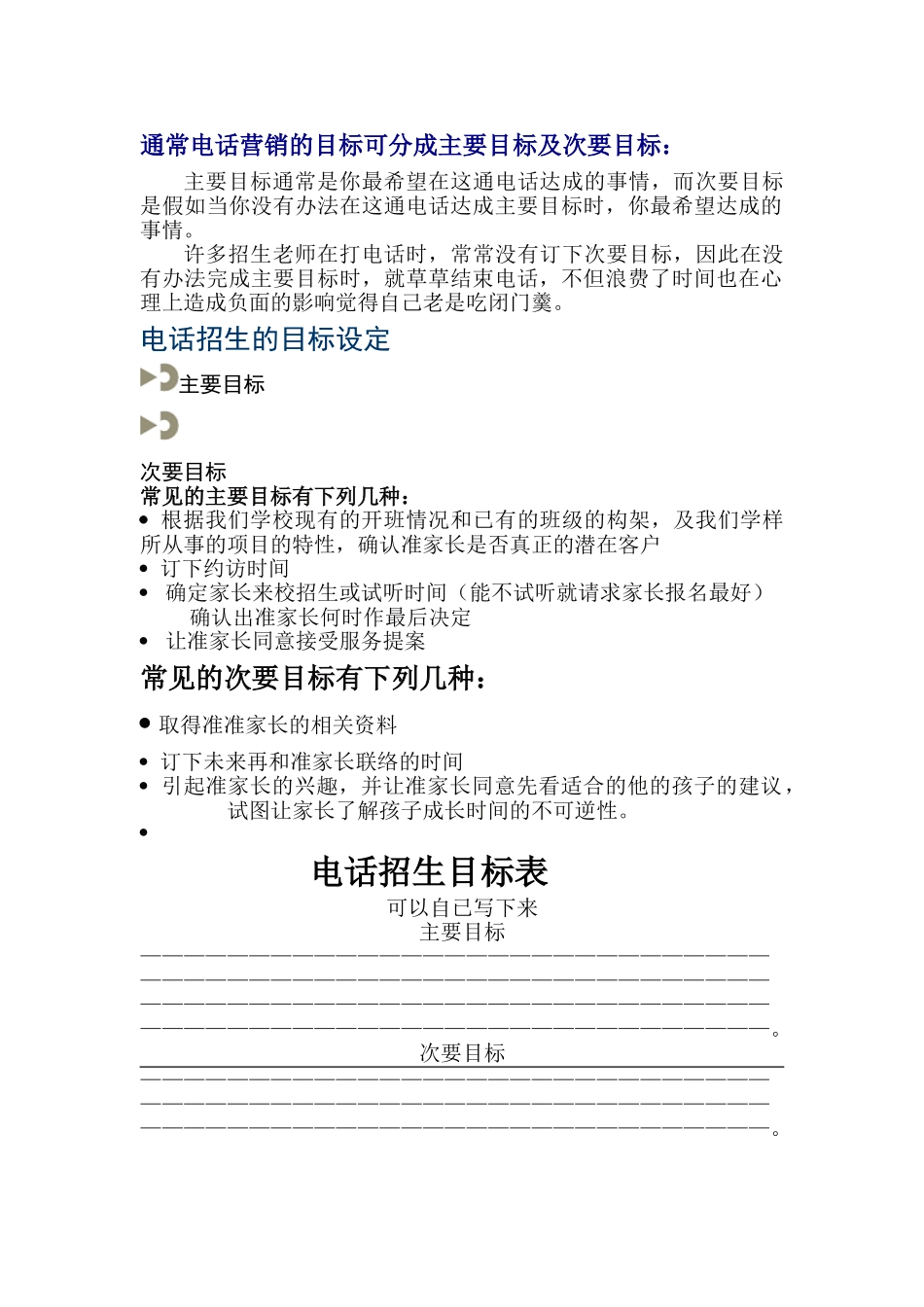
电话招生技巧与实例电话营销的特性电话营销靠声音传递信息招生老师必须在极短的时间内引起准家长的兴趣电话招生是一种你来我往的过程电话招生是感性而非全然理性的销售电话营销靠声音传递信息招生老师只能靠“听觉”去“看到”准家长的所有反应并推断营销方向是否正确,同样地,准家长在电话中也无法看到招生老师的肢体语言、面部表情,准家长只能借着他所听到的声音及其所传递的讯息来推断自己是否喜爱这个招生老师,是否可以信赖这个人,并决定是否继续这个通话过程。 招生老师必须在极短的时间内引起准家长的兴趣在电话访问的过程中假如没有办法让准家长在 20~30 秒内感到有兴趣,准家长可能随时终止通话,因为他们不喜爱浪费时间去听一些和自己无关的事情,除非这通电话让他们产生某种好处。电话招生是一种你来我往的过程 最好的访问过程是招生老师说 1/3 的时间,而让准家长 2/3 的时间,如此做可以维持良好的双向沟通模式。 电话招生是感性的营销而非全然的理性销售 电话招生是感性销售的行业,招生老师人员必须在“感性面”多下功夫,先打动客户的心,再辅以理性的资料以强化感性销售层面。 例如:王先生,选择我们学校之后,你会感觉我们的责任心、用心与爱心,让你的孩子在欢乐中快速成长,在同龄中,出类拔萃,赢在起跑线上(感性诉求),而是用数位教学,让我们的孩子左右脑用脑,让孩子学得更轻松更快,学得更多,费用又合理(理性诉求)。电话招生的目标设定一位对自己对工作有责任心的老师在打电话给家长之前一定要预先订下希望达成的目标,假如没有事先订下目标,将会很容易偏离主题,完全失去方向,浪费许多宝贵的时间。通常电话营销的目标可分成主要目标及次要目标:主要目标通常是你最希望在这通电话达成的事情,而次要目标是假如当你没有办法在这通电话达成主要目标时,你最希望达成的事情。许多招生老师在打电话时,常常没有订下次要目标,因此在没有办法完成主要目标时,就草草结束电话,不但浪费了时间也在心理上造成负面的影响觉得自己老是吃闭门羹。 电话招生的目标设定主要目标次要目标常见的主要目标有下列几种: 根据我们学校现有的开班情况和已有的班级的构架,及我们学样所从事的项目的特性,确认准家长是否真正的潜在客户 订下约访时间 确定家长来校招生或试听时间(能不试听就请求家长报名最好)确认出准家长何时作最后决定 让准家长同意接受服务提案常见的次要目标有下列几种: 取得准...

1、当您付费下载文档后,您只拥有了使用权限,并不意味着购买了版权,文档只能用于自身使用,不得用于其他商业用途(如 [转卖]进行直接盈利或[编辑后售卖]进行间接盈利)。
2、本站所有内容均由合作方或网友上传,本站不对文档的完整性、权威性及其观点立场正确性做任何保证或承诺!文档内容仅供研究参考,付费前请自行鉴别。
3、如文档内容存在违规,或者侵犯商业秘密、侵犯著作权等,请点击“违规举报”。

碎片内容

电话招生技巧与实例

您可能关注的文档

不二商店+ 关注
实名认证
内容提供者

我是你的不二选择

确认删除?
VIP
微信客服
  • 扫码咨询
会员Q群
  • 会员专属群点击这里加入QQ群
客服邮箱
回到顶部