电脑桌面
添加小米粒文库到电脑桌面
安装后可以在桌面快捷访问

目标责任书—人力资源总监

目标责任书—人力资源总监_第1页
1/5
目标责任书—人力资源总监_第2页
2/5
目标责任书—人力资源总监_第3页
3/5
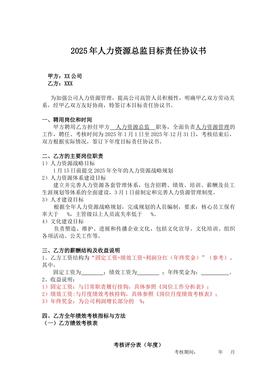
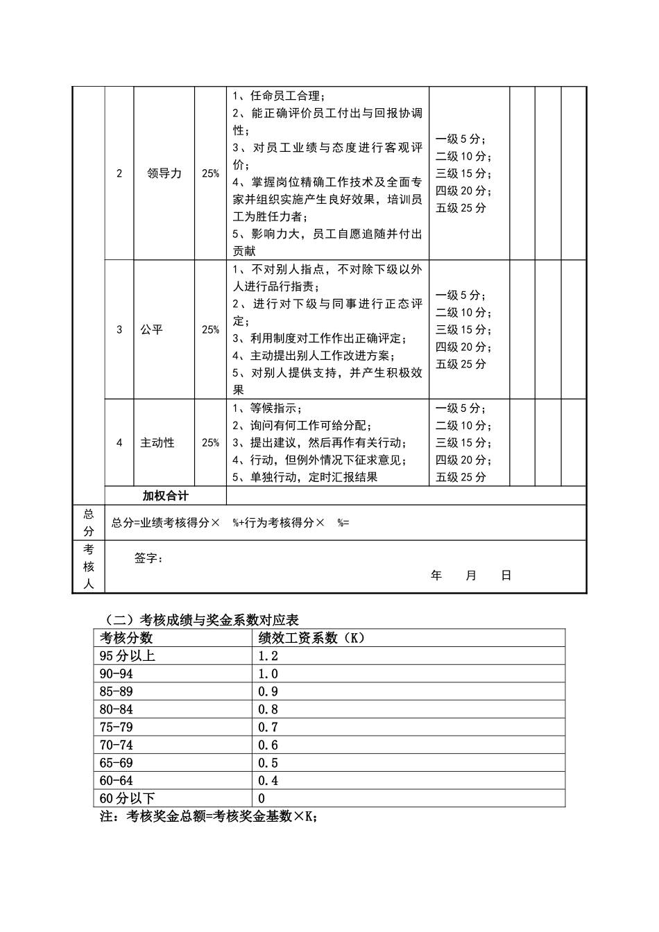
2025 年人力资源总监目标责任协议书 甲方:XX 公司 乙方:XXX 为加强公司人力资源管理,提高公司高管人员积极性,明确甲乙双方劳动关系,经甲乙双方友好协商,特签订本目标责任协议书。一、聘用岗位和时间甲方聘用乙方担任甲方 人力资源总监 职务,全面负责人力资源管理的 工作,聘任、考核时间为 2025 年 1 月 1 日至 2025 年 12 月 31 日,考核结束后,双方根据实际情况,签订下年度目标责任协议书。 二、乙方的主要岗位职责1)人力资源战略目标1 月 15 日前提交 2025 年全年的人力资源战略规划2)人力资源体系建设目标建立并完善人力资源各套管理体系,包含招聘、绩效、培训、薪酬及员工生涯规划等体系的全面建设,3 月 1 日前制定和完善人力资源管理制度。3)人才建设目标 根据全年人力资源战略规划,完成规划的人员编制,要求:核心员工保有率大于 %,主管级以上人员流失率低于 %。4)文化建设目标 负责塑造、维护、进展和传播企业文化,包括文化宣导、文化培训、组织各项活动、公关工作等。三、乙方的薪酬结构及收益说明1、乙方工资结构为“固定工资+绩效工资+利润分红(年终奖金)”(参考)。其中,固定工资为 ;绩效工资为 ;年终奖金为: 。2、收益说明:1)固定工资:与日常职责履行挂钩,具体参照《岗位工作分析表》;2)绩效工资:与月度绩效考核持钩,具体参照《岗位月度绩效考核表》;3)年终奖金:为公司利润增长部分的 %;四、乙方全年绩效考核指标与方法(一)乙方绩效考核表考核评分表(年度)考核期间: 年 月姓名岗位CHO任务绩效序号考核项目权重指标要求评分等级得分自评上级结果1人力资源规划提交及时性10%每年的 12 月底前,根据公司年度战略规划提交下年度人力资源规划按时提交且符合战略规划要求,为 10 分;否则为 0 分2管理干部培育30%根据公司年度战略规划培育公司 MOP人才按要求完成 30 分;每少一名扣 5 分,直至为 03组 织 系 统 建 设及导入实施30%制定组织系统方案,审核通过,并导入制定方案,实施率 90%以上为 30 分;实施率 80%为 20 分;实施率 70%为 10 分;70%以下为 0 分4人员编制达标10%根据人力资源规划实现年度人员编制人员编制达标 90%以上为 10 分;80%以上为 5 分;80%以下为 0 分5企业文化培训10%全年组织公司企业文化培训 12 次,并通关组织并通关 10 分;每少一次扣 5 分,直至为 06人 力 资 源 成 本控...

1、当您付费下载文档后,您只拥有了使用权限,并不意味着购买了版权,文档只能用于自身使用,不得用于其他商业用途(如 [转卖]进行直接盈利或[编辑后售卖]进行间接盈利)。
2、本站所有内容均由合作方或网友上传,本站不对文档的完整性、权威性及其观点立场正确性做任何保证或承诺!文档内容仅供研究参考,付费前请自行鉴别。
3、如文档内容存在违规,或者侵犯商业秘密、侵犯著作权等,请点击“违规举报”。

碎片内容

目标责任书—人力资源总监

您可能关注的文档

确认删除?
VIP
微信客服
  • 扫码咨询
会员Q群
  • 会员专属群点击这里加入QQ群
客服邮箱
回到顶部