电脑桌面
添加小米粒文库到电脑桌面
安装后可以在桌面快捷访问

质量手册-4.0质量管理体系

质量手册-4.0质量管理体系_第1页
1/5
质量手册-4.0质量管理体系_第2页
2/5
质量手册-4.0质量管理体系_第3页
3/5
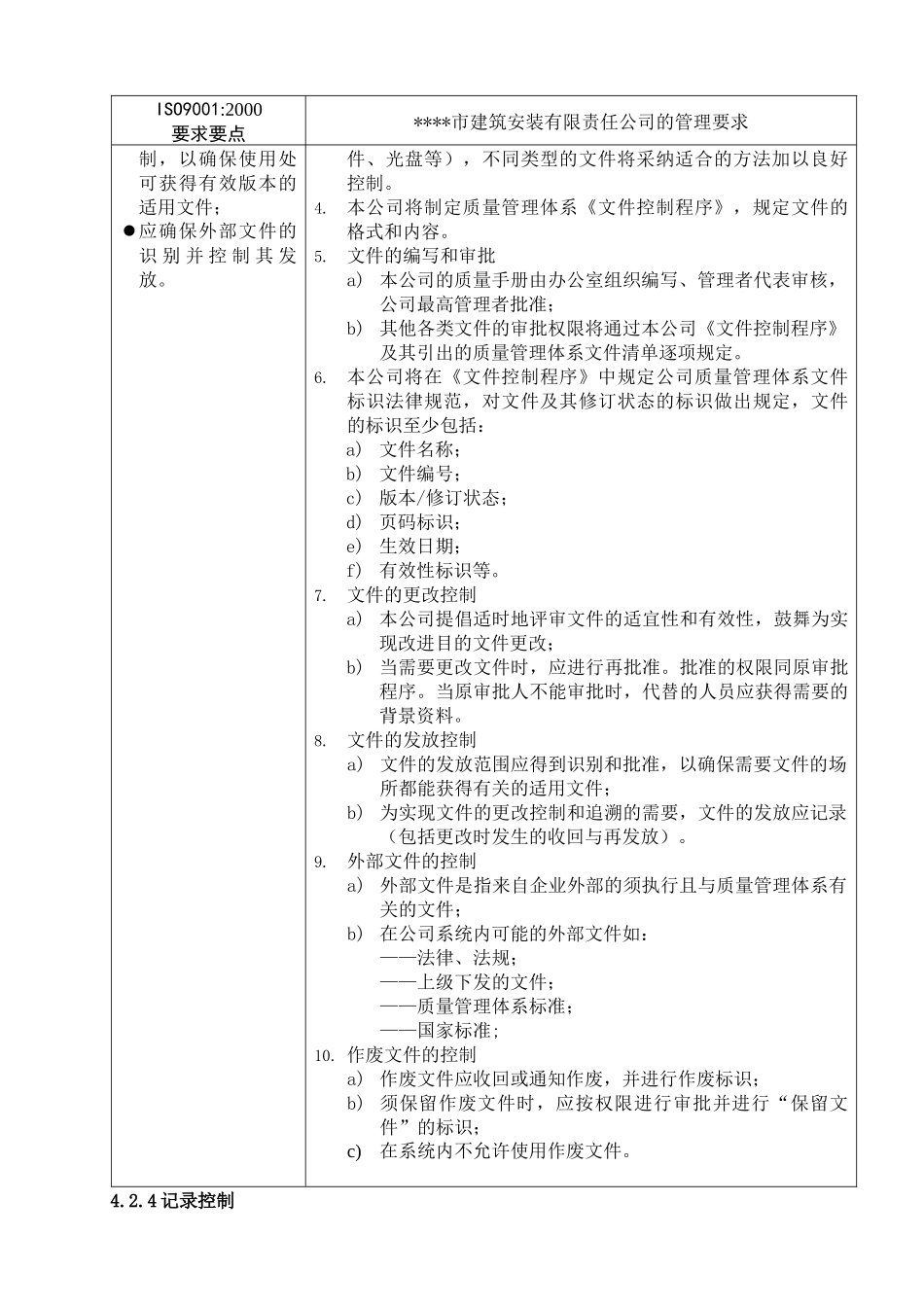
4.0 质量管理体系4.1 质量管理体系的总要求ISO9001:2000要求要点****市建筑安装有限责任公司的管理要求4.1 总要求组织应按 ISO9001:2000标准的要求建立质量管理体系,形成文件,加以实施和保 持 , 并 持 续 改 进 其 有 效性。1. ****市建筑安装有限责任公司组织识别本公司房屋建筑工程施工总承包和服务的质量管理体系所需要的过程及其应用。经识别的过程将在本手册中规定,对删减的过程也将在本手册中说明。房屋建筑工程施工总承包和服务的质量管理体系的过程将通过本手册规定其顺序、相互作用、控制要求、准则和控制方法;2. 所有的房屋建筑工程施工总承包和服务的质量管理体系过程(包括与管理活动、资源提供、产品实现和测量有关的过程)都将要求根据文件的规定运作并实施有效的监控。本公司将为确保质量管理体系过程的有效运行、监控和改进提供适宜的资源和信息;3. 所有的房屋建筑工程施工总承包和服务的质量管理体系过程都将得到适宜的监视和测量,监视和测量的结果将得到分析并用于实际的改进措施,确保过程结果符合策划的要求并实现持续改进;4. 本公司所有的过程由本公司自己来完成,不存在任何外包过程,不存在外包过程的控制;5. ISO9000 族国际标准规定的管理原则和方法将被有效用于对质量管理体系过程的管理,使建立的质量管理体系有效并得到改进。6. 对本公司房屋建筑工程施工总承包和服务的质量管理体系过程和过程关系的识别见过程关系图(附后)。4.2.1 总则ISO9001:2000要求要点****市建筑安装有限责任公司的管理要求4.2 文件要求4.2.1 总则质量管理体系文件应包括:a) 形成文件的质量方针和质量目标;b) 质量手册;c) 本标准所要求的形成文件的程序;d) 组织为确保其过程有效策划、运行和控制所需的文件;e) 本标准所要求的质量记录。1.本公司通过制定质量手册,描述房屋建筑工程施工总承包和服务的质量管理体系,并规定需要的质量体系程序;2.质量手册引出的文件还将根据需要引出具体工作中使用的质量记录,这些记录也是质量管理体系文件的构成部分;3.所有的质量管理体系文件都将在实施过程中通过更改管理得到改进和保持;4.公司的质量管理体系文件可以是书面形式的,也可以是其它媒体形式的文件,可以是内部文件,也可以是外部文件,无论文件的形式和来源如何,都将按本手册的规定实施良好的控制。5.质量管理体系文件清单和质量记录控制清单列出本公司房屋建筑工程施工总承包和服务的质量管理体...

1、当您付费下载文档后,您只拥有了使用权限,并不意味着购买了版权,文档只能用于自身使用,不得用于其他商业用途(如 [转卖]进行直接盈利或[编辑后售卖]进行间接盈利)。
2、本站所有内容均由合作方或网友上传,本站不对文档的完整性、权威性及其观点立场正确性做任何保证或承诺!文档内容仅供研究参考,付费前请自行鉴别。
3、如文档内容存在违规,或者侵犯商业秘密、侵犯著作权等,请点击“违规举报”。

碎片内容

质量手册-4.0质量管理体系

确认删除?
VIP
微信客服
  • 扫码咨询
会员Q群
  • 会员专属群点击这里加入QQ群
客服邮箱
回到顶部