电脑桌面
添加小米粒文库到电脑桌面
安装后可以在桌面快捷访问

质量方针目标细则

质量方针目标细则_第1页
1/6
质量方针目标细则_第2页
2/6
质量方针目标细则_第3页
3/6
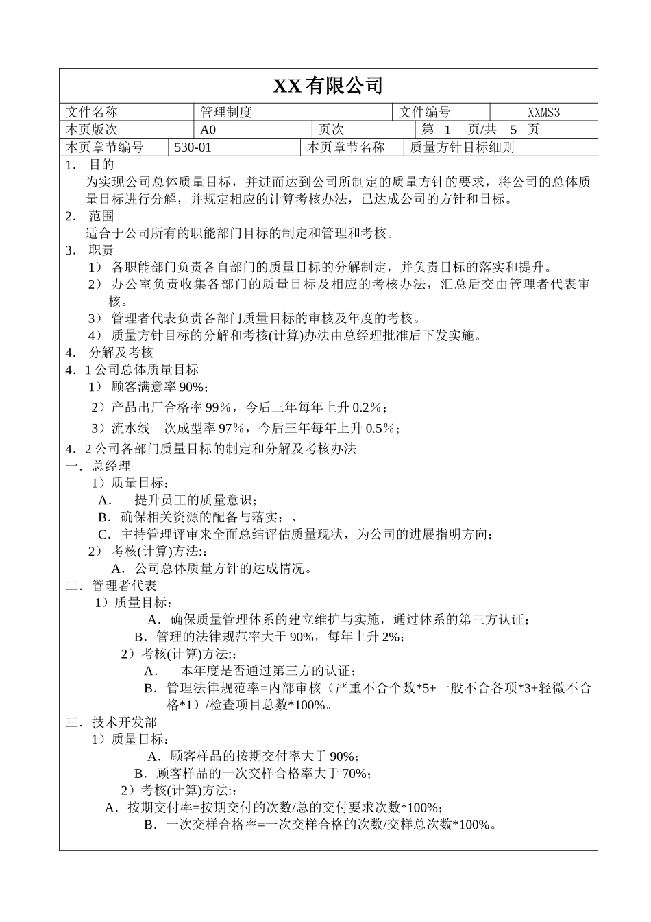
XX 有限公司文件名称管理制度文件编号XXMS3本页版次A0页次第 1 页/共 5 页本页章节编号530-01本页章节名称质量方针目标细则1. 目的为实现公司总体质量目标,并进而达到公司所制定的质量方针的要求,将公司的总体质量目标进行分解,并规定相应的计算考核办法,已达成公司的方针和目标。2. 范围适合于公司所有的职能部门目标的制定和管理和考核。3. 职责1) 各职能部门负责各自部门的质量目标的分解制定,并负责目标的落实和提升。2) 办公室负责收集各部门的质量目标及相应的考核办法,汇总后交由管理者代表审核。3) 管理者代表负责各部门质量目标的审核及年度的考核。4) 质量方针目标的分解和考核(计算)办法由总经理批准后下发实施。4. 分解及考核4.1 公司总体质量目标1) 顾客满意率 90%;2)产品出厂合格率 99%,今后三年每年上升 0.2%;3)流水线一次成型率 97%,今后三年每年上升 0.5%;4.2 公司各部门质量目标的制定和分解及考核办法一.总经理1)质量目标:A.提升员工的质量意识;B.确保相关资源的配备与落实;、C.主持管理评审来全面总结评估质量现状,为公司的进展指明方向;2) 考核(计算)方法::A.公司总体质量方针的达成情况。二.管理者代表 1)质量目标:A.确保质量管理体系的建立维护与实施,通过体系的第三方认证; B.管理的法律规范率大于 90%,每年上升 2%;2)考核(计算)方法::A.本年度是否通过第三方的认证;B.管理法律规范率=内部审核(严重不合个数*5+一般不合各项*3+轻微不合格*1)/检查项目总数*100%。三.技术开发部 1)质量目标:A.顾客样品的按期交付率大于 90%; B.顾客样品的一次交样合格率大于 70%;2)考核(计算)方法:: A.按期交付率=按期交付的次数/总的交付要求次数*100%;B.一次交样合格率=一次交样合格的次数/交样总次数*100%。XX 有限公司文件名称公司管理制度文件编号XXMS3本页版次A0页次第 2 页/共 5 页本页章节编号530-01本页章节名称质量方针目标细则四.质量控制部1)质量目标A.出厂产品合格率≥99%;2)考核(计算)方法::A.出厂产品合格率=顾客退货抱怨总数/出货总数*100%;五.生产部1)质量目标A.生产自检合格率≥97%;B.生产效率≥90%;C.故障平均停机时间每月不大于 12 小时。2)考核(计算)方法:A.自检合格率=成品检验合格数/生产总数*100%;B.生产效率=定量*定额工时/制度工时*100%;C.故障平均停机时间=故障停机时间总和...

1、当您付费下载文档后,您只拥有了使用权限,并不意味着购买了版权,文档只能用于自身使用,不得用于其他商业用途(如 [转卖]进行直接盈利或[编辑后售卖]进行间接盈利)。
2、本站所有内容均由合作方或网友上传,本站不对文档的完整性、权威性及其观点立场正确性做任何保证或承诺!文档内容仅供研究参考,付费前请自行鉴别。
3、如文档内容存在违规,或者侵犯商业秘密、侵犯著作权等,请点击“违规举报”。

碎片内容

质量方针目标细则

确认删除?
VIP
微信客服
  • 扫码咨询
会员Q群
  • 会员专属群点击这里加入QQ群
客服邮箱
回到顶部